最近换季,气温忽高忽低,很多孩子出门一吹风,回来不是打喷嚏、就是流鼻涕。
而且,不少宝宝呀, 鼻涕就像是“长”在了鼻子里, 拖拖拉拉,经常两三个星期了也不见好。
看着娃难受、妈妈也着急: 这是不是得了感冒?还是鼻炎?还是其他的啥?


其实,让娃流鼻涕的,可不止是感冒,还有很多相似的鼻子相关的炎症,今天糕妈就来跟大家讲讲,怎么通过鼻涕判断娃的身体健康情况。

看鼻涕的颜色
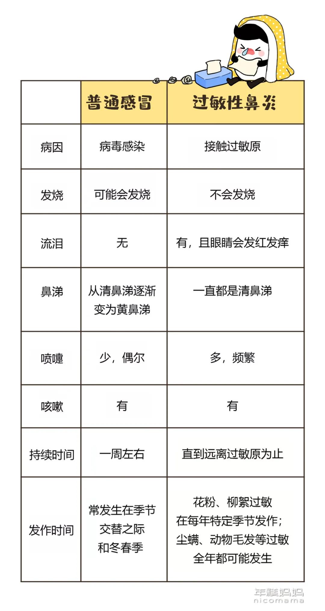
废话不多说,先上一张表:

接下来,糕妈再来简单分析分析:

如果宝宝只是流 清鼻涕,一般是身体正常反应。
可能只是鼻腔黏膜受到冷空气刺激分泌的黏液,也可能是身体为了把病毒 or 颗粒清除出去,在“清洗鼻腔”。
总之,普通的病毒性感冒、过敏性鼻炎、冷空气刺激等都可能让宝宝流这种鼻涕哦。

如果宝宝流 黄鼻涕或绿鼻涕,且不烧了,精神也慢慢好起来, 说明是感冒后快要好转的状态。
如果流大量黄脓鼻涕,同时又开始反复发烧,精神也不好, 说明宝宝可能是在普通病毒“性”感冒后,又被细菌感染了。
总之,黄绿色鼻涕,就是宝宝体内,病毒和免疫细胞大战三百回合后,各自阵亡的“残骸”。
到底是战争结束后,身体在打扫战场;还是战争又激烈了起来,产生大量“尸骨”,需要根据宝宝的综合情况判断哦。

宝宝如果鼻涕是 粉色、红色、棕色或者鼻涕中带血丝 ,那就说明宝宝的 鼻腔里面流血 了哦。棕色就表示血已经干了,鲜红色说明血是新鲜的刚流出来。
春季花粉灰尘多,对花粉、粉尘敏感的宝宝,鼻腔确实容易不舒服。偶尔的带血鼻涕不用担心,但如果宝宝 经常反复鼻出血,或鼻出血量比较大,鼻腔压迫止血效果欠佳,或同时有其他部位出血情况等, 那就要紧张一下,带娃去医院检查检查了。

如果宝宝流出的鼻涕是灰色,赶紧想想你家是不是经常有人吸烟,或者家附近灰尘比较大,空气质量不太好。不过,宝宝能流出这种灰色或黑色鼻涕,说明 宝宝的身体正在把吸进鼻子里的灰尘排出来。
但是,如果居住环境很好,宝宝之前也从来没有出现过这种情况,那也有可能 是严重的真菌感染, 但这种情况很少见,有些免疫系统受损的孩子可能患上,要尽快前往医院检查。

看鼻涕的表现形式
除了鼻涕的颜色,和鼻涕同时出现的其他症状也很重要,先来看看 不同疾病的鼻涕表现情况:

注:此表只是简单区分。
01 普通感冒
普通感冒不少妈妈都很熟悉啦, 基本上一周左右就会好转,咳嗽或者流鼻涕的症状会持续长一点,大概 3 周左右也就会好啦。
所以,按照一般情况,普通感冒的鼻涕大概就是:一开始是清鼻涕,后来变成黄鼻涕,然后慢慢没鼻涕;也可能一直都是清鼻涕,然后慢慢没鼻涕。
02 过敏性鼻炎
它和普通感冒很像!但只要爸妈留心 观察娃的鼻涕、眼泪、发烧等情况 ,还是能分出来的。

对付过敏性鼻炎,家长 首先要找到让宝宝过敏的东西,尽量避开。如果实在是不知道到底对啥过敏,那就只能求助药物了。
03 鼻窦炎
如果宝宝感冒后,一直 流黄脓鼻涕,并且出现以下几种情况,就要考虑是不是有鼻窦炎了:
✦ 感冒症状(鼻塞、鼻涕、咳嗽)持续 10 天 没有丝毫改善;
✦ 发烧超过 39℃,并且流黄脓鼻涕 持续超过 3 天 ;
✦ 病情稍微缓解后,又有 再度恶化 的鼻涕、咳嗽、发烧等。
如果有这些情况,就必须要带宝宝去看医生了。
04 慢性鼻炎
还有一些宝宝,鼻子一直塞着,鼻涕也一直一直流, 流好几个月都不好。 白天或运动时会减轻,到了晚上、安静或寒冷的时候又加重,甚至嗅觉也会减退……这可能就是难搞的 慢性鼻炎 了。
为啥说慢性鼻炎难搞呢?
因为,家长带宝宝去医院看会发现,查血啥的都正常,没啥感染。看症状呢,不咳嗽也不发烧,就是鼻塞、流鼻涕。这种慢性鼻炎啊,很多时候医生也说不出个所以然来,甚至, 整个医学领域都搞不清楚慢性鼻炎的病因。

都搞不清楚是咋回事,就更别提针对病因治疗了,目前主要还是以药物治疗和洗鼻为主,但有些慢性鼻炎是需要做手术的。所以,如果碰上了这个难搞的刺头,还是要请专业的 耳鼻咽喉科医生 帮忙评估后再做决定。
除了这些,还有很多其他类型的鼻炎,以及鼻子结构上的异常,相对没有那么常见,今天就不多讲了。

鼻塞、流涕怎么护理?
说起来,糕妈自己也是一个经常发作的 鼻炎患者 。干燥天气,对容易鼻塞、流鼻涕的宝宝,建议这样护理:
01 湿润鼻腔
- 在宝宝房间放个加湿器,调整湿度在 50% 左右,用完记得每天清洗;
- 睡前和宝宝一起,在充满水汽的浴室中玩耍 5~10 分钟左右;
- 拿温热毛巾敷一敷宝宝的前额、鼻根部。
别小看这些简单的操作哦,它们可是很有效的。水蒸汽有助于让鼻腔变得湿润,然后,妈妈们可以用干净的小棉签轻轻地伸到宝宝鼻腔里,把软化了的鼻涕带出来。

02 清理鼻腔
推荐 3 个很好用的办法:
1、生理盐水喷雾或滴鼻剂
用法:让宝宝平躺,每个鼻孔滴 2~3 下,然后等待 30~60 秒,再将宝宝抱起来,清理干净流出的粘液。
2、吸鼻器
用法:用力捏吸鼻器,将吸鼻器放进宝宝鼻孔(不要太深),缓慢松开手指,吸出粘液,注意避免损伤鼻黏膜。
(注意:如果要除生理盐水以外的其他滴鼻剂,务必先咨询医生。用吸鼻器之前,可以先用生理盐水滴鼻剂进行软化。)
3、洗鼻器
用法:有喷水式和喷雾式两种洗鼻器。感兴趣的妈妈,可以去今天的第二篇文章看看。
通常来说,鼻炎发作也不是什么大事,做好保暖,洗洗鼻子,好好睡一觉,一般就好啦。