0 1 OFS的作用机制
绝经前女性下丘脑分泌促性腺激素释放激素(gonadotropin releasing hormone,GnRH),也称作黄体生成素释放激素(luteinising-hormone releasing hormone,LHRH),与垂体细胞膜上相应受体结合,使垂体释放黄体生成素(luteinizing hormone,LH)和卵泡刺激素(follicle-stimulating hormone,FSH),从而作用于卵巢并释放雌激素,而雌激素能促进乳腺癌的生长。OFS是指通过手术、放疗或药物抑制卵巢产生雌激素。常用药物为GnRH激动剂(GnRH agonist,GnRHa)。GnRHa代表药物有戈舍瑞林、曲普瑞林和亮丙瑞林。GnRHa通过对垂体持续刺激,抑制垂体分泌LH和FSH,雌激素的分泌量随之减少,从而达到下调雌激素水平的目的。
02 绝经状态判定
绝经可分为自然绝经和人工绝经,一般是指月经永久性终止,卵巢基本上停止合成和分泌雌激素。乳腺癌治疗可能影响卵巢功能和月经。在化疗开始时处于绝经前并发生化疗诱导闭经的患者中,尽管发生闭经,卵巢功能仍可能完整,或可能随着时间的推移而恢复。绝经状态的判定对于内分泌治疗的选择至关重要。年龄、治疗导致的闭经时间、雌二醇(estradiol,E2)水平和FSH水平是判断绝经状态的指标。但乳腺癌患者绝经诊断缺乏循证医学标准,不同的乳腺癌临床试验采用的绝经定义不尽相同。
根据国外指南制定的绝经状态判定标准见表1,结合中国女性实际绝经的中位年龄和临床实践的可操作性制定的绝经状态判定标准见表2。需要注意的是,正在接受GnRHa治疗的患者无法确定绝经状态;化疗前未绝经者,即便化疗后闭经,也不能判断其为绝经后状态。围绝经期是从月经正常到绝经的过渡状态。围绝经期的初期会出现月经周期不规律(与既往周期时间相差≥7d)、存在无排卵周期与排卵周期交替、伴FSH升高,持续到闭经12个月后结束。化疗或内分泌治疗后闭经的患者需反复测定FSH和E2水平,确认其为绝经后状态时方能应用AI。绝经前患者使用AI存在两个方面的问题:AI相关的绝经前雌激素水平可以使AI疗效降低、失效甚至可能增加乳腺癌的复发风险;AI的促排卵作用可以导致非预期怀孕。有研究显示,化疗闭经患者的绝经判定可能需要至少8个月的等待时间,年龄<45岁的亚洲女性的等待时间可长达2年。


表2所示的绝经状态判定标准适用于中国部分乳腺癌患者在手术治疗时或药物治疗前并未达到停经的状态,但在接受化疗和(或)内分泌治疗中或过程后月经不再来潮者。推荐的激素水平检测时间间隔以>1个月为宜,激素水平受到不同测量仪器和方法的影响,建议依据测定单位具体设备所附注的绝经后参考值范围,原则上参考值暂时推荐为:FSH>40U/L且E2<110pmol/L(或<30pg/mL)。
03 绝经前激素受体阳性早期乳腺癌患者OFS临床应用的专家观点
·OFS方式和选择
专家观点: GnRHa能够迅速降低绝经前女性血清雌激素水平,达到人工绝经状态,停药后卵巢功能多可恢复。因GnRHa现在均已进入医保,考虑到手术的有创性和不可逆性,以及放疗效果有限,因此建议将药物去势(GnRHa)作为绝经前激素受体阳性的早期乳腺癌OFS的首选。
·OFS的获益人群
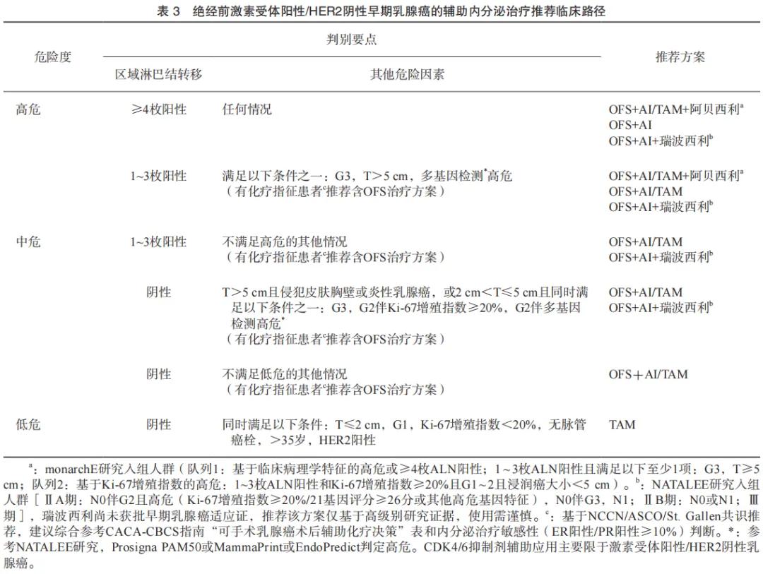
专家观点: 判定未绝经的有化疗指征的中高危激素受体阳性乳腺癌患者推荐接受含GnRHa的内分泌治疗;未绝经患者如决定使用AI,需同时接受GnRHa。推荐采用如下临床路径(表3)协助选择辅助内分泌治疗方案。接受化疗序贯SERM单药辅助治疗的早期乳腺癌患者,如2年内判定为“未绝经”,建议在SERM的基础上联合GnRHa。对低危患者推荐SERM单药治疗。对存在SERM使用禁忌证的患者,推荐OFS单药或OFS+AI治疗。
·OFS联合方案的选择:
专家观点: STEPP评分对鉴定出添加GnRHa的高获益人群有一定帮助。对于激素受体阳性绝经前中高危乳腺癌患者,推荐GnRHa联合内分泌治疗基础上添加特定CDK4/6*制剂抑**,但需要尽量符合相应临床研究的入组人群。
·GnRHa用药时机
专家观点: GnRHa用药推荐根据激素受体阳性乳腺癌患者化疗前的卵巢功能状态进行决策,不推荐化疗前未绝经的中高危患者在化疗后长期等待确认卵巢功能后再使用GnRHa。如果考虑卵巢保护,推荐GnRHa同步化疗,不影响患者生存获益;如果不考虑卵巢保护,GnRHa同步化疗和GnRHa在化疗结束后序贯使用均被认可,后者更为推荐。
·GnRHa最佳疗程
专家观点: GnRHa辅助内分泌治疗的时长建议为5年。中高危患者完成5年联合GnRHa的内分泌治疗后,如果未绝经且耐受性良好,可考虑继续2-5年联合GnRHa的内分泌治疗或单用2-5年的SERM治疗。
·GnRHa辅助治疗的安全管理
专家观点: 辅助治疗方案中添加GnRHa安全可耐受,推荐应用前和患者充分沟通药物的使用方法和可能的不良事件,安全性管理(表4)有助于提高患者的依从性。
·雌激素水平检测
专家观点: 对于接受药物去势的患者,在去势过程中不推荐常规监测雌激素水平,如怀疑不完全的OFS(包括改变用法如注射人员缺乏该药物熟练注射经验、更换剂型或出现某些可能提示卵巢功能恢复的生理变化如月经恢复或更年期症状的周期性波动时),可进行雌激素水平测定以辅助决策。
04 GnRHa长效制剂
GnRHa有3个月或1个月两种给药剂型,两者在2-4周内均可快速降低E2水平,4周时可降至30ng/L以下,且整个治疗期间可使患者体内的雌激素维持在绝经后水平。一项在日本开展的多中心、开放、随机、平行、干预性Ⅱ期临床研究,纳入绝经前ER阳性、行根治性手术的早期乳腺癌患者170例,戈舍瑞林10.8mg组与3.6mg组E2的曲线下面积比为0.974(95%CI:0.799-1.188),95%上限低于预设的非劣效界值1.25,证实戈舍瑞林10.8mg非劣效于戈舍瑞林3.6mg。研究安全性方面,头对头研究证实两种剂型的GnRHa安全性良好。从成本差异看,与1个月剂型相比,3个月剂型GnRHa减少了患者往返医院的次数和花费等直接非医疗成本,也减少了劳动力损失造成的间接成本,可能提高治疗的依从性,进而满足患者的个性化需求。《新型冠状病毒肺炎疫情下乳腺癌诊疗十个热点问题的思考》指出,激素受体阳性患者的辅助内分泌治疗可用在化疗后或直接用于低危、无需化疗者;绝经后患者首选口服AI;绝经前低危患者,口服TAM即可,需要行OFS的高危患者,可采用每3个月1次的长效制剂 。
05 绝经前早期乳腺癌患者卵巢功能保护临床应用的专家观点
随着乳腺癌患者对于生存质量的重视以及2021年中国一对夫妻可以生育3个子女政策的实施,化疗期间的卵巢功能保护开始受到越来越多的关注。化疗所致的卵巢损伤是不可逆的,女性卵巢中的卵泡数目自出生时就已经确定,不会再增加,化疗导致的卵泡凋亡将直接耗竭卵巢的储备,诱导卵巢纤维化。化疗所致卵巢功能损伤与化疗方案、化疗药物的累积剂量以及化疗时患者的年龄密切相关。比较成熟的卵巢保护方法包括卵泡冷冻技术、胚胎冷冻技术及GnRHa类药物保护,这些方法各有利弊。其中GnRHa类药物保护卵巢作为当前最简便易行的方法,越来越多的临床研究也证实了其保护卵巢的有效性和安全性。
专家观点: 绝经前乳腺癌患者如有需求,无论激素受体阳性或阴性,均可使用GnRHa保护卵巢功能,降低卵巢功能早衰的发生风险,减少生育能力损害,推荐化疗前至少1周开始使用GnRHa,每28d 1次,直至化疗结束后2周给予最后1剂。
06 绝经前乳腺癌患者参加临床试验的专家观点
2021年6月美国食品药品管理局(Food and Drug Administration,FDA)正式发布《绝经前乳腺癌女性治疗药物研发的行业指南》,提议绝经状态不应作为任何乳腺癌临床试验的排除标准,雌激素充分抑制的绝经前女性应享有和绝经后女性同等的资格参加药物或联合治疗的临床试验。2021年Cao等在《为绝经前乳腺癌患者提供安全有效的治疗:努力扩大合格标准》中回顾了将绝经前女性纳入研究的激素受体阳性乳腺癌关键性临床试验的结果,与绝经后女性相比,绝经前女性的肿瘤生物学行为或对生活质量的长期影响可能存在内在差异,支持将绝经前女性纳入临床试验,以便收集和研究这些信息,而不仅仅是推断。在评估用于治疗激素受体阳性乳腺癌患者的抗肿瘤药物临床试验中,患者不应该基于其绝经状态而被排除在临床试验之外,对于绝经前但雌激素充分抑制的女性来说,符合条件并纳入临床试验是很重要的。
专家观点: 针对激素受体阳性乳腺癌患者开展的临床试验,不推荐仅纳入绝经后人群,也应当探索GnRHa应用条件下的绝经前人群,以明确试验药物对这类患者的实际效应。