【文献解读】
人在脊髓损伤(SCI)后,会造成神经心理缺陷,包括学习和记忆障碍。有研究表明这种变化与进行性神经变性相关的大脑中持续的小胶质细胞激活有关。2020年9月,美国马里兰大学研究了小胶质细胞的药理学耗竭对小鼠SCI后创伤后认知、抑郁样行为和脑病理的影响。

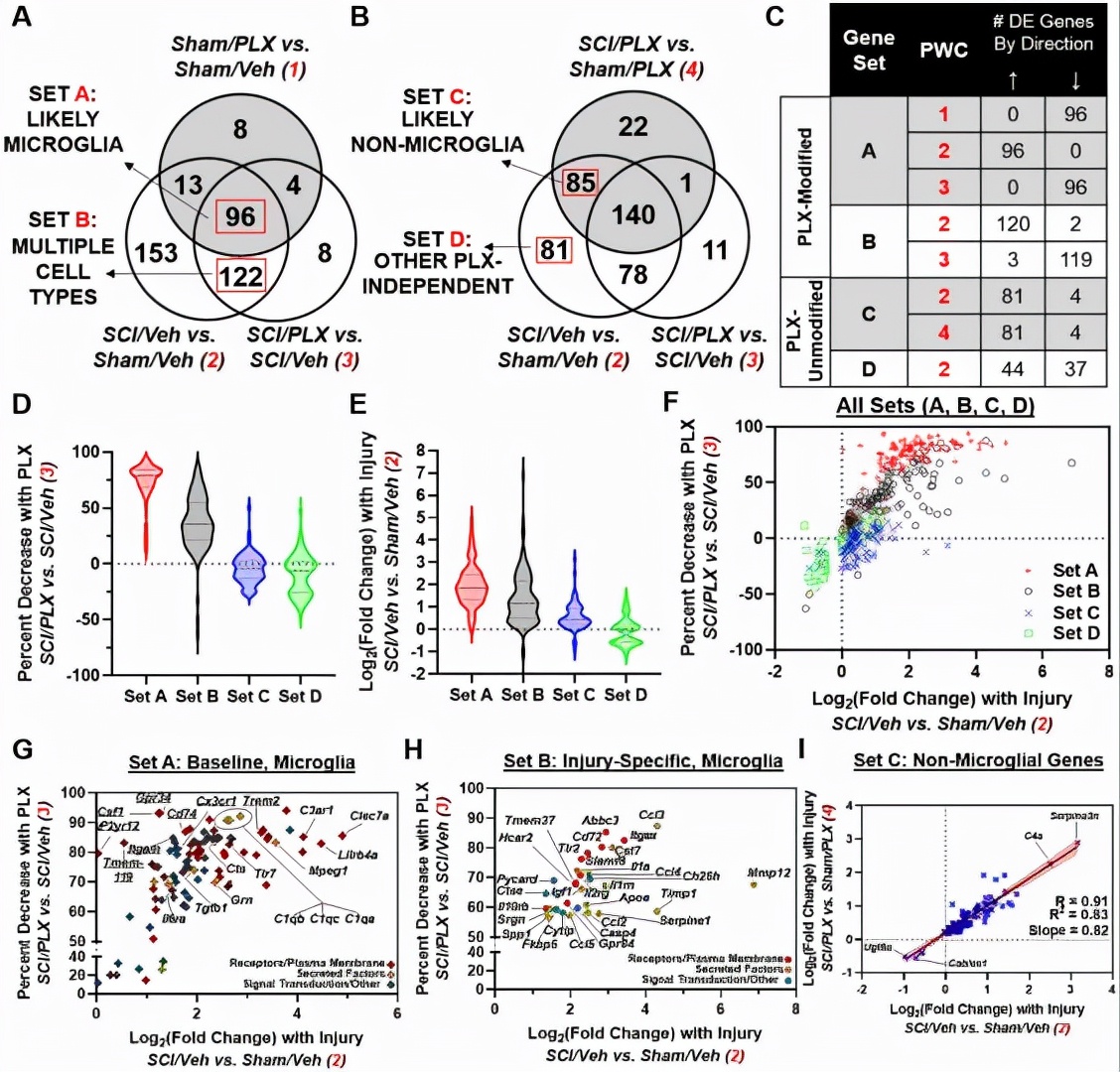
研究人员将成年雄性小鼠进行手术使其中度/重度胸脊髓挫伤。在损伤前 3 周或损伤后1天开始使用CSF1R拮抗剂诱导小胶质细胞耗竭,并持续至SCI后6周。使用流式细胞术和 NanoString 技术评估受伤脊髓和大脑中的神经炎症。流式细胞术分析表明,拮抗剂预处理显著减少了小胶质细胞的数量,以及浸润的单核细胞和中性粒细胞的数量,并减少了受伤后脊髓损伤细胞中活性氧的产生。治疗六周后,脊髓和大脑转录组发生了实质性变化,包括与神经炎症有关的变化。这些改变与大脑中神经元存活率和神经功能恢复的改善有关。

注:炎症反应的不同转录成分是由 SCI 后的小胶质细胞驱动的。
这些研究发现大脑慢性神经炎症的危害,它会通过小胶质细胞使得炎症加重从而会降低认知,记忆力下降。于是越来越多的科学家都致力于找到天然有效的抗炎物质,留兰香则是其中一种。它优秀的抗炎抗氧化能力赢得了科学家的青睐,相信在不久的将来,它会跻身消炎、提升认知的大军中。
【文献节选】
Neuropsychological deficits, including impairments in learning and memory, occur after spinal cord injury (SCI). In experimental SCI models, we and others have reported that such changes reflect sustained microglia activation in the brain that is associated with progressive neurodegeneration. In the present study, we examined the effect of pharmacological depletion of microglia on posttraumatic cognition, depressive-like behavior, and brain pathology after SCI in mice.