来源:器械之家,未经授权不得以任何形式转载,且24小时后方可转载。
1月30日,尚高公司(以下简称“尚高”或“公司”;纳斯达克交易代码:SISI宣布与山东潍坊健一医疗设备有限公司(“健一”)签署《合作经营协议》,协议称联合生产与销售PET、PET-CT、PET-MRI核医学影像设备,全面助力肿瘤专科医院提升影像检查和诊疗质量。 双方将在今年内生产100台PET系列肿瘤精准影像检验设备,预计实现销售收入7.5亿元人民币。

来源:尚高公司公告
尚高是一家怎样的公司?公开资料显示,尚高生命科学公司注册地在美国特拉华州,总部位于中国北京,主要从事于生产和经销中药材产品、有机农产品、专业纺织品以及其他保健类草本产品,利用现代工程技术和生物科技,控制生产周期,让研究为公司带来经济效益。
长期以来,PET/CT的核心技术一直掌握在国际巨头手中,但受限于高端医疗影像设备中的核心技术及制造的综合化工程能力,一直以来国内市场被GPS等跨国企业垄断,目前只有东软、联影等极少数国内企业拥有该技术。 作为一家生产中药材和其他生物科技产品生产及销售的药企,没有任何技术积累,去进军核医学领域,其成功概率几何?
01
“汉麻”药企的医械进击路
自1997年成立至今,尚高一直致力于将传统农产品加工为高附加值产品,公司注重对研发、种植、栽培、药用提取和整个产业链的控制,以确保能够以更快捷更有效的方法提供优质产品。2016年9月,尚高在美国纳斯达克上市, 通过国际资本的力量实现企业快速扩张,各项业务稳步发展。

2018年以来,从北美到中国,“工业*麻大**”概念引爆股市,成为资本市场上最火热的行业之一。受当时一波利好行情,公司股价也应声大涨,2019年公司大势推进汉麻产业业务。
当年4月,其子公司新麻生物与国家级专业研究所中国农业科学院麻类研究所达成合作,双方历时三年培育工业*麻大**优质种子—新麻一号(M11);12月,子公司尚高中麻科技集团宣布与新加坡贸易与工商协会达成共识,共同建设中国“工业*麻大**综合利用产业园”,这是新加坡在中国投资建设的第一个以单个产业为主体的综合利用产业园,随后又与山西绿洲签订了关于50万亩“麻纤维初加工产品订购”的包销协议。
随着政策全面收紧,炒翻天的工业*麻大**风向发生变化,炒作许可证被严打、CBD加工叫停......国内获准种植和加工工业*麻大**的云南、黑龙江两个省的禁毒部门也收紧政策,市场趋于冷静,在上游原料种植跑马圈地的尚高股价也遭受重创。

2020年,新冠疫情重给全球经济活动带来巨大冲击,而生物医药、诊断等医疗细分领域逆势增长,很多IVD、影像等药械企业赚得盆满钵满, 彼时各国政府也加大对医疗健康市场投资,医疗行情一片大好。
为了扭转不断扩大的财务亏损,尚高也开始在延伸产业链上拓展业务,2020年7月,收购常州博闻迪医药有限公司73.7%的股份,强势切入生物医药高科技领域, 收购标的主营产品包括心脑血管病、感染性疾病、糖尿病等多个系列的检测试剂盒及配套的检测仪器。
随着全球新冠疫情导致抑郁症患者剧增,人们越发意识到抑郁症的危害以及心理健康的重要性,各国政府和机构也正在加大保护人们心理健康的投入,尚高也在这一领域发力,去年世界精神卫生日结束的两周后,与欧纳尔生物签订了收购框架协议,后者将治疗抑郁症、肠易激综合症等免疫代谢类疾病的药物作为研发重点,现已获得中国、美国、欧洲授权的发明专利超过16个。

在政策变革、疫情影响等多重变量的推动下,数字医疗和健康管理产业迎来发展机遇。 2022年1月18日,尚高与翔鹏佑康达成51%股权转让协议,被购公司翔鹏佑康是一家综合性医疗健康服务公司,拥有自主研发的“易康国际医疗健康服务平台”,已聚集了上万名医疗专家,拥有数十万客户会员,包括京东、中国人保在内的世界500强企业选择了该平台的服务,翔鹏佑康的创始人均为北京大学医学博士或博士后,拥有丰富的医学临床和医疗管理经验。
2022年开年以来,尚高打出一套“组合拳”:继完成对翔鹏佑康(北京)科技有限公司的收购,以及任命孙启垠教授为首席医学顾问后,1月30日又宣布与健一医疗签署《合作经营协议》,后者是专业从事核医学影像、放射治疗等医疗设备研发与生产的公司。
02
进军核医学赛道,成功概率几何?
根据日前与健一医疗签署的《合作经营协议》,公司提供营运资金和制造设施,而健一提供核医学成像设备技术。 合作协议期限为三年,从2022年1月30日开始。此外,健一有权获得该联合项目净收益的30%,而公司获得其净收入的70%,承担联合项目净亏损的100%。双方共同管理该项目,制定预算,并由公司批准此类预算,以推动项目进展。

协议还规定,尚高独家享有健一医疗的PET、PET-CT、PET-MRI等核医学影像设备的全部专利、非专利技术、注册证等使用权,以及医疗设备制造许可证、技术工程师和项目经理,以生产的此类设备部署于遍布在中国各省市的100家肿瘤专科医院,亦可直接引入尚高分级诊疗网络,契合尚高数字化肿瘤诊疗平台的战略布局。
PET、PET-CT、PET-MRI,是目前国际上最尖端的医学影像诊断设备之一,主要集中于恶性肿瘤、神经系统、心血管系统三大领域临床应用,市场需求旺盛, 但受限于高端医疗影像设备中的核心技术及制造的综合化工程能力,中国的市场份额一直以来都被GE、飞利浦等跨国企业垄断,目前只有东软、联影等极少数国内企业拥有该技术。作为一家生产中药材和其他生物科技产品生产及销售的“汉麻”药企,进军核医学领域,其成功概率几何?

尚高认为,和健一医疗共同生产上述设备,可有效控制成本,为肿瘤诊疗提供普惠化高端精准影像检验设备。来自一家国内著名招聘网站介绍,潍坊健一医疗设备有限公司是由北京海思威医疗设备有限公司投资成立的,是一家集大型医疗设备研发、生产,医院管理、药品物流供应于一身的国际性医疗集团,是北京生物医药产业跨越发展工程(G20工程)企业,在北京、香港、瑞典等地设有生产场地和研发、运营机构。
此外,该介绍还称,健一在北京和瑞典的基地致力于核医学影像和肿瘤放射治疗设备的研发和生产,产品包括PET、PET-CT、PET-MR、DS、SPECT、电子直线加速器(LA45)、放射治疗计划和医用机器人系统等大型医疗设备;其中PET-MR产品及机器人影像定位系统为全球一家研发成功并率先用于临床,来自于瑞典公司技术的DS和LA45产品在传统放疗基础上,集分子水平的个性化放射治疗、放射性制药和生命科学研究等功能为一体,填补了国际空白,全球经营。

来源:天眼查公开专利信息
打开官网,目前处于关闭状态,具体产品仍不得而知。根据天眼查公开的专利信息,仅有电子加速器放射治疗、病案管理、束流扫描控软著和3DPET图像后处理、T数据采集校正软著申请,均在2018年4月获得授权。 母公司北京海思威医疗科技集团有限公司为北京椭圆跑道技术咨询服务有限公司(2009-06 至 2018-10曾用名北京海思威医疗设备有限公司)全资子公司。
最近,尚高还宣布任命孙启银教授为首席医学顾问,主导尚高肿瘤治疗领域的研发创新,并在肿瘤早筛、肿瘤放疗等方面提供技术咨询,促进数字化肿瘤诊疗的商业化拓展。如赴任结合尚高的数字肿瘤诊疗平台,这无疑增加了成功概率。据尚高首席执行官詹妮弗女士介绍,作为首席医疗顾问,孙教授将负责中国市场的肿瘤诊疗设备研发。“孙教授拥有丰富的经验,他的加入将提高公司研发团队的技术能力,推动产品创新,使更多的肿瘤患者长期受益。”
据媒体报道,在加入尚高之前,孙教授是北京核医学装备工程技术研究中心主任、中国科技进步二等奖获得者,从事高端医疗器械研发工作逾30年,曾多次赴海外著名医院学习交流,引进中国第一台PET,发明了全球第一张PET磁共振片,开启了中国医疗无痛治疗和分子影像技术的起步。此外,他还创立了我国第一家中外合资综合医院,引入中国第一台伽马刀。
值得一提的是,孙教授主导研发的放射动力治疗设备(A45肿瘤治疗设备),因其出色的临床治疗效果,相继获得了CFDA认证,因其填补了美国在使用放射动力技术治疗肿瘤的空白,被美国权威肿瘤专科医院引入。

他创办的大基康明医疗设备有限公司研发的分体式PET/MRI,通过旋转床整合设备,保持病人体位一致,大大减少诊断时间。大基康明拥有同室PET-MRI与PET-MRI机器人系统两种型号,同室PET-MRI充分利用空间,旋转床整合设备,保持病人体位一致,减少诊断时间,提高成像质量;可提供32环、64环、96环PET与0.7T、1.5T、3.0T、7.0T的MRI的各种临床型与科研型PET-MRI,适用于综合医院、肿瘤专业、神经科专业、血管专业的多种选择。
03
核心技术长期垄断,市场潜力巨大
核医学成像设备可以大致分为:伽马相机、单光子发射型计算机断层装置(SPECT)、正电子发射型计算机断层装置(PET)和核医学融合成像装置(如:PET-MRI、PET-CT、SPECT-CT等)
核医学成像设备的基本部件主要有准直器、闪烁晶体、光电倍增管、前置放大器、定位电路、显示记录装置、机械支架和扫描床等。其中将准直器、闪烁晶体、光电倍增管、前置放大器和电子矩阵电路等固定在一个支架上,组成伽马射线探测器(探头)。根据结构和工作原理的不同,放射性探测器可以分为闪烁探测器、气体电离探测器、半导体探测器和感光材料探测器等。
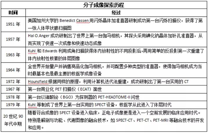
核医学成像始于20世纪50年代初期,1951年,美国加州大学的Benedict Cassen用闪烁晶体加准直器研制成功第一台闪烁扫描仪,获得了第一张人体甲状腺扫描图,由此到SPECT设备进入临床应用长达40多年的探索。

第一台PET-CT,首先通过使床连续移动通过扫描仪来获取CT图像,而通过床的不连续步骤获取PET图像。在SPECT和PET上配置CT或MRI,实现衰减校正(attenuation correction,AC)与同机图像融合,可同时获得病变部位的功能代谢状况和精确解剖结构的定位信息,使核医学成像发展到功能+解剖成像的新时代。

伴随着老龄化的加剧,世界范围内癌症患者的数据开始不断增加。据《2020 年中国肿瘤年报》等资料显示,2020 年中国癌症患者人群超过 3200 万,新发癌症病例 457 万例,癌症死亡病例 300 万例。作为世界上的人口大国,中国的癌症数据并不容乐观,不论是新发人数还是死亡人数,中国都位居全球第一。核医学技术的成功应用,可极大减少癌症治疗成本,是减少死亡率、延长患者生命的有效办法之一。
由于其产品的技术含量和附加值较高,不易研发制造,技术水平的限制和发达国家的资源垄断等因素,因此行业中的高端产品目前仍然主要依赖进口。而唯一实现了突破的就是PET/CT。目前国内诸多PET/CT厂商都已经实现了自主品牌的建设。
在国家支持下,以联影、大基康明、东软、明峰、赛诺联合、锐视康等为代表的国内厂商开始在PET/CT 产品方面有所突破。近两年来,PET/CT市场国产化率明显提升,特别是以联影为代表的民族企业连续三年蝉联我国PET/CT新增市场份额第一,打破了过去依赖进口的格局。但从全球来看,GPS仍占据头部市场,对比美国、日本和韩国,中国的PET/CT每百万人口持有量只有0.15台,相比美国的4.15台有巨大差距,所以未来市场前景还十分广阔。

可实现4D实时全身动态扫描,业界最高2.8mm分辨率,15秒全身成像,一床位、一个屏气周期完成全身全脏器扫描;灵敏度跃升40倍,辐射剂量降至1/40,应用人群可拓展至母婴、青少年与儿童。
2018年4月国家卫健委发布《大型医用设备配置许可管理目录(2018年)》,PET/CT作为被调整的六类产品之一,由原先的甲类管理目录调整至乙类管理目录。2018年10月,国家卫健委发布《2018—2020年大型医用设备配置规划》,到2020年底,全国规划配置PET/CT设备710台,新增377台。而且近两年通过一带一路政策,在部分二级医院成立的核医学中心,也是为未来购置PET/CT设备做好了铺垫。
目前国内从事核医学相关专业的科室一共927个,PET/CT中心共有57个,截止2018年,目前我国PET/CT设备全国共有307台,北京,广东,上海以及江苏就占了116台,但是我国单单三甲医院就有1300余所,而PET/CT的覆盖不足30%,未来PET/CT仅在三甲医院的增量其实就十分的可观。假设如果我国未来能达到美国水平的10%,即0.7台,未来我国PET/CT的装机量将有望达到4-5倍。
此外,限制我国PET/CT大量安装又一个客观因素——目前PETCT并未全面纳入医保。国内PET-CT检查费用不一,以上海为例目前是7500元,价格属于全国最低水平,但是有些地方一般都是在1万人民币左右。再加上未进入医保,昂贵的检查,让很多工薪阶层都望而退却,更不用说未来想在二三线城市建立更多的PET/CT中心。

此前,浙江省医保局将PET-CT纳入医保,价格调整为5300元/次,无疑起了很好的示范作用。PET/CT纳入医保报销范围后,肿瘤患者检查费用大幅降低,实现普惠性,有利于助推健康中国建设。这是一个正循环,对厂家而言,将会有越来越多的PET—CT设备进入采购环节从而进一步降低产品价格跟运营成本,有利于推动PET—CT设备国产替代化进程。