■点击右上角【关注】“北京在明律师事务所”头条号,私信回复“咨询”,即可享有一对一法律服务咨询。
■本文作者:郑远航 北京在明律师事务所
导读:近些年来,各地不断加大针对违法建设的查处力度,大量小产权房被认定为违法建设,进而遭责令限期自行拆除,有的甚至遭到强拆。所以,当小产权房被认定为违建遭遇强拆时,我们该怎么维护自己的合法权益呢?本文,在明律师以北京地区的法规规定为依据来分析这一问题。

一、了解自己居住使用的小产权房的情况。
在启动救济前,一定要弄清自己房屋的相关信息,比如房屋是建在宅基地上,建在耕地上还是建在工业用地上。当然,如果可以找到该房屋及土地的规划文件,那将对我们提供极大的帮助。
通过调查分析土地信息及规划信息,我们可以对房屋的合法性作出初步判断,预测相关部门对房屋可能作出的处理结果,具体来说:
1. 如果我们的房屋符合该区域的规划,仅仅是缺乏其他手续,那么政府可能作出限期改正决定,我们可以尝试通过补办手续的方式进行救济。这样虽然会产生一些费用,但至少能够保住房屋;
2. 如果我们的房屋不符合该区域的规划,而且也没办法进行改正,那么政府往往会作出限期拆除决定,责令我们在一定期限内自行拆除房屋。如果在该期限内我们没有拆除房屋,政府就将启动强制拆除程序。
所谓“知己知彼百战不殆”,只有充分了解自己后,才能选择正确的操作策略,做到事半功倍。
【法律依据】
《城乡规划法》第六十四条:未取得建设工程规划许可证或者未按照建设工程规划许可证的规定进行建设的,由县级以上地方人民政府城乡规划主管部门责令停止建设;
尚可采取改正措施消除对规划实施的影响的,限期改正,处建设工程造价百分之五以上百分之十以下的罚款;
无法采取改正措施消除影响的,限期拆除,不能拆除的,没收实物或者违法收入,可以并处建设工程造价百分之十以下的罚款。
第六十五条:在乡、村庄规划区内未依法取得乡村建设规划许可证或者未按照乡村建设规划许可证的规定进行建设的,由乡、镇人民政府责令停止建设、限期改正;逾期不改正的,可以拆除。
《北京市城乡规划条例》第七十五条:建设工程未取得规划许可证件或者未按照规划许可证件许可内容进行建设,尚可采取改正措施消除对规划实施的影响的,执法机关责令限期改正,处该建设工程造价百分之五以上百分之十以下的罚款;
无法采取改正措施消除影响的,限期拆除,不能拆除的,没收实物或者违法收入,可以并处该建设工程造价百分之十以下的罚款。
没收违法建设实物的处置办法由市规划自然资源主管部门会同市财政部门制定。
本条第一款所称的违法收入,按照违法建设出售所得价款计算。违法建设未出售或者出售所得价款明显低于周边同类型房地产市场价格的,执法机关应当委托评估机构参照委托时周边同类型房地产市场价格进行评估确定。
第七十七条:未经批准使用宅基地进行村民住宅建设的,符合村庄规划的,乡、镇人民政府责令其补办审批手续;不符合村庄规划的,责令限期拆除;有租金收入的,没收租金收入,并处租金收入一倍的罚款。
二、审查违建认定程序
在了解房屋基本情况后,我们就可以开始分析研究违建认定情况了。在进行违建认定时,必须满足两个条件:
1. 认定机关具有违建认定的法定职权。根据《城乡规划法》及《北京市城乡规划条例》的规定,一般由规划和自然资源主管部门、城市管理综合行政执法机关、乡镇人民政府、街道办事处行使违法建设认定的职权。
此外,在一些特定领域内,如水行政主管部门也有依据《水法》认定查处违建的职权。
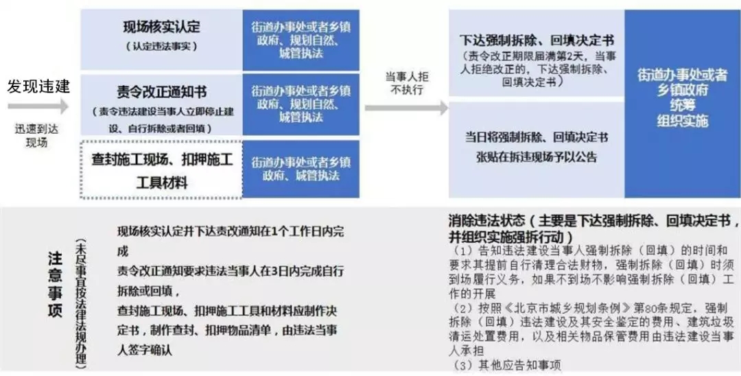
2. 认定违建过程符合法定程序。根据《城乡规划法》及《北京市城乡规划条例》的规定,当发现违法建设后,应当作出限期改正通知书。对于无法改正的,相关部门应当作出限期拆除通知书,期限届满后,再依法作出强制拆除通知书。
【法律依据】
《城乡规划法》第六十四条、《北京市城乡规划条例》第七十五条略。
《北京市城乡规划条例》第五十八条:市人民政府应当明确规划自然资源主管部门、城市管理综合行政执法机关、乡镇人民政府、街道办事处等查处违法建设的职责分工。
第六十一条:本市建立控制违法建设责任制和考核评价制度。区人民政府和乡镇人民政府负责本行政区域内控制违法建设工作。上级人民政府应当加强对下级人民政府控制违法建设落实情况的监督检查和考核评价。
第六十二条:乡镇人民政府、街道办事处应当对本辖区内建设情况进行巡查,发现违法建设行为的,应当予以制止,并依法予以处理。
三、审查强拆程序
在实施强制拆除时,同样应当由具有法定职权的部门按照法定程序进行。具体来说,必须由县级以上地方人民政府责成相关部门,才能实施强制拆除。如果缺少了责成程序,那么强制拆除也就缺少了必备条件,极有可能是不合法的。
当然,在强制拆除的实施过程中,有关部门也不可以肆意妄为,同样需要按照一定程序进行。如现场张贴强制拆除通知书、告知当事人陈述及申辩权、实施强制拆除时必须通知当事人到场、制作屋内物品清单并统一运至临时存放点等。
总之,强拆时必须要确保清场完毕,室内不得有遗留人员,这是最最起码的一点。
【法律依据】
《城乡规划法》第六十八条:城乡规划主管部门作出责令停止建设或者限期拆除的决定后,当事人不停止建设或者逾期不拆除的,建设工程所在地县级以上地方人民政府可以责成有关部门采取查封施工现场、强制拆除等措施。
《北京市城乡规划条例》第七十八条:执法机关责令违法建设当事人限期拆除或者回填,违法建设当事人逾期不拆除或者回填的,执法机关应当依法催告当事人履行义务。
经催告,当事人逾期仍不履行的,执法机关依法实施强制拆除、回填等措施。违法建设拆除或者回填的,应当进行安全鉴定。
执法机关对无法确定违法建设当事人的,可以在公共媒体或者该建设工程所在地发布公告,督促违法建设当事人依法接受处理,责令其限期拆除违法建设,告知其逾期不拆除的,执法机关将依法实施强制拆除,公告期间不得少于10日。公告期间届满后6个月内无人提起行政复议或者行政诉讼的,依法强制拆除或者没收。
附北京地区处置违法建设流程图

在明律师最后要建议广大小产权房的住户,在应对强制拆除的同时,还可以向法院起诉小产权房的出卖人,争取要回购房款,尽最大可能挽回损失。当然,若要完全避免这种风险,还是要在购房环节擦亮眼睛,尽量避免购买产权不明晰、无法办理产权证的房屋,正所谓君子不立危墙之下。
版权声明:本文为北京在明律师事务所原创文章,未经授权,拒绝转载!
如果您觉得自己的补偿不合理或者有其他相关问题,可以点击下方“了解更多”免费咨询,我们将为您带来最专业的法律帮助!
