一、回填土质量通病防控
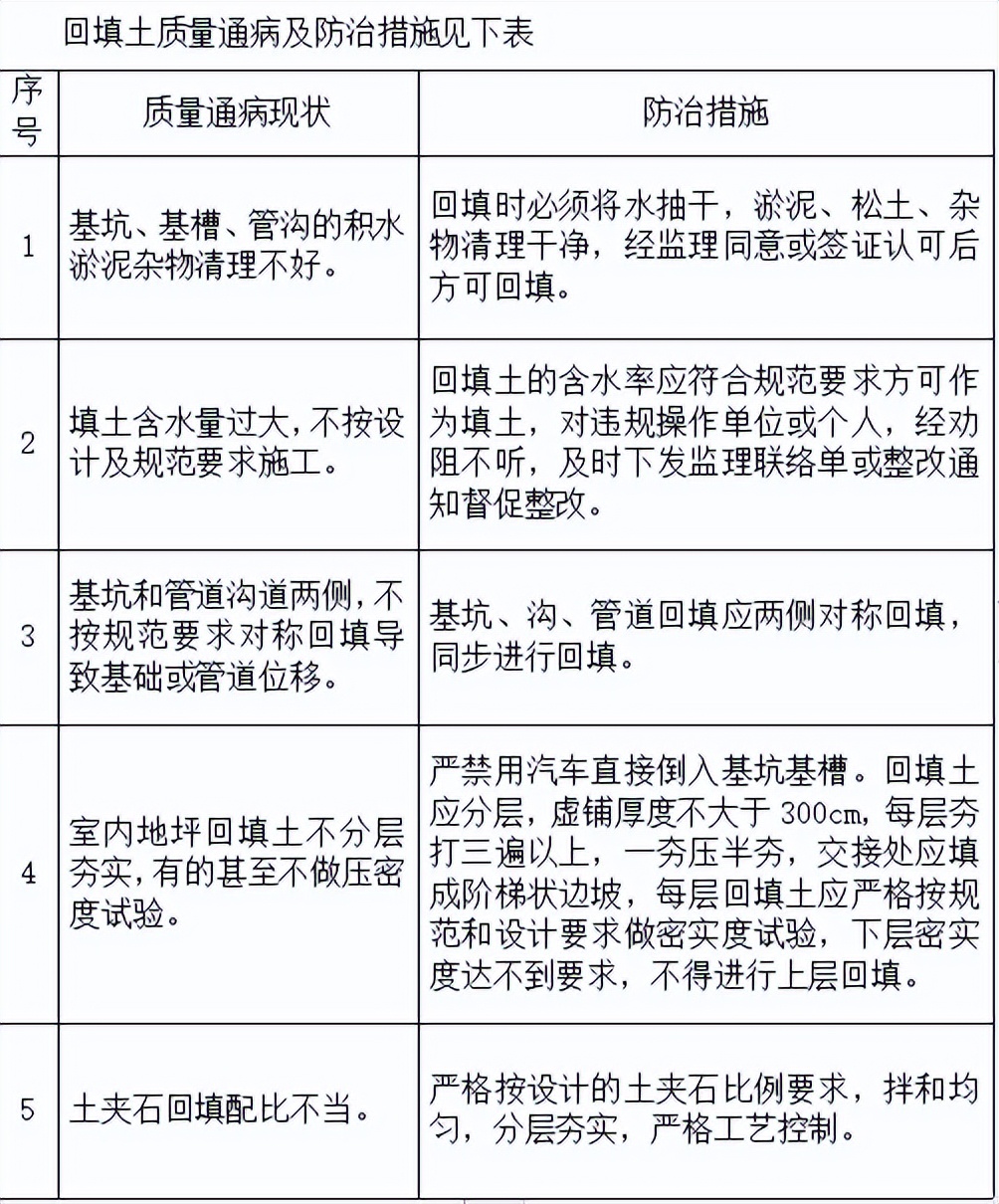
1、填方出现橡皮土
产生原因:使用了含水量较大的腐殖土以及粘土、亚粘土等土料回填。
防治措施:现场鉴别,要求回填土料“手握成团、落地开花”;回填前。不允许基坑内有垃圾、树根等杂物,清除基坑内积水、淤泥。
2、回填土密实度达不到设计要求或规范要求
产生原因:土料含水量太小,影响了夯实的效果,造成夯实不密实。含水量过大,易产生橡皮土。土料不符合设计或施工要求,有机质超过规范要求(大于5%)。填土过后未分层夯实。机械能力不够。
防治措施:选择回填的土料及其性质必须符合设计要求。填土的密实度应根据工程的性质而定,压实系数等于土的密度除以土的最大干密度。土的最大干密度和最佳含水量应通过试验确定。严格进行分层回填夯实,加强对土料的含水量控制。分层厚度及压实机械能力应符合下表要求。

二、混凝土质量通病防控



三、砌体质量通病防控


四、钢筋质量通病防控






五、模板质量通病防控



六、涂饰质量通病防控
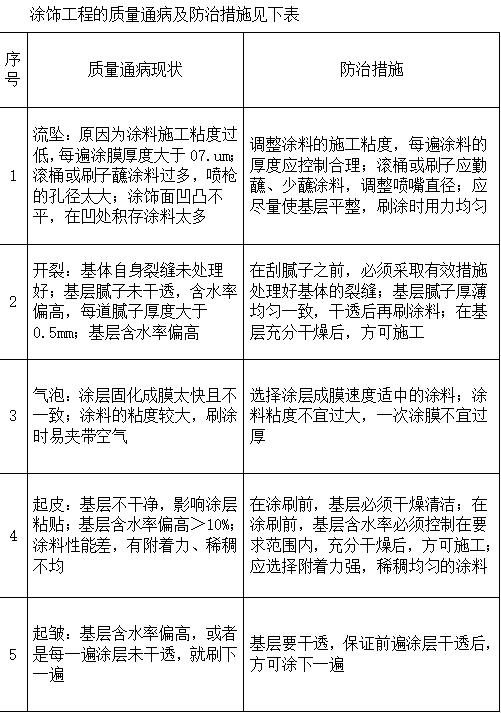
1、流坠
产生原因:原因为涂料施工粘度过低,每遍涂膜厚度大于07.um;滚桶或刷子蘸涂料过多,喷枪的孔径太大;涂饰面凹凸不平,在凹处积存涂料太多。
防治措施:调整涂料的施工粘度,每遍涂料的厚度应控制合理;滚桶或刷子应勤蘸、少蘸涂料,调整喷嘴直径;应尽量使基层平整,刷涂时用力均匀。
2、开裂
产生原因:基体自身裂缝未处理好;基层腻子未干透,含水率偏高,每道腻子厚度大于0.5mm;基层含水率偏高。
防治措施:在刮腻子之前,必须采取有效措施处理好基体的裂缝;基层腻子厚薄均匀一致,干透后再刷涂料;在基层充分干燥后,方可施工。
3、气泡
产生原因:涂层固化成膜太快且不一致;涂料的粘度较大,刷涂时易夹带空气。
防治措施:选择涂层成膜速度适中的涂料;涂料粘度不宜过大,一次涂膜不宜过厚。
4、起皮
产生原因:基层不干净,影响涂层粘贴;基层含水率偏高>10%;涂料性能差,有附着力、稀稠不均。
防治措施:在涂刷前,基层必须干燥清洁;在涂刷前,基层含水率必须控制在要求范围内,充分干燥后,方可施工;应选择附着力强,稀稠均匀的涂料。
5、起皱
产生原因:基层含水率偏高,或者是每一遍涂层未干透,就刷下一遍。
防治措施:基层要干透,保证前遍涂层干透后,方可涂下一遍。

七、防水卷材质量通病防控
1、防水层空鼓
产生原因:防水基层不干燥,气体排出不彻底,卷材粘结不牢,压的不实。
防治措施:找平层应平整;卷材铺贴前,认真清理基层,清扫浮灰、杂质等;找平层应干燥,可采用简易办法检验,将1㎡材料干铺在找平层上,静置3-4h后掀开,覆盖部位与卷材上均未见水印即可。卷材施工时,气温不宜低于5℃,雨天、大雾、大风或风砂天不得施工。
2、卷材搭接不良
产生原因:现场组织管理不善,工序搭接不紧凑,不按防水技术要求施工;
防治措施:加强现场组织管理,防水操作要点及注意问题,技术交底中要交清交透,卷材每层铺贴后,不得有粘接不牢或翘边的缺陷。卷材搭接长边不小于100mm,短边不小于150mm,上下两层或相邻两幅卷材的接缝相互错开。
3、卷材转角部位后期渗漏
产生原因:在阴阳角处等部位,卷材未按转角轮廓铺贴严实,保护层施工时,此处卷材遭破坏。所用卷材材质韧性较差,阴阳角处操作不便,沥青胶结料温度过高或过低,未能确保转角处卷材铺贴严密。阴阳角处为增加卷材附加层。
防治措施:结构转角处用砂浆做成圆弧形或钝角形。阴阳角等转角部位,尽量选用强度高、延伸率大、韧性好的改性沥青卷材。阴阳角处应做附加层。

八、电气质量通病防控措施
1、防雷接地不符合要求
产生原因:操作人员责任心不强,焊接技术不熟练,他们多数人是电工班里的多面手焊工,对立焊的操作技能差。 现场施工管理员对国家施工及验收规范GB50169 2《接地装置》有关规定执行力度不够。
防治措施:加强对焊工的技能培训,要求做到搭接焊处焊缝饱满、平整均匀,特别是对立焊、仰焊等难度较高的焊接进行培训。 增强管理人员和焊工的责任心,及时补焊不合格的焊缝,并及时敲掉焊渣,刷防锈漆。 根据规定,避雷引下线的连接为搭接焊接,搭接长度为圆钢直径的6倍,因此,不允许用螺纹钢代替圆钢作搭接钢筋。另外,作为引下线的主钢筋土建如是对头碰焊的,应在碰焊处按规定补一搭接圆钢。
2、电线管(钢管、PVC管)敷设不符合要求
产生原因:施工人员对有关规范不熟悉,工作态度马虎,贪图方便,不按规定执行。施工管理员管理不到位。 建筑设计布置和电气专业配合不够,造成多条线管通过同一狭窄的平面。
防治措施:加强对现场施工人员施工过程的质量控制,对工人进行针对性的培训工作;管理人员要熟悉有关规范,从严管理。 电气专业施工人员布管时应尽量减少同一点处线管的重叠层数。 电线层不能并排紧贴,如施工中很难明显分开,可用小水泥块将其隔开。 电线管埋入砖墙内,离其表面的距离不应小子15mm,管道敷设要。电线管进入配电箱要平整,露出长度为3-5mm,管口要用护套并锁紧箱壳。进入落地式配电箱的电线管,管口宜高出配电箱基础面50-80mm。 预埋PVC电线管时,禁止用钳将管口夹扁、拗弯,应用符合管径的PVC塞头封盖管口,并用胶布绑扎牢固。
3、配电箱的安装、配线不符合要求
产生原因:安装箱体时与土建配合不够,土建补缝不饱满,箱体安装时没有用水准权校水平。 随意开孔。箱体内的线头不统一,有裸露。
防治措施:加强与土建专业协调合作,认真将箱内的沙浆杂物清理干净。 箱体的"敲落孔"开孔与进线管不匹配时,必须用机械开孔或送回生产厂家要求重新加工,或订货时严格标定尺寸,按尺寸生产。 加强检查督促,增强施工人员的责任心。不能裸露,布线要整齐美观,绑扎固定,导线要留有一定的余量,一般在箱体内要有10-5CM的余量。
九、排水工程质量通病防治措施
1、管道位置偏移或积水:
产生原因:
测量差错,施工走样和意外的避让原有构筑物,在平面上产生位置偏移,立面上产生积水甚至倒坡现象。
防治措施:
施工前要认真按照施工测量规范和规程进行交接桩复测与保护;施工放样要结合水文地质条件,按照埋置深度和设计要求以及有关规定放样,且必须进行复测检验其误差符合要求后才能交付施工;施工时要严格按照样桩进行,沟槽和平基要做好轴线和纵坡测量验收。
施工过程中如意外遇到构筑物须避让时,应在适当的位置增设连接井,其间以直线连通,连接井转角应大于135°。
2、管道渗漏水,闭水试验不合格
产生原因一:
基础不均匀下沉,管材及其接口施工质量差、闭水段端头封堵不严密、井体施工质量差等原因均可产生漏水现象。
防治措施一:
认真按设计要求施工,确保管道基础的强度和稳定性。当地基地质水文条件不良时,应进行换土改良处治,以提高基槽底部的承载力;如果槽底土壤被扰动或受水浸泡,应先挖除松软土层后和超挖部分用杂砂石或碎石等稳定性好的材料回填密实;地下水位以下开挖土方时,应采取有效措施做好抗槽底部排水降水工作,确保干槽开挖,必要时可在槽坑底预留20cm厚土层,待后续工序施工时随挖随清除。
产生原因二:
管材质量差,存在裂缝或局部砼松散,抗渗能力差,容量产生漏水。
防治措施二:
所用管材要有质量部门提供合格证和力学试验报告等资料;管材外观质量要求表面平整无松散露骨和蜂窝麻面形象;安装前再次逐节检查,对已发现或有质量疑问的应责令退场或经有效处理后方可使用。
产生原因三:
管接口填料及施工质量差,管道在外力作用下产生破损或接口开裂。
防治措施三:选用质量良好的接口填料并按试验配合比和合理的施工工艺组织施工;抹带施工时,接口缝内要洁净,必要时应凿毛处理,再按照施工操作规程认真施工。
产生原因四:
检查井施工质量差,井壁和与其连接管的结合处渗漏。
防治措施四:
检查井砌筑砂浆要饱满,勾缝全面不遗漏。抹面前清洁和湿润表面,抹面时及时压光收浆并养护。遇有地下水时,抹面和勾缝应随砌筑及时完成,不可在回填以后再进行内抹面或内勾缝。与检查井连接的管外表面应先湿润且均匀刷一层水泥原浆,并座浆就位后再做好内外抹面,以防渗漏。
产生原因五:
规划预留支管封口不密实:
防治措施五:
砌堵前应把管口0.5m左右范围内的管内壁清洗干净,涂刷水泥原浆,同时把所用的砖块润湿备用;砌堵砂浆标号应不低于M7.5,且具良好的稠度;勾缝和抹面用的水泥砂浆标号不低于M15。管径较大时应内外双面较小时只做外单面勾缝或抹面;一般情况下,在检查井砌筑之前进行封砌,以利保证质量。