儿童过敏性鼻炎/变应性鼻炎(AR)是临床常见的慢性呼吸道炎性疾病,其为特应性体质儿童暴露于过敏原后主要由免疫球蛋白E(IgE)介导的鼻黏膜非感染性疾病,可分为季节性AR与常年性AR、间歇性AR与持续性AR、轻度AR与中-重度AR。
儿童AR临床表现为鼻塞、喷嚏、鼻痒、清水样涕、鼻出血、搐鼻、嗅觉减退、结膜充血、水肿、变应性黑眼圈等,可伴有哮喘、特应性皮炎、慢性鼻窦炎、变应性结膜炎、上气道咳嗽综合征、鼻出血、腺样体肥大、分泌性中耳炎、睡眠呼吸障碍等疾病。儿童AR属中医“鼻鼽”范畴,过敏史及家族史是其独立危险因素。
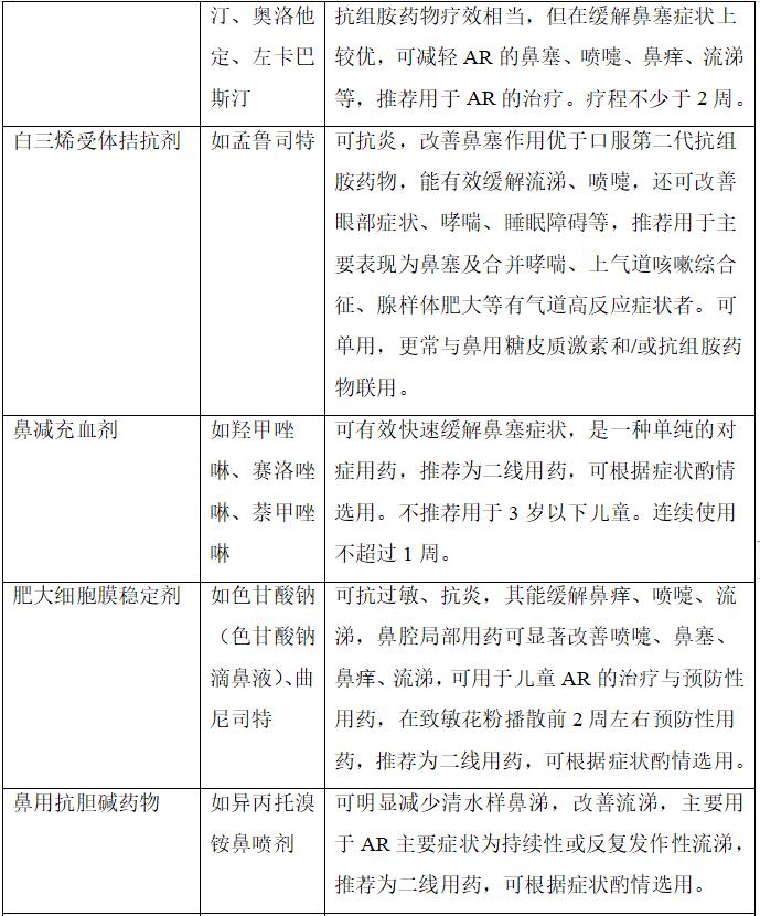
西药用药
如鼻用糖皮质激素、鼻用抗组胺药物、口服抗组胺药物等。



儿童AR可辨证分型为肺经风寒证、肺经伏热证、肺脾气虚证、肺肾阳虚证。肺经伏热证需清宣肺气、通利鼻窍,中成药推荐鼻渊通窍颗粒、香菊胶囊。肺经风寒证需温肺散寒、疏风通窍,中成药推荐通窍鼻炎颗粒、辛芩颗粒。肺肾阳虚证需温补肺肾、温通鼻窍,中成药推荐金匮肾气丸。肺脾气虚证需益气健脾、补肺通窍,中成药推荐玉屏风颗粒。 二. 儿童过敏性鼻炎的中成药用药
中西药用药
轻度AR可单用中成药治疗,中-重度AR可单用中成药治疗或西药治疗效果不佳时可中西药联合治疗。
轻度间歇性儿童AR可选用单药治疗,首选中成药用药,也可单用第二代抗组胺药物,轻度持续性AR可选用鼻用糖皮质激素起始治疗。
中-重度间歇性和持续性儿童AR可单用中成药或西药治疗。单用鼻用糖皮质激素或第二代抗组胺药物效果不佳时可两者联合治疗。
以鼻塞为主要症状者推荐加用白三烯受体拮抗剂或短期加用鼻减充血剂。以喷嚏或流涕为主要症状者首选第二代抗组胺药物联合鼻用糖皮质激素。
肺经风寒证选用通窍鼻炎颗粒,其可改善鼻部过敏症状,第二代抗组胺药物联合通窍鼻炎颗粒可用于儿童轻度间歇性AR,能降低停药后复发率;鼻用糖皮质激素、第二代抗组胺药物、白三烯受体拮抗剂联用通窍鼻炎颗粒可用于儿童中-重度持续性AR,能改善鼻部过敏症状;鼻用糖皮质激素、第二代抗组胺药物、白三烯受体拮抗剂联用通窍鼻炎颗粒可用于儿童轻度持续性AR、中-重度间歇性AR,能改善鼻腔功能与鼻部过敏症状、增强鼻黏膜纤毛清除率,降低复发率。
肺经伏热证选用通窍鼻炎颗粒,推荐其联用鼻用糖皮质激素、第二代抗组胺药物、白三烯受体拮抗剂用于儿童AR。
联合白三烯受体拮抗剂可改善过敏体质,进一步改善临床症状,降低复发率;其联合鼻用糖皮质激素能改善临床症状体征,提高临床疗效,降低炎症因子水平。
玉屏风颗粒联合白三烯受体拮抗剂可改善血清炎症指标,提高临床疗效,增强免疫功能。
辛芩颗粒联合鼻用糖皮质激素用于儿童AR,效果良好,能抑制炎症因子,有效改善临床症状,减轻过敏反应。
香菊胶囊联合鼻减充血剂用于儿童AR,可减轻鼻黏膜炎性病变,降低炎症因子水平。
参考文献:
1.儿童变应性鼻炎中西医结合诊疗指南[J].南京中医药大学学报,2023,39(3):274-281
2.儿童变应性鼻炎诊断和治疗指南(2022年,修订版)[J].中华耳鼻咽喉头颈外科杂志,2022,57(4):392-400
3.鼻炎分类和诊断及鼻腔用药方案的专家共识[J].中国耳鼻咽喉颅底外科杂志,2019,25(6):573-577
4儿童变应性鼻炎诊断和治疗的专家共识(2010年,重庆)[J].中华儿科杂志,2011,49(2):116-117
5.抗组胺H1受体药在儿童常见过敏性疾病中应用的专家共识[J].中国实用儿科杂志,2018,33(3):161-168
6.鼻用糖皮质激素治疗变应性鼻炎专家共识(2021,上海)[J].中国耳鼻咽喉颅底外科杂志,2021,27(4):365-371
7.白三烯受体拮抗剂在儿童常见呼吸系统疾病中的临床应用专家共识[J].中华实用儿科临床杂志,2016,31(13):973-975
(应在专业人士指导下用药,本文仅供参考)