对于会计人员来说,月初报税 、月中算工资、月末进行结账,似乎没有比较轻松的工作时间。尤其是在月末,有这样一句话:月末的会计不配拥有假期,真的是很扎心了。
今天,小编整理了月末会计需要做的那些事,从对账、结账、财产清查,错账更改以及结账四个角度总结了月末会计的工作。
(文末领取全套ppt教程)
一、对账
对账就是核对账目,是对账簿记录所进行的核对工作。对账一般可以分为账证核对、账账核对和账实核对。
(一)、对账的内容

(二)、税率表

二、财产清查
主要从三个角度进行分析:正确认识财产清查;财产清查流程;财产清查的方法及结果处理。
(一)正确认识财产清查

(二)、财产清查的流程

(三)、财产清查的方法及账务处理
1、实物资产的清查及账务处理


2、货币资金的清查
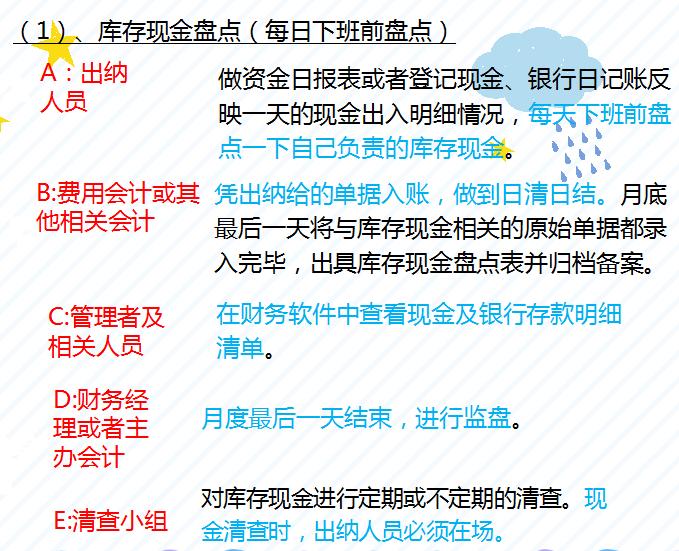
库存现金盘点



银行存款对账(每月末盘点)
3、往来款项的清查
三、错账更正方法
四、结账
.......
文章篇幅有限,不能一一展示,资料领取:
1、关注,转发,评论区:想要学习
2、点击小编头像,私信发送:资料。即可