刚刚,我在阿里司法拍卖网看到南京两套别墅于昨日被拍卖,分别是仁恒玉兰山庄和景枫加州城,竞拍相当激烈,均超过10人报名,两套房源均可*款贷**!

01
仁恒玉兰山庄
这套南京市秦淮区人民法院拍卖的房源具体信息如下:

雨花台区玉兰路2号玉兰山庄34幢107室房产
起拍价:770万元
评估价:1100万元
成交价:1056万元
保证金:40万元
加价幅度:1万元
房屋建筑面积:245.39㎡
套内建筑面积:236.20㎡
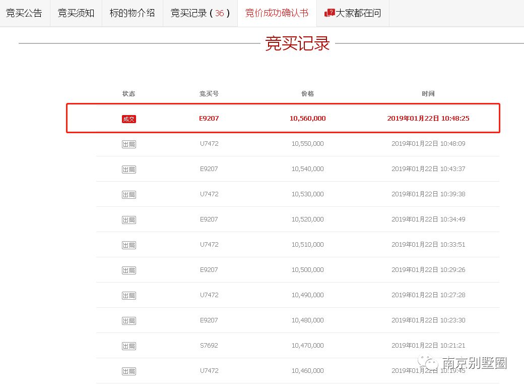
这套仁恒玉兰山庄的别墅有11人报名,围观人数高达8800人,经过了36次竞拍加价,21次延时,才成功拍卖,可以说是竞争相当激烈了。

在此次竞拍中引起我注意的是,一开始有一位代号为T9858的神秘富豪,在加价幅度为1万元的情况下,第一次加价就志在必得的加了88万元,但是在几次加价后又毅然决然的放弃了,而其他几位竞拍者均加价比较平缓。


最终,此套别墅被代号为E9207的富豪拍走,成交价1056万元,超出起拍价286万元,仅低于市场价44万元,成交单价为4.3万元/㎡。
更为巧合的是,此次成功拍到此套仁恒玉兰山庄的竞买者的名字也为玉兰,这应该就是所谓的有缘人吧。
我查了目前此小区房源的二手房价格,单价不到5万/㎡,相比此次成交单价要略贵出几千元每平!

据我了解,该小区是雨花外小和雨花台中学的双学区,位于宁南新区的湖滨山林别墅园,房龄相对较老,居住环境,交通方面靠近地铁3号线和地铁1号线。
小区基本都是200平米以上的别墅,房价基本在1000万以上,为花神湖畔的湖景房。
此房源实景图如下:








小区周边配套齐全,北门向前100米就是大型购物广场紫荆广场,吃喝玩乐购于一体,北门200米就是宜家商场。
项目距离卡子门地铁站约1000米,附近学校有雨花台外国语小学和雨花台中学,生活交通都非常便利。

目前,城南已经没有别墅新房在售,此房源在学区和地理位置来看还是不错的!再加上仁恒的品质,抢手也是必然之势。
02
景枫加州城
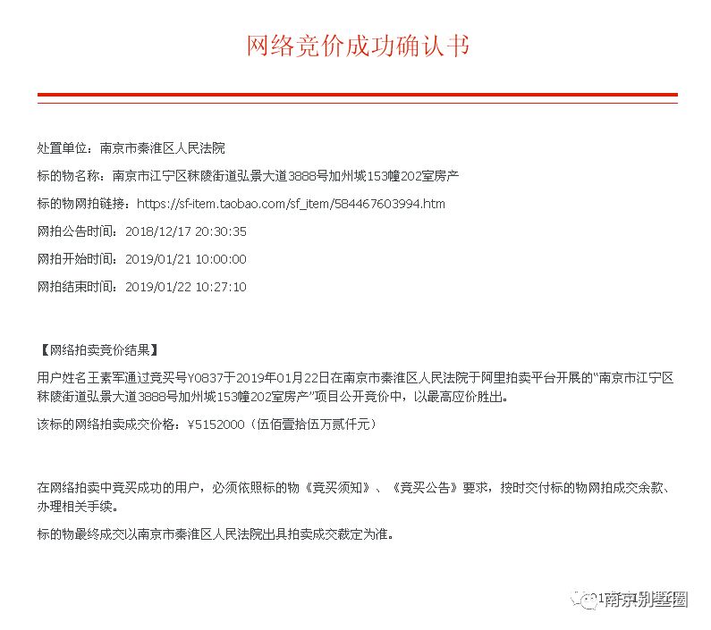
这套南京市秦淮区人民法院拍卖的房源具体信息如下:

江宁区秣陵街道弘景大道3888号加州城153幢202室房产
起拍价:347.2万元
评估价:496万元
成交价:515.2万元
保证金:20万元
加价幅度:5000元
房屋建筑面积:189㎡
套内建筑面积:157.55㎡
这套景枫加州城别墅竟有17人报名,围观人数高达11816人,已经过万人关注!经过了95次竞拍加价,74次延时,最终成功拍卖,竞争比上面仁恒玉兰山庄的更加激烈了。


最终,此套平墅被代号为Y0837的竞拍者拍走,成交价515.2万元,超出起拍价168万元,超出市场价19.2万元,成交单价为27259元/㎡。
我猜,肯定会有人问,为什么成交价都超过市场价格了,还有人继续竞拍?
我查了下景枫加州城的二手房价格,发现目前在售的二手房单价几乎均在3万多以上,面积都偏大,总价都偏高,并没有像此房源这种总价较低,面积较小的二手房源在售。

此房源实景图如下:








加州城位于方山东麓,弘景大道西侧,被两座绿色生态公园和一座高尔夫练习场包裹着一幅九百多亩的原生土地,这里就是加州城,距离中国药科大学地铁站约2公里。
项目东侧是江宁大学城,目前已有南京医科大学、中国药科大学,南京晓庄学院,包括小区对面的金陵科技学院等14所高校入驻,已有15万莘莘学子在此就读,人文气息浓厚。

设计者保留了地块的原生状态,依山形设计了加州城的“人”形主干道,自然将社区分为三个组团系统,每个组团都设计有组团中心区域,共2万平米的空间规划有社区公共服务、商业零售、餐饮、教育、娱乐等多重社区机能。
加州城总建达50万方,将是南京最大的别墅社区之一,旨在为城市中上产阶层打造生活共享圈。
最后!法拍房购买仍需谨慎!需实地看房!
来源;安家在江宁