高血压急症是指血压过高并伴有急性器官损伤的情况,需要立即且谨慎地降低血压。主要靶器官包括心脏、视网膜、脑、肾脏和大动脉。高血压急症是一组具有异质性的急性高血压疾病,需要快速诊断并给予恰当的治疗方案,以避免或治疗进展性器官功能障碍。
关键信息
• 高血压急症患者应入院密切监测,大多数情况下,应接受静脉降压药物治疗,在指定的时间范围内达到推荐的目标血压。
• 没有急性高血压导致的终末器官损伤的患者,不存在高血压急症,可口服降压药物,并在短暂留观后离院。
相关定义
• 高血压急症是指血压非常高,且伴有急性高血压导致的器官损伤,需要立即降低血压,从而限制靶器官损伤加重或促进其消退。
• 急性高血压导致损伤的主要靶器官包括心脏、视网膜、脑、肾脏和大动脉。
• 靶器官损伤的类型是治疗选择、目标血压和降压时间范围的主要决定因素。
• 恶性高血压是一种高血压急症,其特征是严重的血压升高(通常>200/120 mmHg)和晚期视网膜病变,定义为存在双侧火焰状出血、棉絮状渗出点或视乳头水肿。
• 高血压脑病是一种以严重高血压合并一种或多种以下特征的高血压急症:癫痫发作、嗜睡、皮质盲和昏迷,且这些情况无法用其他原因解释。
• 血栓性微血管病:是指在没有其他可能原因的情况下,出现血压严重升高伴以下任何一种情况:Coombs试验阴性溶血(乳酸脱氢酶水平升高、结合珠蛋白或裂细胞水平无法测得)和血小板减少,并在降压治疗期间有所改善。

图1 根据病情或受累靶器官对不同高血压急症的分层流程图
备注:HELLP,溶血、肝酶升高和血小板减少综合征;TMA,血栓性微血管病。
临床表现和诊断评估
症状包括头痛、视力障碍、胸痛、呼吸困难和局灶性或一般神经系统症状。其他常见但特异性较差的症状包括头晕和胃肠道不适(腹痛、恶心和厌食)。在高血压脑病患者中,嗜睡、昏睡、强直-阵挛发作和皮质盲的出现可能先于意识丧失。高血压脑病患者中局灶性神经病变罕见,应注意除外颅内出血或缺血性卒中。
体格检查应重点关注心血管和神经系统评估。应根据现行指南测量双臂和双下肢的血压,从而发现主动脉夹层造成的压力差异。
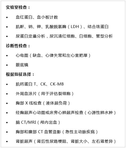
应根据临床表现确定后续的检查项目(表2)。如怀疑恶性高血压,应进行眼底镜检查。胸部X线检查或床旁超声检查可用来区分心源性和非心源性呼吸困难。
表1 建议对疑似高血压急症患者进行的诊断性检查

紧急处理
高血压急症患者的治疗取决于靶器官损伤的类型。通常使用静脉用降压药给药,大多数高血压急症可以使用拉贝洛尔或尼卡地平治疗。肺水肿和急性主动脉夹层患者需要快速降低血压,而缺血性卒中患者一般不使用降压药物。对于有严重高血压和急性颅内出血的患者,是否应急速降低血压,仍有争议。
表2 需立即降压的高血压急症

表3 高血压急症静脉药物

1.恶性高血压
硝普钠、拉贝洛尔、尼卡地平和乌拉地尔均可安全有效地治疗恶性高血压。
由于患者经常因压力性尿钠排泄而导致容量减少,必要时可静脉输注生理盐水纠正血压急剧下降。
2.高血压脑病
首选拉贝洛尔,硝普钠和尼卡地平也可作为替代选择。与硝普钠相比,对于既定的血压降幅,拉贝洛尔可使脑血流量保持相对平稳,且不增加颅内压。
3.急性脑卒中
缺血性卒中患者,在最初5~7天内快速降压可能会导致不良神经系统结局。如果血压非常高(>220/120 mmHg)或因其他原因(例如急性冠脉事件、急性心衰和主动脉夹层)需要降压治疗,在最初24小时内将平均动脉压降低15%可能是安全的,如有必要(有其他合并疾病)也可更快地降压。
急性缺血性卒中如何溶栓适应证者,建议在溶栓前将血压降至收缩压<185 mmHg,舒张压<110 mmHg。
首选拉贝洛尔,尼卡地平和硝普钠是有效的替代。
4.急性冠脉事件
硝酸甘油和拉贝洛尔为一线药物,乌拉地尔是一种很好的替代选择。接受硝酸甘油治疗的患者可能需要加用β受体阻滞剂,特别是伴心动过速时。
与硝酸甘油相比,硝普钠降低冠脉异常患者的局部血流量,增加急性心梗后的心肌损伤。
5.急性心源性肺水肿
对于高血压性心衰引起的急性肺水肿,可选择硝酸甘油和硝普钠,降低前、后负荷,硝普钠为首选,硝酸甘油可能需要较高的剂量(>200 mg/min)才能达到理想的降压效果。
与硝酸甘油相比,乌拉地尔能更好地降低血压,改善动脉血氧含量,且不引起反射性心动过速。
联合使用袢利尿剂可降低容量负荷,进一步降低血压。
6.急性主动脉疾病
需立即将收缩压降至≤120 mm Hg,心率降至≤60 bpm,以降低主动脉壁压力,延缓疾病进展。β受体阻滞剂可作为一线治疗药物,艾司洛尔可与硝普钠或氯维地平等超短效血管扩张剂联合应用。
可静推美托洛尔或拉贝洛尔,但二者的半衰期较长,当出现低血压时无法立即纠正血压。
文献索引:Bert-Jan H van den Born, Gregory Y H Lip, Jana Brguljan-Hitij, et al. ESC Council on hypertension position document on the management of hypertensive emergencies. European Heart Journal - Cardiovascular Pharmacotherapy. 2019; 5(1): 37-46.