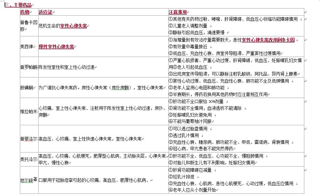
抗心律失常药
概论
I.抗缓慢型心律失常药:
阿托品、异丙肾上腺素。
II.抗快速型心律失常药: 异位起搏点自律性高,后去极及触发活动和折返激动造成。通过影响心肌细胞 Na+,K+,Ca2+的转运而纠正心肌电生理紊乱而发挥作用。


(一)I类钠通道阻滞药
Ia类:适度阻滞钠通道,如 奎尼丁 、普鲁卡因胺等。
Ib类:轻度阻滞钠通道,如利多卡因、 苯妥英钠、美西律
Ic类 :明显阻滞钠通道,如 氟卡尼、普罗帕酮 。
(二)Ⅱ类β受体阻断药 如 普萘洛尔 、艾司洛尔。
(三)Ⅲ类选择性延长动作电位时程的药物, 有 胺碘酮 、溴苄胺、索他洛尔(延长动作电位时程药)。
(四)Ⅳ类钙拮抗药维拉帕米和地尔硫 。
一、药理作用与临床评价
(一)作用特点
1.I类钠通道阻滞药
Ia类:适度阻滞钠通道, 如 奎尼丁、普鲁卡因胺 等。
临床特点: 奎尼丁 转复心房扑动和心房颤动 ,及危及生命的 室性心律失常 。

Ib类:轻度阻滞钠通道, 如 利多卡因、美西律。
利多卡因: 对短动作电位时程的 心房肌无效,因此仅用于室性心律失常。
美西律: 由于该药渐增剂量至有效治疗量需要数天时间,因此 仅用于慢性室性心律失常。

Ic类: 明显阻滞钠通道,如 普罗帕酮、 氟卡尼。
临床用于室上性和室性心律失常, 胃肠吸收好,肝肾双重消除。

2.β受体阻断药
β受体阻断药:阻断β受体, 抑制 交感神经的活性, 主要用于 室上性和室性心律失常 。
(1)根据选择的受体不同可以分为三种:
①β1、β2-R阻断药(普萘洛尔) 影响糖、脂肪和肺功能。阻断β2-R兴奋α受体会收缩支气管平滑肌和血管平滑肌。
②β1阻断药 (阿替洛尔、 美托洛尔、比索洛尔 )避免收缩支气管平滑肌和血管平滑肌适用于 肺部疾病或哮喘病人 。
③α、β-R阻断药 ( 拉贝洛尔、卡维地洛 )有周围血管舒张功能的β受体阻断剂,兼有阻断α1受体,产生周围血管舒张作用,卡维地洛(慢性心衰一线药)。
(2)临床特点:
β–R阻断剂是 唯一降低心脏猝死,而降低总死亡率的抗心律失常药。
1)心律失常: 用于 快速型心律失常。 如 窦性心动过速,室上性心律失常,房扑房颤等 。
2)改善心功能及治疗心绞痛: 阻断β1–R,抑制心脏,使心力↓,心率↓,心肌耗氧量↓。 适用于稳定性心绞痛,但禁用于变异性心绞痛。
3)高血压:
降低高血压机理:
①阻断β1–R,降低心排血量;
② 阻断肾脏β-R,抑制肾素活性最强的药物,抑制RAAS形成。
4)其他:用于甲亢,偏头痛等的治疗。 噻吗洛尔 降低眼内压,可用于青光眼。
3.延长动作电位时程药
胺碘酮
临床特点: 用于 室上性心动过速 和 频发性室性心动过速都有效。为广谱抗心律失常药。

4.钙通道阻滞剂
钙拮抗剂中,仅 维拉帕米和地尔硫 用于心律失常,其他的以扩张血管占优势。
作用特点:
①抑制钙离子内流,减慢窦房结自律性, 延长 窦房结和房室结有效不应期和功能不应期。
②维拉帕米口服90%被吸收,经肝脏 首关消除 后, 静脉用于阵发性室上性心动过速,口服用于房颤房扑 和持续性房性心动过速的心室率。
应用小结
1.窦性(室上性): 首选 普萘洛尔 (Ⅱ类)
2.急性室性: 首选 利多卡因( Ib类)
3.慢性室性: 首选 美西律 (Ib类)
4 .广谱:胺碘酮 (Ⅲ类)
(二)典型不良反应
1.共性不良反应: 心律失常。
(1) 缓慢 性心律失常: 洋地黄 类药最为常见。
(2) 折返性 心律失常加重: IC类普罗帕酮 风险最高。
(3) 尖端扭转型 室性心动过速: 索他洛尔 最为常见。
(4)血流动力学障碍导致心律失常。
2.常见药品的不良反应

二、用药监护
(一)依据药品的排除途径选药
避免药物在肝肾疾病患者中的蓄积。
(二)停用β受体阻断剂必须缓慢
有 反跳现象 即原有症状加重或出现新的表现,亦称 撤药综合征,处理:逐步缓慢停药,整个撤药过程需要至少两周。
(三)特别关照“胺碘酮”剂量个体差异
剂量的个体差异,多偏向小剂量:
年龄 (老年用量小), 性别 (女性用量小), 体重 (体重轻用量小), 疾病 (重症心衰耐量小),心律失常类型(室上速、心房颤动用量小)。胺碘酮静脉注射最好不要超过 3~4日 。
(四)减少“胺碘酮”的不良反应所造成的伤害
(1) 肺毒性,停药、糖皮质激素治疗 。
(2)严重消化系统不良反应, 肝炎和肝硬化 ,可能是致命的。
(3)静脉推注可以诱发 静脉炎 ,特别注意选用大静脉。
(4)甲状腺功能异常。
