乳酸酸中毒:最新进展
常德市第一中医医院 邓彪
重症行者翻译组
摘要
乳酸是碳水化合物和非必需氨基酸代谢中最重要的中间体之一。细胞相互作用和新陈代谢的复杂性意味着乳酸可以被认为是一种细胞的废物产品,但对另一种细胞来说却是有用的底物。危重患者乳酸水平升高对发病率和死亡率有重要影响。在这篇综述中,我们提供了乳酸代谢的简要概述,乳酸酸中毒的病理生理学,D-乳酸的临床意义,乳酸测量在急性疾病患者中的作用,用于测量血液或血浆中乳酸的方法,以及与这些测定中的干扰有关的一些方法学问题,特别是在乙二醇中毒的情况下。
乳酸代谢
血乳酸水平反映了组织乳酸产生和利用之间的平衡。乳酸是由*酮丙**酸无氧糖酵解产生的,并被NAD依赖的乳酸脱氢酶代谢为*酮丙**酸,*酮丙**酸随后在线粒体中被氧化为二氧化碳和水。通常,乳酸与*酮丙**酸盐的比例是10比1;[NADH/[NAD+]的比率决定了平衡。在无氧糖酵解过程中,每1mol葡萄糖产生2molATP。乳酸是碳水化合物和非必需氨基酸代谢中最重要的中间体之一。
细胞相互作用和代谢的复杂性意味着乳酸对一个细胞来说是一种废物,但对另一个细胞来说却是一种有用的底物;事实上,乳酸在中间代谢的回收率是最高的。身体的每个器官都能够产生乳酸;肌肉和红细胞是生理条件下负责生产的主要组织。每天,人体产生大约1500mmol乳酸。肝脏(60%)和肾脏(30%)是乳酸处理的主要器官。由组织产生、肝脏和肾脏吸收和代谢的内部循环称为Cori循环。乳酸排泄的肾阈值为6-10mmol/l,因此肾排泄仅在严重高乳酸血症时显著。
休息时,总乳酸的产生由皮肤(25%)、红细胞(20%)、中枢神经系统(20%)、肌肉(25%)和胃肠道(10%)组成。在剧烈运动中,骨骼肌贡献了大部分升高的乳酸水平。
从20世纪30年代到70年代这段时间被认为是乳酸生理学史上的“终末废旧产物”时代。Wasserman及其同事表明,乳酸是肌肉缺氧导致的糖酵解的终末代谢产物,而乳酸被认为是缓慢构成氧债的主要原因。从那以后,人们对乳酸在体内的作用发生了模式转变,这在很大程度上是由于细胞间乳酸穿梭的理论和实验证据。
George Brooks于1985年提出了乳酸穿梭的理论。在乳酸的产生以及净摄取和利用中,骨骼肌是乳酸穿梭的主要组成部分。在静止状态下,血液中乳酸和*酮丙**酸的浓度之间存在平衡,在抗压或运动期间,该平衡向厌氧状态下的乳酸净产生方向转移。
糖酵解和减少乳酸对肌肉的吸收。在恢复过程中,甚至是长时间运动时,骨骼肌从乳酸的净生产者转变为乳酸的净消耗者,并吸收到肌肉中并通过氧化去除乳酸盐。此外,心脏和大脑似乎对乳酸盐的净吸收有很大贡献,在剧烈运动中,利用血液中的乳酸盐作为燃料,Miller et al进行了使用乳酸盐钳的实验,实验表明乳酸与葡萄糖作为碳水化合物燃料源相结合,保留血糖供其他组织使用,这些组织不会氧化乳酸。此外,在低强度和中等强度运动中,乳酸被发现是一种重要的,而且可以说是最重要的糖异生前体。因此,乳酸盐代谢是一个比最初想象的更加动态的过程。乳酸盐不再被认为是一种终末废旧产物;它是一种有用的代谢中间体,可以在组织间快速交换。此外,在低强度和中等强度的运动中,乳酸被发现是一种重要的,也可以说是最重要的,产生葡萄糖的前体。因此,乳酸代谢比原先想象的要动态得多。乳酸不再被视为终末产物;它是一种有用的代谢中间体,可以在组织隔之间快速交换。
红细胞和血浆是细胞间乳酸穿梭的关键环节。在运动过程中,乳酸是由骨骼肌产生的,其浓度梯度从肌肉扩散到组织液,血浆,再到红细胞。乳酸通过细胞膜中的单羧酸转运体进入红细胞,建立并维持这种浓度梯度。当血液被运输到乳酸净吸收的区域时,该过程被逆转以将乳酸递送至氧化组织。在大多数情况下,RBC吸收乳酸的速率与其从肌肉向血浆中扩散的速率相同。实际上,RBC /血浆比率通常约为0.5,这意味着血浆将占全血乳酸含量的70%,RBC占30%。

乳酸性酸中毒
乳酸CH3 CH(OH)COOH是一种强酸,在生理酸碱度下,几乎完全电离成乳酸CH3 CH(OH)COO和H+ 。几十年来,这导致了一种误解,即乳酸的分解和氢离子的形成导致了与乳酸生产相关的酸中毒,当时评估人类血液中酸碱平衡的两种主要方法是Henderson-Hasselbach方程(1918)和碱剩余法。Henderson-Hasselbach方程将血浆[H +]与二氧化碳的分压PCO2和碳酸氢根离子浓度[HCO3-]关联。而碱剩余法用PCO2和碱剩余来描述酸碱平衡。2004年,Robergs*翻推**了传统观念,通过显示LDH催化的反应产生乳酸而不是乳“酸”,乳酸的产生实际上消耗了氢离子,从而减轻了任何细胞内酸中毒。这一理论揭露了乳酸在与剧烈运动和组织缺氧相关的代谢性酸中毒的原因中的作用。斯图尔特后来提供了一个关于酸碱平衡的替代观点,可以解释乳酸在代谢性酸中毒中的作用。相互作用的变量包括碳酸氢根离子形成、碳酸根离子形成、水离解和弱酸离解之间的平衡,以及电荷平衡和质量守恒。三个独立变量是PCO2、总弱酸浓度和强离子差或所有强碱阳离子和所有强酸阴离子之和之间的差。在这个模型中,乳酸盐是一种强离子,它的积累减少了强离子的差异,这导致水和弱酸解离的改变。这一理论解释了乳酸盐在乳酸酸中毒原因中的作用,尽管这一作用不如以前认为的那么明显,因为它不是增加[H+]的唯一因素.
血液中的生理乳酸盐浓度通常在0.5-1.8毫摩尔/升之间。在临床上,乳酸酸中毒可能是由于组织水平的过度分泌或代谢受损所致。由于肝脏有很大的乳酸代谢能力,乳酸水平由于产量增加,通常在1-2小时后恢复正常.。如果乳酸酸中毒发生的时间超过这一时间,则表明肝脏继续生产或代谢能力下降。高乳酸血症通常被定义为2-5毫摩尔/升的水平,而严重的高乳酸血症被定义为 > 5毫摩尔/升的水平.
乳酸酸中毒通常与血清阴离子间隙(AG)升高有关,这是由于缓冲氢离子而不增加氯离子的二次消耗性损失。AG是血清中被测阳离子(钠离子和钾离子)和被测阴离子(氯离子和碳酸氢根)的差值;“间隙”是由于未溶解的阴离子造成的,这些阴离子不包括在计算中。然而,重要的是要认识到乳酸中毒可能发生在正常的AG上,并且在某些条件下可能发生升高的AG,而没有伴随的酸碱紊乱,例如实验室误差、高白蛋白血症伴体积减少、代谢和呼吸性碱中毒(由于磷酸果糖激酶活性的诱导)、阴离子副蛋白增加和严重的高磷血症。高乳酸血症也可能发生在血清酸碱度正常的情况下,或由于混合酸碱紊乱而导致的碱中毒,其中伴随的呼吸性或代谢性碱中毒掩盖了乳酸浓度升高的影响。利用(ΔAG/ΔHCO3−)可能有助于识别酸碱平衡中的这种混合扰动.

乳酸酸中毒的原因及分类
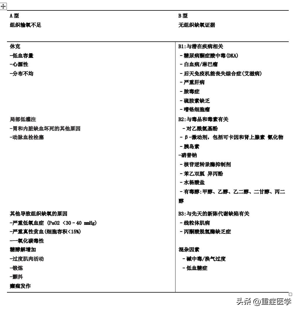
Cohen和Woods将乳酸酸中毒分为A型和B型,这取决于其潜在机制,即组织缺氧的存在与否。虽然值得注意的是这两种乳酸酸中毒机制可以共存并同时涉及A型和B型,但原始分类为确定高乳酸血症的潜在机制和原因提供了一种有用的方法。下表中给出了每个类别下的一些常见原因。到目前为止,A型乳酸酸中毒是最常见的类型,通常是由于全身或局部灌注不足、糖酵解增加、血液携氧能力降低或组织氧输送减少而导致的组织缺氧。除了过度的肌肉活动,其他原因导致A型乳酸酸中毒十分少见。氧气供应不足减缓了线粒体代谢,并导致*酮丙**酸产生乳酸增加。如果低氧血症是唯一的因素,那么由低PO2引发的组织血流量的代偿性增加一定是严重的。B型乳酸酸中毒比较少见,传统上被认为是高乳酸血症,没有组织缺氧的证据;然而,B型乳酸酸中毒的许多原因都有隐匿性低灌注。常见药物和毒素,如核苷逆转录酶*制剂抑**(NRTIs)、有毒醇、水杨酸盐、异丙酚和氰化物,可干扰氧化磷酸化,导致乳酸酸中毒。二甲双胍抑制线粒体呼吸链复合物1,也抑制肝脏糖异生,导致乳酸生成加速和乳酸代谢降低。β2-激动剂,包括*卡因可**,肾上腺素,吸入沙丁胺醇和特布他林,刺激有氧糖酵解,导致乳酸水平的增加。某些多系统疾病也会导致高乳酸血症。乳酸酸中毒在糖尿病酮症酸中毒(DKA)中是常见的发现,由于二甲双胍的使用、红细胞中的D-乳酸生成(稍后讨论)和厌氧糖酵解增加导致的乳酸生成,乳酸酸中毒可能是多因素起源的。乳酸酸中毒被描述为与血液系统恶性肿瘤和实体肿瘤有关;其机制包括肿瘤细胞糖酵解活性的增加(Warburg效应:德国生物学家 Otto Warburg发现肿瘤在有氧条件下仍采用无氧糖酵解的方式获取能量,这种反常的能量代谢方式被称为肿瘤的Warburg效应。观点:1. 无氧酵解可以迅速获得能量,虽然效率不高,可葡萄糖是公有的,先占先得,那些老老实实有氧呼吸的正常细胞是竞争不过癌细胞的。2. 无氧酵解是会产生乳酸,可是癌细胞能量充足啊,可以把乳酸排到外面。倒霉的是周围那些能量不足的正常细胞,他们才是乳酸的受害者。3. 最妙的是,排出的乳酸会让人体误以为这里缺氧,会向肿瘤派出新生血管,这不就有更多葡萄糖送上门来了吗?),肿瘤组织缺氧和肝脏转移引起的乳酸清除减少。乳酸酸中毒可能是嗜铬细胞瘤的一个表现特征,也可能是肾上腺切除术中的一种并发症;这可能是由于肾上腺素诱导的糖异生,血浆*酮丙**酸水平升高,以及儿茶酚胺诱导的血管收缩引起的外周组织缺血。由于清除率降低,严重肝病导致乳酸积累。与MELAS相关的乳酸酸中毒(线粒体癫痫,乳酸酸中毒和卒中样发作)是由于编码线粒体tRNA的MT-TL1基因的突变,导致线粒体能量产生受损。硫胺素缺乏也是B型乳酸酸中毒的一个公认原因,因为硫胺素是*酮丙**酸脱氢酶和有氧糖酵解的重要辅因子。
在脓毒症和感染性休克的情况下,A型和B型乳酸酸中毒之间的区别可能会变得模糊。脓毒症与大循环功能障碍有关,导致动脉低血压、微循环功能障碍和组织摄取氧气和营养物质减少。然而,组织缺氧在脓毒症高乳酸血症病因中的作用受到挑战。研究表明,在危重疾病中,乳酸水平升高是由于糖酵解速率与*酮丙**酸脱氢酶活性的限制所致乳酸水平升高。Gore等人做的另一项研究显示脓毒症患者的氧耗量以及葡萄糖和*酮丙**酸的产生和氧化速率比健康志愿者更高。作者得出结论,脓毒症相关的高乳酸血症可能不是由于组织缺氧,而是*酮丙**酸生成率显着增加的后遗症。在低流量和正常至高流量休克模型中肾上腺素浓度也会升高;因此,休克状态下肌肉乳酸释放的很大比例是由儿茶酚胺刺激β2-肾上腺素受体调节的,而不是由于组织缺氧所致。任何高乳酸血症的诊断都需要寻找潜在的原因,以便指导治疗。

乳酸在危重病和脓毒症中的作用
高乳酸血症在危重病人中很常见。这些患者乳酸水平升高对发病率和死亡率有重要影响。事实上,血乳酸浓度 > 5mmol/l与酸中毒(pH < 7.35)相关,死亡率为80%。Khosravani等人在一项大型回顾性研究中发现乳酸 ≥ 2mmol/l是进入ICU的成年患者死亡率的一个显著的独立预测因子。因此,乳酸水平对急诊科和重症监护室患者的风险分层有预测作用。事实上,在复苏的早期阶段,乳酸盐水平可能比血液动力学指标与结果更密切相关。乳酸导向治疗已被证明可降低心脏手术后患者的发病率。Jansen等人发现将血乳酸水平在2h内降低至少20%,似乎与降低住院死亡率有关。根据这些研究,开展了两项多中心临床试验,以研究乳酸导向治疗在急诊单元(ED)和ICU中的作用。第一项在美国进行的研究,随机选择300名被诊断为严重脓毒症或脓毒性休克的患者,接受乳酸清除或中心静脉氧饱和度指导下的治疗。研究发现,乳酸导向治疗并不亚于中心静脉氧饱和度指导下的治疗。第二项里程碑式的研究是在ICU第一个8小时随机接受乳酸导向治疗或非乳酸导向治疗的348名患者中进行的。方案患者在干预期间接受了更多的液体,该组中更多的患者接受了血管扩张剂。除了发病率显著下降(机械通气和ICU住院时间,p = 0.006).)之外,死亡率相对下降了20%,这在统计上几乎是显著的(p = 0.067)然而,各组之间乳酸水平的趋势相似。这表明乳酸升高可能是一个相关的现象,表明疾病的严重性,而不是支持因果关系。乳酸水平升高可能会导致临床医生提高警惕,启动额外治疗的门槛较低。很明显,乳酸盐导向的早期复苏在急诊和ICU有临床益处。专家意见建议使用乳酸水平、中心静脉氧饱和度和心输出量来指导治疗。血乳酸的测量,尤其是趋势,对于急性住院病人的风险评估是有用的,而且所有的病人都是如此。入院时的乳酸含量超过2.5 mmol/L时,应密切监测病情恶化的迹象。然而,作者的结论是乳酸指导治疗的相关性需要更多的研究来支持.
虽然脓毒症患者乳酸浓度升高与疾病严重程度相关,但Marik等人认为高乳酸血症本身并不是无氧代谢的指征,而是应激反应和内源性和/或外源性儿茶酚胺的次要指标。他们认为增加氧气输送来抵消感知到的氧气不足实际上可能会伤害患者,并且“乳酸清除率”不应该被用作脓毒性患者复苏的终点。需要进行更大的随机试验来控制最近完成的试验中的一些局限性,以进一步阐明乳酸盐、疾病严重程度和治疗反应之间的关系。
实验室乳酸的测定
乳酸的测量已成为 ICU和急诊部门患者风险分层的重要工具。乳酸的传统标准光度技术测量方法仅在临床实验室使用。然而,床旁即时(POC)或急诊实验室(即全血)乳酸盐检测越来越普遍,基于减少周转时间和每天24小时可用性的医疗益处越来越得到认同。美国国家临床生物化学学会的指出,加快在危重患者中乳酸的周转时间能改善临床结局。目前还没有乳酸测量的参考标准。大多数实验室方法利用LDH催化的反应,LDH与NAD+还原/NADH氧化偶联。乳酸在NAD+存在下被LDH氧化成*酮丙**酸。NADH形成并在340 nm波长的分光光度下测量;这与血浆乳酸浓度相关。
乙二醇中毒中乳酸的测定
乙二醇中毒是一种紧急的医学急救状况,最初的特征是轻微的症状,可能逐渐发展为产生严重的毒性甚至死亡。它如抗冻剂和冷却剂等物质在摄取后迅速从消化道吸收。由于其特有的甜味,它对儿童和有可能摄入它的动物构成重大危险。乙二醇代谢是一个包括乙醇脱氢酶和乙醛脱氢酶的四步过程。一旦摄入,乙二醇被氧化成乙醇酸,乙醇酸又被氧化成一种有毒的代谢物草酸。草酸钙的沉淀物以结晶形式沉积在肾脏中,导致肾钙化和急性肾损伤。乙二醇中毒的诊断可能很困难,因为很少有机构能够及时直接测量血液或尿液中的化合物。因此,有必要依靠其他生化线索进行诊断,并对出现相关暗示性症状和体征的患者提出高度怀疑。这些生化线索包括高AG代谢性酸中毒、渗透压间隙、尿液中草酸钙晶体、正常肌酐、尿素、血糖和酮以及正常血液酒精水平。有趣的是,关于乙二醇中毒中乳酸盐假性升高的报道越来越多。乙二醇不参与乳酸盐的产生,血乳酸盐的假性升高与乙二醇代谢物有关,主要是乙醇酸,也有乙醛酸,它们与乳酸盐具有相似的化学结构。这种分析干扰是方法特异性的,是由于在许多血气分析仪的乳酸盐电极中使用的分析试剂L-乳酸氧化酶的不完全特异性允许与乙醇酸和乙醛酸发生交叉反应。因此,使用两种不同的乳酸测量技术发现乳酸间隙,其中只有一种对乙醇酸/乙醛酸敏感,有助于区分乙二醇中毒和乳酸酸中毒。然而,使用所谓的假乳酸间隙诊断乙二醇应谨慎处理。在乙二醇中毒中也可以观察到乳酸的真正增加,并且不应忽视,因为这可能增加管理中的预后价值。如果正在考虑乙二醇中毒,则在血气分析仪上测量的任何全血乳酸升高的患者应始终确认血浆乳酸浓度。
D-乳酸的临床意义
乳酸自然界中存在两种光学异构体:D-乳酸和L-乳酸。L-乳酸是在人类和哺乳动物中含量更丰富的一种形式,其浓度是血液中D-乳酸的100倍。乳酸的两种立体异构体都是由酶LDH产生和代谢的。然而,LDH是异构体特异性的,这意味着L-乳酸是由L-LDH产生的,而D-乳酸是由D-LDH产生的。L-LDH是哺乳动物中存在的唯一形式的酶;许多碳水化合物发酵细菌,包括乳杆菌和双歧杆菌都具有这两种形式的酶,并且能够以不同的比例产生这两种立体异构体。在健康受试者的血液中发现浓度为5-20mol/L的D-乳酸。先前对这一发现的公认解释是,D-乳酸是由胃肠道中的细菌产生的,被吸收到血液中。然而,这种解释似乎不足以解释人类血液中存在的水平。最近,已经变得很清楚的是,乳酸是由人类细胞产生和代谢的,尽管是通过另一种途径甲基乙二醛途径。甲基乙二醛途径是糖酵解的一个分支,糖酵解将葡萄糖转化为甲基乙二醛,然后转化为乳酸。在缺乏乳酸脱氢酶的情况下,乳酸被酶D-2-羟基酸脱氢酶代谢成*酮丙**酸,然后*酮丙**酸被转移到三羧酸(TCA)循环中。甲基乙二醛途径不会净生成ATP,甲基乙二醛是一种对细胞毒性很大的活性醛,与糖尿病的许多并发症有关,因为细胞过量摄入葡萄糖是激活甲基乙二醛途径的最重要过程。目前测量血浆和全血乳酸的方法只检测L-乳酸异构体。然而,在一些公认的临床场景中,D-乳酸的测量可能很重要。D-乳酸酸中毒(血浆D-乳酸 > 3.0mmoL/L,血液pH < 7.35)是短肠综合征的并发症之一,继发于弥漫性小肠疾病或切除。由此导致的碳水化合物吸收缺陷,导致大肠中碳水化合物发酵菌的底物递送增加。D-乳酸和L-乳酸都是由这些细菌产生并被系统吸收。虽然体内的L-LDH可代谢L-乳酸,但人类对代谢D-乳酸的能力有限,导致代谢性酸中毒。导致酸血症所需的D-乳酸水平是健康人水平的一百多倍。D-乳酸酸中毒表现为神经功能障碍和脑病。由于L-乳酸水平通常是正常的,因此已经开发了新的灵敏和特异的方法来检测人血浆中的D-乳酸。这些方法是基于D-LDH催化的反应。Uribarri等人的结论是,许多因素对人类发展乳酸酸中毒是必要的:碳水化合物吸收不良,增加了对结肠的营养输送,结肠细菌菌群产生乳酸,摄入大量碳水化合物,随着发酵时间的延长结肠动力减弱,以及乳酸代谢受损。口服D-乳酸似乎对人体无害。此外,Connolly等人得出结论,尽管益生菌乳酸菌补充剂在世界各地广泛使用,但文献中没有数据描述任何年龄、任何原因的健康人D-乳酸酸中毒。
Lu等人最近做的一项研究。显示DKA患者的血浆D-乳酸水平明显高于健康对照组或稳定的糖尿病患者。似乎D-乳酸浓度增加与DKA患者代谢性酸中毒和高AG的严重程度有关。有趣的是,DKA组的血浆甲基乙二醛水平也增加了,而L-乳酸水平仅略有增加,这支持了D-乳酸是通过甲基乙二醛途径产生的假设。作者还发现,治疗后增加的D-乳酸浓度大大降低(3.44±1.99vs.0.53±0.35mmol/L,p < 0.001),这与血糖、β-羟基丁酸和AG的降低平行。在这些患者中,β-*丁酸羟**盐和D-乳酸均对AG起作用。包括血浆D-乳酸浓度的测量有助于解释DKA患者的AG和代谢性酸中毒的严重程度。血浆D-乳酸水平的测定对预测DKA的严重程度和监测DKA的进展或分辨率有潜在的重要预后意义。
最后,在诊断急性肠系膜(肠)缺血时使用D-乳酸也引起了一定的关注。Murray等人证明了D-乳酸水平的升高与急性肠缺血大鼠模型中观察到的组织损伤之间存在显着的相关性。然而,尽管在这种情况下D-乳酸可能比L-乳酸具有更高的特异性,但仍然没有足够的数据表明它足够可靠,可用于诊断急性肠系膜缺血。

结论
乳酸是中间代谢的重要底物和产物。乳酸在代谢性酸中毒病因中的作用在过去三十年中一直受到广泛争论。乳酸酸中毒有多种病因,可根据组织缺氧的存在或不存在进行分类。高乳酸血症在危重患者中很常见。乳酸水平升高的存在对这些患者的预后有重要影响。因此,一直在推动开发和验证用于测量全血乳酸水平的POC方法。错误的“乳酸间隙”的发现也可能有助于诊断乙二醇中毒,这是由于乙醇酸和乙醛酸的分析干扰,它们具有类似于L-乳酸的化学结构。最后,D-乳酸酸中毒,由于D-乳酸(更常测量的L-乳酸的立体异构体)升高,是最近在短肠综合征患者和DKA患者中描述的发现。