
再过不久就是春节了,对于一些还未完工的装修项目要怎么处理?
正规的装饰公司虽然都会安排妥当,但对于很多第一次装修的业主来说,还是会有很多的担心,那么临近过年,装修未竣工的房子有哪些需要我们关心注意事项呢?
一、切忌赶工期
在我国,有很多人都有这样的想法,新年之际住上新房,焕然一新,讨个口彩,希望能在新年之前完工入住,就会催促装修公司赶工,而对于大多数装修师傅来说,可能已经很久没有和家人好好团聚了,放假前难免会回家心切,加上很多业主赶时间,业务量也非常的密集,两种心态交集在一起,很可能忙于应付,施工质量也令人担忧。

这时如果时间真来不及,为了保证自家装修的质量,千万不要过于催促,宁愿停工,年后再仔细装修,不留隐患
二、停工前做好检查
在停工之前装修公司会做好这几项内容的检查和确认:单项工程完成度、施工项目验收、施工现场检查。
在距离年前停工还有一段时间的时候,看一下各单项工程的完成进度,如水电铺设、墙面粉刷等,确保单项工程全部完成才能停工。

在停工之前,对已经完成的施工项目进行验收。有问题出现的话,装修公司会根据合同内容给出明确的时间和解决方案,有效避免纠纷。
三、停工前清点好装修材料,并妥善保存
合理妥善地保存装修材料也是年前停工的一项重要工作。


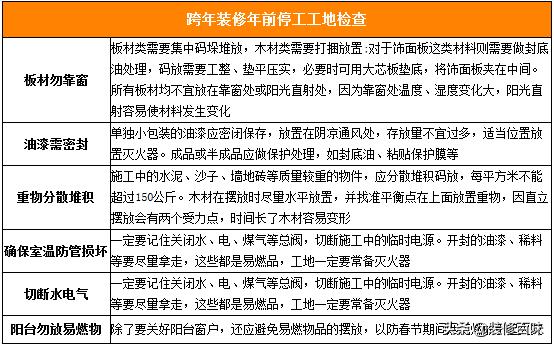
板材类要集中水平放置,不要竖立放置,以免变形。不建议在板材上再放置其他物品,时间一长容易压出痕迹。
已开封的水泥要装起,否则水泥灰吸进空气中的湿气凝结成硬块,不利于装修使用。
油漆、涂料等要密封保存,放在阴凉通风处,不建议将所有油漆放在一起。
此外,要适当放置灭火器或防火设施。
四、注意防火防盗,做好安全措施
停工之前应该检查电线、电器、装修材料的存放,排查水电管道是否有漏水漏电、开裂破损的情况。
锁好门窗,确保装修材料的放置和水电的关闭无误,并与物业打好招呼,避免春节期间无人看管,繁盛入室盗窃事件。
在停工当天,记住一定要关闭水、电、煤气等总阀,切断施工中的临时电源。检查门窗等是否完全关闭。

五、提前准备好所需材料
如果年后时间比较急,在年前的时候,业主与装修人员要提前沟通,盘点清楚是否会有缺少的材料,多准备一些需要的装修材料,因为一般建材商春节之后的开工时间会比较迟,到时候就算有钱也买不到材料了从而影响年后复工材料不足,而拖慢装修工程的进度。