10月1日起,北京各派出所开始受理《北京市居住证》申请;10月8日,北京各流管站(通州23家可办理居住登记卡、居住证地点见文末)开始受理居住《北京市居住登记卡》(原暂住证,暂住证的“升级版”)申请。
考驾照、小孩上学、积分落户、异地补换身份证、机动车摇号……居住证的好处不言而喻。
So,办理居住居住登记卡、居住证的先后顺序是什么?各个环节都是什么?需要申请人做什么、准备哪些材料?通州哪些地方可以办理?
今天一天,北青社区报记者先后来到五里店流管站、格瑞雅居流管站、梨园派出所进行实地体验,将办理过程中需要注意的细节梳理如下:
PS,需要说明的是!
在2016年10月1日之前已持有暂住证(持有已满6个月,且在有效期内),则无需办理居住登记卡,可以直接申领居住证;
此前未办理暂住证,或暂住证有效期在2016年10月1日之前的,须要先申领居住登记卡,申领成功半年以后,才可以到居住地所属派出所办理居住证。
此外,办理居住登记卡、居住证的来京人员需要到居住地所属流管站、派出所办理,并非所有的流管站都能办理,是有居住地点限制的。
TIP1:居住证办理
申领须满足合法稳定就业、合法稳定住所、连续就读三个条件之一。目前,派出所仅受理在京有合法稳定住所的居民,指拥有未来可以在本市居住6个月以上的住所,包括自有房屋(大产权)和租住房屋。

1
登记取号,等候通知
首先,您需要来到居住地(自有房屋、租住房屋)所属派出所,携带暂住证、身份证,然后在派出所内登记本人的姓名、身份证号、联系电话,领取办理号码。
在领取办理号码之后,工作人员会按照先后顺序进行电话通知,在收到通知后,您就可以携带相关材料再回到派出所进行办理。


2
填写居住证登记表,并录入信息、拍照
办理前,您须要携带以下材料:
①自有住房的:提供《房屋所有权证》或《不动产权证书》,尚未取得《房屋所有权证》或《不动产权证书》的,提供商品房买卖网签合同。
②租住房屋的:租住居民户房屋的,提供《房屋所有权证》或《不动产权证书》或商品房买卖网签合同的原件或复印件,以及尚有6个月以上租赁期限且记载有房屋详细地址,出租人和承租人双方姓名、居民身份证号码、联系方式、租赁期限的房屋租赁合同或协议;租住农村宅基地房屋的,提供房屋所有人居民户口簿首页和本人页的复印件,以及尚有6个月以上租赁期限且记载有房屋详细地址,出租人和承租人双方姓名、居民身份证号码、联系方式、租赁期限的房屋租赁合同或协议。
③居住在学校、医院、研究所等机关、企事业单位的:提供加盖单位人事、保卫部门公章的居住证明。
以上材料缺一不可。(证明用、审核后退回)
工作人员告诉记者,为不影响采集信息时出现“拍摄效果模糊不清”的情况,建议申领人最好携带上述材料原件!(如果拍摄效果模糊不清,是很难通过审核的)

之后,工作人员会提供一张《居住证申领表》(如上图所示,可以提前试填一下),填写完成后签字、张贴照片,交由工作人员审核。
审核完成后,工作人员便开始将你的信息采集入网,并会为你拍摄一张美美的照片。(PS:不满意可以重新拍哦)


3
信息录入完成,拿到回执单
信息录入完成之后,工作人员会给你反馈一张《居住证受理回执单》。到这里基本就大功告成啦,可以回家等候通知,到时候拿就着回执单取证就行了!
之前没有办理暂住证,或者暂住证已经过期了,也想申领居住证,咋办?需要先办理居住登记卡,居住登记卡申领成功半年以后,就可以到居住地所属派出所办理居住证。
TIP2:居住卡办理

1
居住地流管站排队取号
(各受理点制卡设备配置情况不同 每天放号数量不同)
今日8时,记者在五里店流管站看见,已经有近20人在排队,其中一位王先生称“今天是第三天来办理了,前两次来晚了材料不足,今天五点早早就来了,可算是排在前面了。”
等待的过程中人数不断增加,到8时30份现场等待办理居住卡的居民已排了40余人,今天共发放30个号。没有领到号的居民大部分离开了现场打算改日再来。剩下部分居民现场咨询工作人员解答疑问,改日准备好早点过来。
工作人员介绍,由于受理点设备配置有限且需要现场制卡,每天可以办理的数量有限,“昨天发了30个号一直忙到晚上7点”。

2
凭号现场办理、填写《暂住人口登记表》
在拿到号之后,工作人员会根据先后顺序叫号。在被叫到之后,办理时须要填写《暂住人口登记表》,并提交证明材料,包括身份证原件,在京住所证明,结婚证(未婚不准备),一寸白底彩照一张,这些材料缺一不可。(证明用、审核后退回)
在京住所证明包括:
(1)自有住房的:提供《房屋所有权证》或《不动产权证书》,尚未取得《房屋所有权证》或《不动产权证书》的,提供商品房买卖网签合同。
(2)租住房屋的:提供在有效期内且记载有房屋详细地址,出租人和承租人双方姓名、居民身份证号码、联系方式、租赁期限的房屋租赁合同或协议。
(3)寄住或借住的:提供房屋所有人或户主出具的寄住或借住证明。
(4)居住在学校、医院、研究所等机关、企事业单位的:提供加盖单位人事或保卫部门公章的居住证明。

以上为暂住人口登记表(亲们可以提前试填一下)

3
录入信息、拍照
在工作人员审核信息通过后,就开始录入上网了,并为审理人拍照采集照片。(与办理居住证一样,不满意可以重新拍哦)
记者在现场看到,办理居住登记卡的设备包括一台登记信息的电脑、人像采集系统以及一台制卡的打印机。两位工作人员审核证明材料后进行人像采集、信息录入,最后现场打印居住登记卡。

4
信息录入完成,现场取卡
整个办理市场在20分钟到半个小时左右,完成信息录入、图像采集,即可现场领取属于您的《居民登记卡》了!
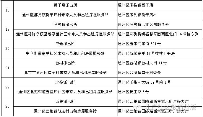
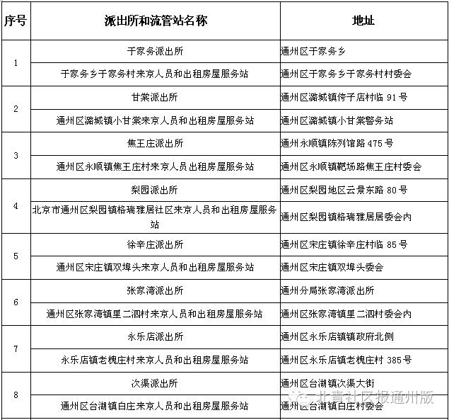
目前,通州有23个派出所办理居住证及对应23个流管站办理居住登记卡:

(转自北京市公安局政务网)
技术贴,纯手打,您觉得还不错请点个Zan,并分享给朋友
文图丨北青社区报通州分社 记者 张燕飞 实习记者 徐清
北
青
报
北青社区报通州分社
真实/有趣/生活
扫二维码,关注精彩资讯