其实只要决定开始喂母乳的妈妈,应该都和我一样,生完宝宝后除了多产奶、想办法把宝宝喂饱,更重要的一点就是尽量让自己不生病。可是两个孩子加起来有近三年的哺乳期,感冒发烧等小病小痛总会碰到一次两次。

发烧——哺乳期这么久,只有一次感冒发烧至39度,全身疼痛。 马上洗温水澡,接着服用哺乳期能吃的退烧药帮助退烧。一定要按照退烧药的说明来服药。哺乳期妈妈发烧也是可以哺乳的。可是,很多妈妈由乳腺炎引起的发烧。一般由乳头被咬破或是堵奶等引起的细菌感染,这时候要去医院在医生的指导下用药治疗。如果医生建议妈妈暂停哺乳,可以拿平常储存到冰箱的母乳解冻给宝宝吃。妈妈痊愈以后再继续哺乳。
感冒——别说是哺乳期的妈妈,就是平常人也会偶尔感冒。哺乳期里总会不小心感冒了,出现鼻塞流鼻涕,用热水蒸汽的方式缓解鼻塞;喉咙痛用盐水漱口;鼻塞、喉咙痛缓解之后我就会卡在咳嗽上面,会咳很久,咳一个多月的也有。这时候就会去医院咨询医生,医生会按照情况来开药。

妊娠骚痒——怀大宝时到了孕晚期,从肚皮往上乳房、胸前直到脖子长满小红点,医生诊断为妊娠骚痒,只能生产后才能治疗。因为太痒可是医生只建议擦炉甘石,没能起到缓解的效果,皮肤科医生交待我生完宝宝要马上回到皮肤科,才能给我开内服、外服的药。从肚皮以上到脖子的红点直到产后三个月才慢慢消退。生产后喂母乳的三个月时,一直在治疗妊娠骚痒。我知道很多妈妈从孕中期开始到哺乳期就会出现皮肤问题,有可能是过敏或者其他,那么妈妈们一定要去医院咨询医生。
急性肠胃炎——在小宝七个月时,因为先生没能把虾煮熟导致我得了急性肠胃炎。腹痛、腹泻还有呕吐,不是很严重,但是已经影响到哺乳而且担心会脱水。就立即去医院咨询医生了。
哺乳期有安全用药,而且要遵循用安全用药原则,哺乳期生病了妈妈也可以继续喂母乳。想给坚持母乳喂养的妈妈提个小建议。哺乳时间里为了做到未雨绸缪,平常多挤奶储存在冰箱,万一遇上不能喂奶的情况,储存在冰箱的母乳就能起到大作用!
-------------------------------科普分隔线---------------------



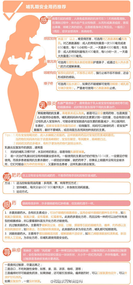
以上图片摘自和睦家冀连梅药师《中国人应该这样用药》