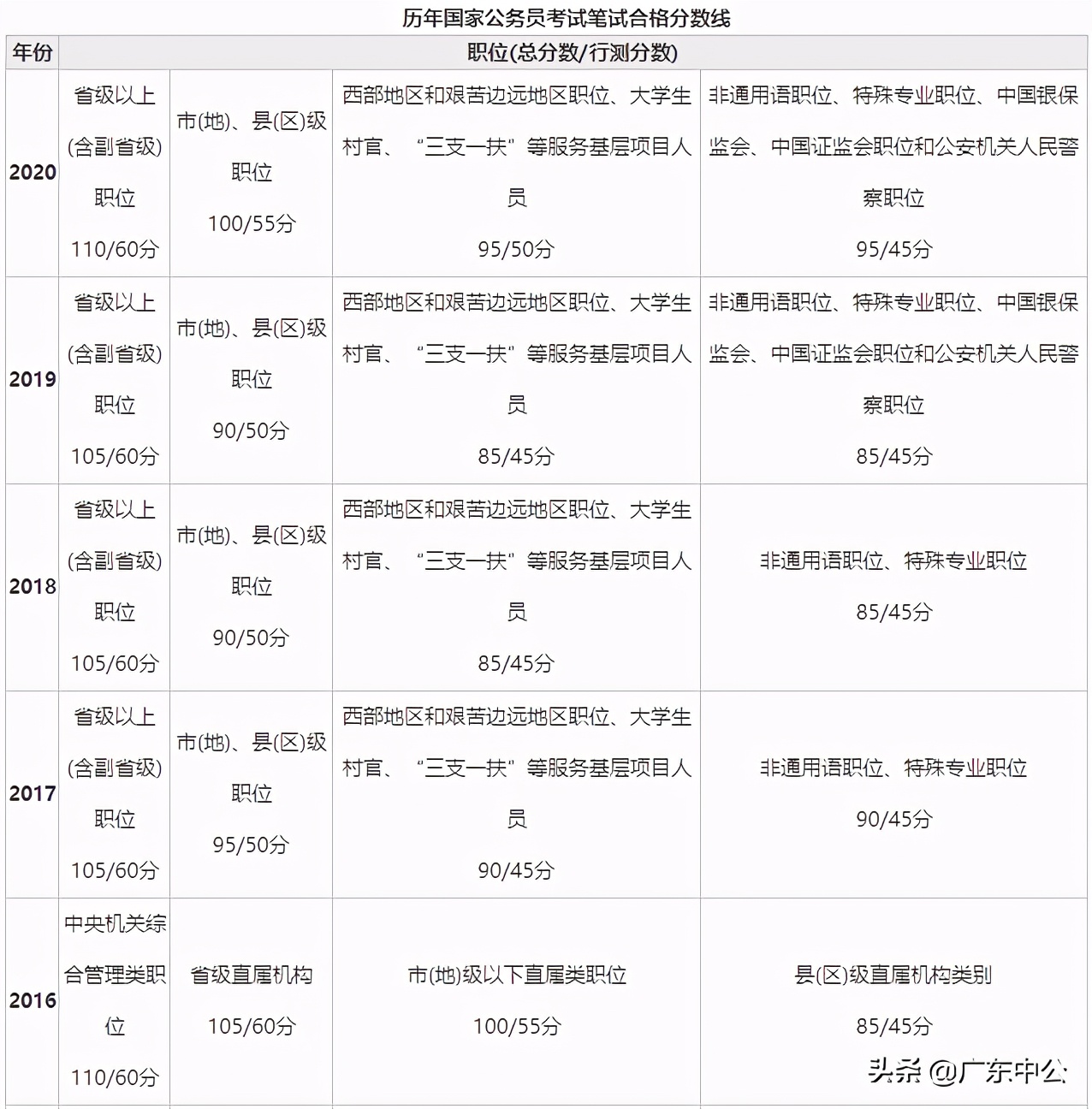
今天2021国考的成绩终于公布啦,焦虑的心终于可以放下啦!相信大家查到成绩之后,最关心的是自己的笔试成绩能不能进面。小编跟大家分享往年的笔试合格线可以供大家参考:

大家报考的岗位不同,笔试合格线也是不一样的。最重要的一点是:过了笔试合格线,并不代表一定会进面,要符合进面最低分数线,才可以确定自己进面。

笔试成绩没有进面,还有调剂的机会
基本的调剂条件之一:大家只要符合达到原报考职位的最低合格分数线和拟调剂职位的最低合格分数线都可以进行调剂。这个等具体的第一批面试名单之后,随后将会发布调剂的公告,笔试成绩比较高但是没有进面的考生,一定要注意公告的发布,找好相符合的岗位,及时去调剂。

往年的调剂人数
根据去年的调剂公告,一共调剂调剂4539人,2020国考招录计划中,税务局、海事局、海关以及铁路公安等均是招录人数较多、机会较多的“招录大户”,这些部门均有部分职位因笔试合格人数与拟录用人数之比未达到规定的面试比例需要面向社会调剂补充面试入围人员。

笔试成绩高,虽然与原报考的岗位无缘,但是依然可以调剂,想要实现成为公务员,就要把握住调剂的机会。
今年的进面分数线会偏高
从报考人数来看:国考的报名人数已经创历史新高,超出150万,平均竞争为54.5:1,竞争对手最多、最难考的职位竞争比高达3334:1,均高于去年的竞争力度。

从报考条件方面来看:学历门槛有所提高。年国家公务员考试要求本科学历能报考的职位最多,所占比例最大,总职位数比去年上升了4个百分点,总人数比去年上升了4.5个百分点;大专生能报考的职位和人数均比去年有所减少。

因此,进面试的分数可能会偏高。
你的分数是多少呢?
