疏风解毒胶囊(颗粒)于2009年上市,曾获第十六届中国专利奖金奖、国家重点新品种、中华中医药学会科学技术奖一等奖等。其具有疏风清热、解毒利咽的作用,用于急性上呼吸道感染属风热证,症见发热、恶风、咽痛、头痛、鼻塞、流浊涕、咳嗽等;其组方为虎杖450g、连翘360g、板蓝根360g、柴胡360g、败酱草360g、马鞭草360g、芦根270g、甘草180g。
疏风解毒胶囊具有解毒而顾护阴津、清热而非泻热的特点,有显著的清热解毒、疏肝解郁之功效,现已被临床广泛用于治疗手足口病、支气管肺炎等多种感染性疾病。

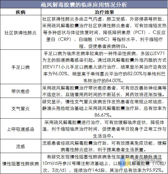
资料来源:公开资料整理
相关报告:华经产业研究院发布的《2020-2025年中国抗病毒胶囊行业发展潜力分析及投资战略研究报告》
疏风解毒胶囊由安徽济人药业有限公司独家生产。2019年安徽济人药业公司疏风解毒胶囊由国家医保目录乙类品种升级为甲类品种。药监局最新数据显示,截止2020年4月,我国仅有安徽济人药业有限公司一家获得疏风解毒胶囊批文。

资料来源:药监局,华经产业研究院整理
疏风解毒胶囊主要销售渠道在医院终端,2018年全国销售规模约为4.3亿元。从增速来看,在样本医院2017年销售规模增速有所放缓,2018年止跌回升,同比增长17.1%。2019年前三季度位居感冒用药前三甲行列,占感冒用药6.5%比重。该产品销售走势相对稳健,借助此次疫情之机,后期发展可期。

资料来源:公开资料整理
现代药理学研究表明,疏风解毒胶囊所含的8味药材具有抗炎、解热、免疫调节等作用。其中,清热解毒组可作用于与炎症反应、细菌脂多糖反应、防御反应和免疫反应相关的蛋白靶点,通过直接干预细胞脂多糖等入侵,起到解毒、阻止炎症过程发展的作用,同时通过激发机体防御体系,增强机体免疫力起到辅助治疗作用。自疫情快速爆发以来,疏风解毒胶囊市场需求持续增加。

资料来源:华经产业研究院整理