
还记得之前我们分享的“【项目文章】三代全长比较转录组研究甘薯和野生甘薯的进化关系”,今天要跟大家分享的是江苏师范大学罗永海老师原团队利用相同的数据发表的第二篇文章。(PS:只要充分挖掘三代全长转录组数据,文章发表远不止一篇这么简单,目前已有多篇此类案例出现)。那下面我们就来看下作者是怎么对相同数据进行的挖掘的呢?
中文名:通过鉴定和分析谷胱甘肽S转移酶基因家族揭示甘薯地上和地下组织响应非生物胁迫中的GST介导的网络调控机制
英文名:Identification and analysis of glutathione S-transferase gene family in sweet potato reveal divergent GST-mediated networks in aboveground and underground tissues in response to abiotic stresses
杂志:BMC Plant Biology,2017
影响因子:3.964
1 研究背景
基因重复是物种进化研究的重要内容之一。基因重复可以导致基因在编码蛋白以及表达量上的多样性,并最终导致明显的功能分化。某个基因家族可能是由同一个祖先(全基因组或单个基因)通过基因重复分化而来。谷胱甘肽S-转移酶(GSTs)是一类基因家族,其广泛存在于真核生物和原核生物中。GST基因可以参与到生物体响应非生物胁迫中(如臭氧、过氧化氢、植物激素、重金属、热激、干旱等)。甘薯是六倍体物种,其复杂的遗传背景被认为是多个物种的全基因组重复形成的。由于甘薯参考基因组质量不高,所以在全基因组基因重复的研究方面仍然是一个挑战。转录组测序为基因功能挖掘提供了可能性,特别是基于三代测序技术可以获得较为全面准确的全长转录本信息,从而准确进行基因家族分析。
2 方法与研究结果
之前作者报道了由二代测序和三代测序结合得到了53,861个高质量的转录本序列。在本研究中,作者进一步组装了Illumina二代测序结果,与之前三代测序得到的高质量转录本合并成一个的转录组数据库(命名为DB12;转录本数目:200,752)。在另一个正进行项目中,作者使用Illumina二代测序技术测序了77个不同品种的成熟甘薯块根(36个紫色和41个非紫色)转录组-GWAS数据。所有来自77个品种测得的数据组装(即DB77),产生的转录本数目为305,505。
转录组数据库DB12和DB77中鉴定GST基因
作者搜集来自数据库(http://www.arabidopsis.org/)中拟南芥GST蛋白质序列,通过在DB12和DB77库中进行blast比对分析获得甘薯GST序列。其次,将获得的序列通过PFAM程序(http://pfam.xfam.org)进行翻译和分析来检测是否有GST结构域的存在。此外,作者过滤了编码短于120氨基酸的短蛋白,并通过NCBI保守域数据库(CDD,http://www.ncbi.nlm.nih.gov/Structure/cdd/wrpsb.cgi)分析筛选出的蛋白证实其GST结构域的存在。最后,作者过滤了冗余序列(如果两个转录本具有相同氨基酸等于或大于97%),并获得最终的43个具有完整的N-和C-末端结构域GST基因(即全长GST基因)和19个只有N端或C端(即部分GST基因)。
GST基因的分子克隆和Sanger测序
从DB77品种中随机选择一个甘薯品种(南紫薯8号)将其不同组织(包括芽,幼叶,成熟叶,茎,纤维根,初生块根、膨大块根和成熟块根8个组织的)混合提取总RNA用来克隆GST基因,Sanger测序后将获得的序列与DB12和DB77库相应转录本序列比对。最终43个GST基因全部被成功克隆出来,比对结果发现IbGSTF2同源性(仅40.8%)较低,因此最终确定剩余42个GST基因作为后续研究对象。
系统发育树的构建和保守域分析
验证后的甘薯GST蛋白质序列使用MEGA 7.0软件构建进化树。通过系统进化树分析,将42个全长GST蛋白分成七个主要分支(即亚科):Tau(27个成员),Phi(2),Theta(2),Zeta(3),EF1Bγ(3),λ(3)和DHAR(2)(图1.a)。采用MEME软件预测出该进化树所有成员有10个motifs区域(图1.b)。据报道,大部分GST蛋白质共同包含 motif1, motif3和 motif6,该区域为N-末端域的组成部分。本文的研究结果显示这3个motifs区域在所有GST蛋白质几乎都有包含。motifs6在Tau,Phi,Theta,EF1Bγ和DHAR分支中都有被发现:motif5是Tau亚家族特有的;motif7是EF1Bγ特有的;motif8和motif9只有在Theta亚家族中存在;而motif10存在于EF1Bγ和Theta亚家族中。

图1a.GST基因系统进化树;b.GST基因保守序列分析结果示意图
作者进一步分析了甘薯、野生甘薯、拟南芥、牵牛花GST蛋白的系统进化关系。图2显示了42个甘薯GST蛋白被聚成八个分支(图2)。除了TCHQD亚家族,其他所有亚家族的GST基因在这四个物种中都有存在。在甘薯和野生甘薯中没有鉴定到TCHQD亚家族的GST基因。总的来说,甘薯、野生甘薯和牵牛花的GST蛋白会聚类在一起,而大多数拟南芥GST蛋白会单独成一簇亚群。

图2.甘薯、野生甘薯、拟南芥、牵牛花GST蛋白系统进化树
为了了解甘薯GST基因的内含子/外显子结构,作者将42个全长GST基因的编码序列与已发表的甘薯基因组进行比对分析。通过比对分析,找了30个甘薯GST基因的基因组序列,同时确定了这些基因在野生甘薯和牵牛花中最匹配的同源基因,并比较它们的基因结构(图3)。结果显示相同亚家族内GST基因拥有相似的内含子-外显子结构,但是不同的亚家族之间是不同的。总结以上进化关系分析,作者认为大多数GST基因的重复和多样性都有可能发生在甘薯的形成之前(甘薯、野生甘薯、牵牛花可能是一个共同的祖先)。

图3.(a)甘薯、野生甘薯、牵牛花系统进化树;(b)GST基因内含子-外显子基因结构示意图
甘薯GSTs的基因表达谱分析
为了了解GST基因在甘薯中的表达情况,作者首先通过层次聚类分析观察了GST基因在77个甘薯成熟块茎的表达模式(图4),结果显示(1)某些GST基因在大多数或所有77个品种中都高度表达; (2)某些GST基因在几乎所有的甘薯品种中都有极低的表达量; (3)其他一些基因表现出在不同品种间有不同的表达模式。值得注意的是,IbGSTF3在所有紫色甘薯块茎中的表达量要显著要高于非紫色甘薯块茎中的表达量(图4,图7c)。

图4.GST基因在77个不同品种甘薯根的表达量聚类热图
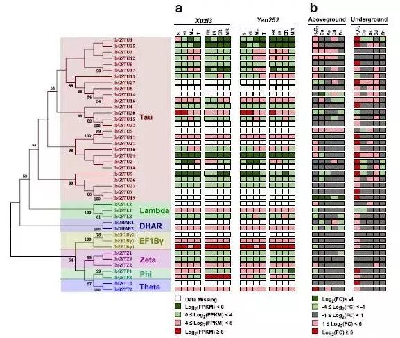
其次,作者从77个不同甘薯品种中挑选两个品种的甘薯(紫色的Xuzi3和非紫色yan252),取其不同的组织进行转录组测序。这8个组织包括芽、幼叶、成熟叶、茎、纤维根、初生根、膨大的块根和成熟的块根,得到的转录组数据合并组装成Ungene库(DB16)。16样本中鉴定到对应的GST基因有27个(图5a).层次聚类分析表明,这些GST基因在地上和地下组织有不同的表达模式。这表明GST基因调控的实质性差异发生在地上和地下的甘薯组织。另一方面,作者分析了是否两个系统发育接近的基因(例如有高度相似编码序列的基因)在甘薯不同的组织有相同的表达模式。结果显示,只有系统发育接近的基因在不同组织中具有相似表达模式(例如IbGSTU23, and IbGSTU26),大多数并不是(图5a和图6a)。这个结果表明,重复基因的编码区和调控区的分化可能是非偶联的。

图5a.GST基因在紫色的Xuzi3和非紫色yan252甘薯不同组织的表达谱;b.GST基因在不同胁迫下的表达谱

图6a.GST基因在紫色的Xuzi3和非紫色yan252甘薯不同组织的聚类热图;b.GST基因在不同胁迫下的聚类热图
另外,作者随机选择了9个GST基因并进行了RT-PCR验证 。总体而言,这9个GST基因的RT-PCR表达模式与RNA-seq的结果相一致(图7b-j)。 这些结果证明了测序数据的可靠性水平。

图7.随机挑选的9个GST RT-PCR结果图
甘薯GSTs基因在非生物胁迫下的作用
在本研究中,对甘薯进行分别H2O2,Cu,As,zn和Cd胁迫处理,48小时后采集地上(包括嫩枝,嫩叶,成熟叶)和地下(不定根)组织提取RNA进行RT-PCR实验,从而了解上述42个GST基因在正常条件和非生物胁迫下的表达量差异。作者发现这些GST基因除了IbGSTZ3和IbEF1Bγ2,其他基因在至少一个胁迫下处理下表达量发生了显著改变(上调或下调,即超过两倍)(图5b)。 这表明GST基因广泛参与甘薯的非生物胁迫相应中,且层次聚类分析表明GST基因的在甘薯地上和地下组织中响应非生物胁迫的表达模式明显不同(图6b)。某些GST基因参与多个胁迫应激反应中,某些GST基因只参与某个特定的胁迫处理(图5b)。
3 小结
1.本研究通过二代和三代转录组测序结合,第一次确定了大量的甘薯GST基因,系统地研究了它们进化多样性,并提供了GST基因在不同胁迫下的调控机制,为后续的研究提供了数据支持;
2.这篇文章影响因子虽不高,分析内容也相对简单,但是作者从基因家族分析方面给我们提供了一个三代全长转录组结合二代转录组数据深入挖掘发表文章的新思路。小编预计作者后续可能会有更多或更高影响因子的文章,在这里我们期待一下吧!
参考文献:
Ding N, Wang A, Zhang X, et al. Identification and analysis of glutathione S-transferase gene family in sweet potato reveal divergent GST-mediated networks in aboveground and underground tissues in response to abiotic stresses.[J]. BMC Plant Biology, 2017, 17:225.
Generation and comparative analysis of full-length transcriptomes in sweet potato and its putative wild ancestor I. trifida. (bioRxiv在线发表,2017)