2019年国家级继续医学教育项目——第二期精神药物治疗药物监测及合理用药培训,于2019年5月16日-5月19日在北京举行。本次会议由首都医科大学附属北京安定医院,中国药理学会治疗药物监测研究专业委员会主办,北京卫新医药技术发展中心承办。

在5月18日下午的培训中,来自首都医科大学附属北京安定医院的庄红艳副主任药师做了《抗精神病药常见不良反应的识别与对策》的主题讲座。庄主任首先简单介绍了抗精神病药,然后是抗精神病药不良反应的识别与对策,第三部分是不良反应相关科研实践与思考。

抗精神病药概述
精神分裂症是一种常见的精神科疾病,主要是精神活动与客观现实的脱离,可表现为思维、情感等方面的障碍。精神分裂症包括阳性症状和阴性症状,阳性症状有躁动、幻觉妄想之类,阴性症状包括情感淡漠、主动性缺乏、意志减退等。抗精神病药是一组用于治疗精神分裂症及其他精神病性精神障碍的药物。在通常的治疗剂量并不影响患者的智力和意识,却能有效地控制患者的精神运动兴奋、幻觉、妄想、敌对情绪、思维障碍和异常行为等精神症状。
抗精神病药可分为经典抗精神病药和非典型抗精神病药。经典抗精神病药作用于中枢神经系统主要的4个多巴胺能通路,包括中脑皮质通路、中脑边缘通路、下丘脑漏斗结节通路和黑质-纹状体通路。非典型抗精神病药除氨磺必利和阿立哌唑外,都仅对多巴胺D2受体产生较弱的亲和力,并且更明显地与5-HT1A,2A等受体产生较强的亲和力,部分还具有调节谷氨酸能受体的作用。
不良反应机制方面,经典抗精神病药阳性症状的缓解是由于对中脑边缘系统的多巴胺通路D2受体阻断的结果。对中脑皮质、黑质-纹状体和漏斗结节系统的D2受体阻断则可引起相应的不良反应。非典型抗精神病药对纹状体多巴胺D2受体的阻断与EPS相关。阻断下丘脑-垂体轴特别是结节-漏斗部多巴胺D2受体,导致高催乳素血症。
所以在临床中,要根据患者症状学的特点、药物作用及不良反应的特点,还有患者对药物的耐受性来综合考虑,选择合适的抗精神病药物。并告知患者药物可能出现的短期和长期不良反应,从小剂量开始,缓慢加量,避免快速加量带来的不良反应。
抗精神病药不良反应的识别与对策
抗精神病药常见的不良反应有锥体外系反应、体重增加、QT间期延长、血脂异常、高泌乳素血症等。一般来说,副作用较轻,患者可以耐受的,就不需要换药。如果患者反应比较大,不能耐受,可能就需要换药了。
1、锥体外系反应(EPS)
抗精神病药物对黑质-纹状体D2受体的拮抗就会导致EPS,高效价、第一代抗精神病药、大剂量时最易发生;氯氮平、奥氮平、喹硫平和阿立哌唑较为少见,但一旦发生可能会持续存在。首次发病的精神分裂症患者服用抗精神病药,8%的患者会出现帕金森症,1%会出现肌张力障碍,11%*坐静**不能。一般来说,药物对D2受体的占有率超过80%,EPS的发生率就会升高。
类帕金森综合症。主要表现为手足震颤或强直、运动迟缓、思维迟缓、流涎。使用第一代抗精神病药的患病率约20%,多见于老年女性、原有神经系统损害(头外伤、卒中等)。主要发生在抗精神病药开始使用或剂量增加后数天至数周。对应治疗策略包括:减少抗精神病药剂量,换用帕金森症风险低的抗精神病药,给予抗胆碱能药。需要注意的是,多数患者不需要长期使用抗胆碱能药。应该至少每3月评估一次。尽量不在晚上服用(睡眠时通常无症状)。
肌张力障碍(无法控制的肌痉挛)。主要表现为身体任何部位肌肉痉挛,如眼上翻(动眼危象),头、颈向一侧扭转(斜颈),无法吞咽或清晰讲话,极个别背部拱起或下颌脱位。使用第一代抗精神病药的患病率约10%,多见于年轻男性、从未使用过神经阻滞剂、使用高效价药物(如氟哌啶醇)的患者。急性肌张力障碍可发生于服用抗精神病药数小时内(若肌注或静注,数分钟);迟发性肌张力障碍发生于服药后数月至数年。可根据症状严重程度给予抗胆碱能药,口服、肌注或静注,切记患者可能无法吞咽,静注后在5分钟内可见反应,肌注后20分钟可见反应,迟发性运动障碍可能用ECT有效。
*坐静**不能(坐立不安)。主要症状有主观不快、内心不安,有强烈渴望或冲动去活动,如:坐位时跺脚、不停徘徊;*坐静**不能易误诊为精神病性激越。使用第一代抗精神病药的患病率约25%,第2代抗精神病药少见;发病率从高到低:阿立哌唑、鲁拉西酮、利培酮、奥氮平、喹硫平和氯氮平。急性*坐静**不能发生于开始服药或增加剂量后数小时至数周;迟发性*坐静**不能发生较迟,在停药后仍可持续。治疗对策包括:减少抗精神病药剂量,换用*坐静**不能风险低的抗精神病药。可使用普萘洛尔30~80mg/d(证据弱),氯硝西泮(低剂量)等减轻症状,需要注意的是,这些药物都属于非适应证使用。
迟发性运动障碍(异常运动)。可见面部、四肢各种动作,如伸舌、鼓腮、舞蹈样手部运动、骨盆耸动等。使用第一代抗精神病药的患病率约为5%,多见于老年女性、情感障碍患者、治疗早期出现急性EPS者。可发生在服药数月至数年后,约50%病例是可逆的。专家建议,在发现TD早期征象时,最初步骤是停用抗胆碱能药,减少抗精神病药的剂量。常规做法是停止所用的抗精神病药,换成另一药物。支持证据最充分的是氯氮平,喹硫平对纹状体DA拮抗作用较弱,也有效。奥氮平和阿立哌唑也可以考虑。目前尚无证据支持利培酮的使用,从逻辑上也不应考虑用于已经发生TD的患者,因为利培酮本身比氯氮平、喹硫平和奥氮平更易导致运动障碍的发生。
2、体重增加
如果患者在服药后出现体重增加,特别是年轻女性,会增加她们的病耻感,影响治疗的依从性。她们在寻求减肥治疗的同时,还可能带来一定的并发症和医疗资源的耗费。所以,患者在开始接受抗精神病药治疗或换药治疗时,至少应该称量和记录体重。在治疗早期,在前3个月每周测查体重。理想情况下应做好体重指数(BMI)和腰围记录,至少每6个月评估1次。造成体重增加的危险因素包括:阻断5-HT2C受体食欲增加;阻断H1受体引起的贪食镇静;阻断γ-氨基丁酸会减少运动;激活5-HT1A受体增加食欲;以及镇静引起的活动减少;抗胆碱能作用引起的口干从而摄入高能饮料等。
早期干预可能阻止或减少体重增加,少吃能量多的食物,如低糖低脂类,控制住饮食再加上多锻炼,可有效帮助到一些患者。如果患者体重增加时,医生可选择给予换药,或指定行为训练项目。换药为阿立哌唑、齐拉西酮等,对逆转体重增加具有明确疗效。药物减肥要谨慎,仅限于行为学训练或换药治疗失败,或迫切的躯体风险时。
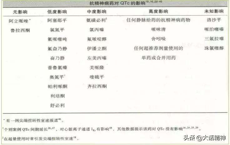
3、QT间期延长
许多抗精神病药与心电图的改变有关,其中一些与严重的室性心律失常及心源性猝死有因果关系。尽管心源性猝死的绝对风险较低,并且与药物剂量相关,但它发生的几率高于氯氮平所致的致死性粒细胞减少症。QT间期延长的发生率约为3%,老年患者比率可能达到6%。研究还表明,女性的发生率高于男性,这与雌激素有关,因为雌激素与心动过缓有关,会诱发QT间期延长。
将药物对心脏QTc间期的影响进行分类,按照从小到大的顺序可分为:
- “无影响”:治疗剂量或超量时均未见QTc延长报道。
- “低度影响”:超量时发生严重QTc延长,或正常剂量仅轻度延长(<10ms)的药物。
- “中度影响”:正常剂量使QTc延长>10ms,或建议心电监测的药物。
- “高度影响”:使QTc明显延长的药物(正常剂量致使QTc延长>20ms)。

所有被处方抗精神病药的患者均需进行QTc的监测。入院时要进行心电图监测,若之前存在异常或已知存在其他危险因素,每年体检时都要检查心电图。新近使用有中度或高度QTc延长风险的抗精神病药达到治疗剂量,或新近合用抗精神病药,均应在一周内检测QTc。

QT间期延长通常取决于血药浓度,尽可能低剂量给药。应避免药物相互作用,代谢受抑制使药物浓度升高,导致QT间期延长。有心率失常病史的患者,在药物联用时要谨慎。
4、血脂异常
吩噻嗪类抗精神病药会升高甘油三酯及低密度脂蛋白(LDL)的浓度,降低高密度脂蛋白的含量(HDL)。非典型抗精神病药对血脂影响的数据相对较多。奥氮平对血脂影响最大,喹硫平、利培酮次之。阿立哌唑和齐拉西酮对血脂的影响最小,可能轻度逆转血脂异常。要定期进行血脂筛查,换用新药3个月后化验血脂,每年复查1次。使用氯氮平或奥氮平的患者,最好在治疗的第1年每3个月化验血脂,之后每年复查1次。严重的甘油三酯血症(空腹水平>5mmol/L)是胰腺炎的危险因素。
治疗期间出现中、重度血脂异常,首先应考虑换用对血脂影响较小的药物。尽管不作为难治性患者的推荐策略,但氯氮平所致的高脂血症可在换用利培酮后得到改善。对于抗精神病药所致的血脂异常,阿立哌唑是现有情况下的换药选择。胆固醇水平升高的患者可从改善饮食结构、改变生活方式或使用他汀类药物治疗中获益。尽管没有证据表明这能减低死亡率,当仅有甘油三酯升高时,减少饱和脂肪的摄入、食用鱼油和贝特类药物都是有效的治疗手段。
5、高泌乳素血症
多巴胺抑制催乳素的释放,因而预期多巴胺拮抗剂能够提高血浆中催乳素的水平。催乳素的升高程度可能与剂量相关。催乳素水平持续升高与许多不良后果有关。包括月经紊乱、乳房发育和溢乳以及乳腺癌风险可能增加。使用升高催乳素的抗精神病药前,测定催乳素水平。服药3个月,是否有催乳素相关症状(溢乳、闭经等)。怀疑有高泌乳血症,再次测定血浆催乳素水平。
如果催乳素升高,且有症状,考虑换用对催乳素影响较小的抗精神病药。如果催乳素升高,但无症状,与患者讨论检测结果的临床意义,并共同做出决定:继续目前的治疗方案但要每年监测催乳素水平,或者换用另一种抗精神病药。
对于大多数伴有症状的高泌乳素血症的患者,首选换用不升高催乳素的药物。其次可在原治疗基础上选加阿立哌唑。合用的阿立哌唑治疗催乳素的效果是剂量依赖性的:3mg/d有效,但6mg/d效果更好,不需要用更高的剂量。对于那些需要使用升高催乳素的抗精神病药作为维持治疗的患者,以及不能耐受阿立哌唑的患者,多巴胺激动剂可能有效。金刚烷胺和溴隐亭都被使用过,但每种药物都有加重精神症状的可能性。研究发现,植物制剂芍药甘草汤也是有效的。
不良反应相关科研实践与思考
从药品风险识别等方面探讨药品和不良反应的关联性,以及不良数据的挖掘等角度开展药品不良反应的相关科研工作。
- 药品风险识别,可以发现药品的风险信号,初步评估风险信号的特点,为深入研究药品的安全性提供线索或依据。
- 采用药物流行病学或者循证医学系统评价的方法,研究药品与事件间的关联性。
- 利用计算机技术开展数据挖掘,发现潜在的药品风险信号。针对药品不良反应大数据的特征,对药品不良反应信息资源进行处理、整合和分析。
专家简介

庄红艳,副主任药师,首都医科大学附属北京安定医院药事部临床药学室组长。2002 年8月毕业于北京中医药大学,曾接受中药临床药师通科培训,并获得合格证书。2015年起担任北京安定医院药品不良反应联络员,负责医院不良反应的审核和上报。目前主要从事中西医结合精神科临床药学工作,主要研究方向为精神科药物安全性,中西医结合神志病药学等。承担及参与多项科研课题,作为发明人撰写并获批专利3项,发表核心期刊文章30余篇,参编著作5部。现为中国民族医药学会神志病分会理事;中国民族医药学会信息与大数据分会委员;中华中医药学会医院药学分会青年委员;北京中医药学会中药人才培养工作委员会委员。