
四六级考完之后
好多宝子私信留言
其中问的较多的就是:
“四六级写跑题了咋办?
作文格式写错了扣分多吗?”

宝子们不要担心,我们先来看看评分标准吧!

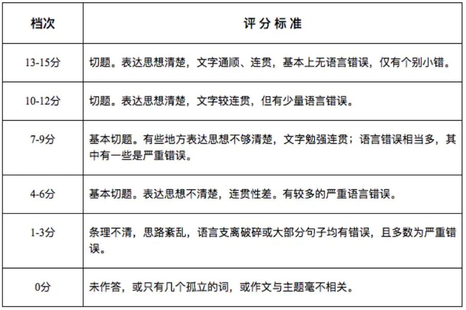
作文评分
作文满分为15分,分为五个档次:
14分档(13-15分)、11分档(10-12分)、8分档(7-9分)、5分档(4-6分)和2分档(1-3分)。
每个分数段对应的标准如下:

一般情况下只要写下来并且可以看清的作文还是可以得到至少一半的分数的!

前提是在不跑题的情况下! 当然每年都会有宝子觉得自己跑题了,变得忧心忡忡!那么一起来看下跑题是如何界定的吧!

跑题界定
写作是一项主观性测试,是综合评分,既看内容的切题,也看语言质量、字数、甚至书写等,但并没有具体规定哪一项多少分。所以文章要获得高分,必须得到阅卷老师的认可,就需要 兼顾内容和语言两个方面 。
在内容方面,同学们扣紧题目来写,就不会出现大的问题,抓住题目的精髓是最理想的。一般来说跑题影响还是比较大的,根据跑题的严重性,会影响1/3到2/3的分数。
如果很不幸,你真的跑题了!

如果其他部分做的好 ,比如语言质量高,错误少,字数较多,字体工整, 还会挽回一些分数的 。一般说来,阅卷的速度越快,对语言关注的比例就越高。所以同学们一定要尽量减少文中的语言错误,特别是遣词造句中的严重错误。

作文格式
作文格式如果真的写错了,也不会扣多少分,还是那句话,作文看的是整体,只要你写的好,分就给的高~

四六级是看考生整体水平排名的考试
如果说这样的问题出现的较多
相应的难度也会降低
所以宝子们放宽心啦!