您是不是经常难以入睡,或者好不容易睡着了却又多梦、易醒、早醒、白天困倦?下面这个阿森斯(Athens)失眠自测表可用于评价睡眠质量。
如果您在过去一个月内平均每周三次以上出现下列情况,请您赶快评估一下。
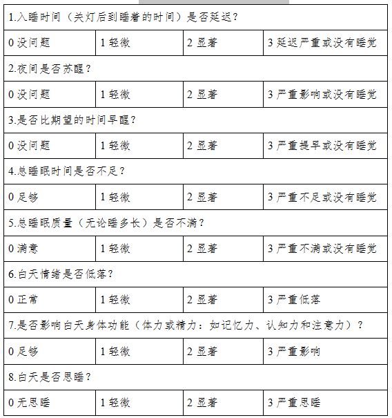
阿森斯(Athens)失眠自测表

注:选中0记0分,1记1分,2记2分,3记3分
结果分析:总分4分以下:无睡眠障碍
总分4分-6分:可疑失眠
总分6分以上:失眠
您得了多少分?如果您正在饱受失眠折磨,快来试试高压氧治疗!近年的临床研究表明:以常规治疗为基础、联合高压氧治疗为辅助手段,可使患者持续睡眠时间明显增长,紊乱睡眠结构得到调整,睡眠质量得到改善。国内已有多项研究应用匹兹堡睡眠质量指数或睡眠状况自评量表为评价指标证实:联合高压氧治疗失眠症效果优于单独应用镇静药物。
现高压氧治疗失眠症多采用每天1次的方案,进行10-30次不等,以20次为主。不仅在高压氧治疗期间患者的睡眠质量可以得到改善,已有多项研究随访半年表明高压氧治疗失眠症6个月内病情无反复,疗效可靠。
01
那么高压氧治疗为什么可以改善失眠呢?研究显示:与健康人比较,慢性失眠患者的大脑处于轻度兴奋状态,患者的脑细胞电生理活动也相应增加。两项关于失眠患者代谢的国外研究显示:与良好睡眠者相比,失眠患者24小时内的氧气消耗增加。在高压氧条件下,患者体内血氧含量上升,脑组织获得充分氧供,代谢增强,ATP生成增多,进而改善垂体及大脑皮层功能,恢复大脑皮层正常的生理活动。除此之外,高压氧还可使患者心肌缺血和心脏功能得到改善,心排出量增加,缺血脑细胞功能得到恢复,睡眠质量得到改善。
01
高压氧作为一种辅助治疗手段应用于失眠症已取得一定的效果,值得在临床上进一步推广。如果高压氧治疗后失眠改善不明显,建议积极寻找原因,除外器质性病变。
地 址:武威医科院住院部大楼负一楼
电 话:0935-2263236
