华鼎1号增额终身寿险:利率下行时代,又一匹黑马诞生

8月26日,泛华保险联合鼎诚人寿发布了首款定制增额终身寿险——华鼎1号,从整个发布会的安排来看,泛华此次联合鼎诚人寿定制的这款产品可谓是经过精心打磨、反复研究,诚意满满。 为什么这么说,因为此次产品定制还联合了通用再保险公司和粤财信托公司,目的是为所有泛华华鼎1号的保单持有人提供周全的、有差异化的增值服务,体现尊贵和高端。

华鼎1号正式发布

鼎诚人寿总精算师余火军解读华鼎1号

通用再保险亚洲区域总经理陈海飞讲解再保

粤财信托家族信托业务部总监罗思婕讲解保险金信托服务
发布会整整持续了一个小时,观看了完整的产品发布会,综合来看这是一款非常值得期待的产品,尤其是现在二级市场波动,利率下行的大背景下,华鼎1号这款产品的保单有效保额每一年度按3.8%增长,现金价值IRR逼近3.5%,收益率凌驾绝大数同类型产品之上,实属难得。同时作为一款终身寿险,除了收益外,还有身故保障,同时可选择投保人身故或者高残豁免责任,所以发布会结束后第一时间来和大家分享,下面我们来解开华鼎1号的神秘面纱,发现她的美。
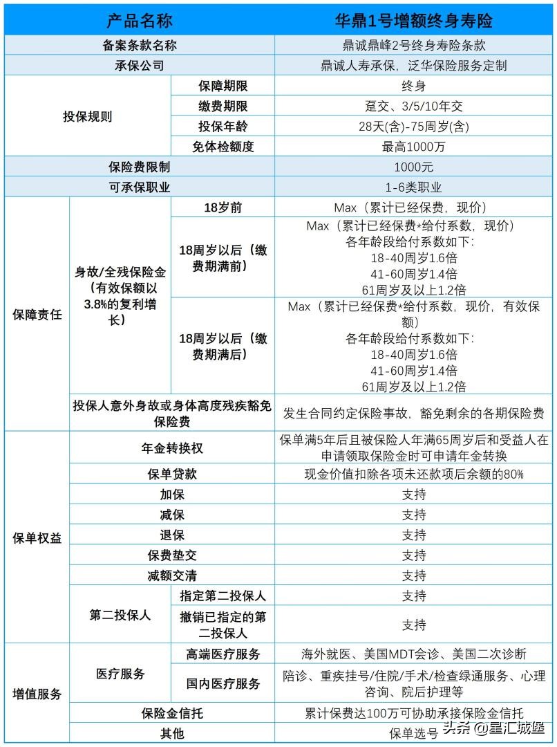
一、产品形态之美:华鼎1号增额终身寿险保障什么?
看名字其实不难知道这款产品的保障责任和内容,华鼎1号是一款保额递增的终身寿险,每年的有效保额在合同中明确约定按照3.8%每年递增,详细的产品形态如下:

从上图产品形态我们可以看到华鼎1号在形态方面的六大优势:
1、覆盖年龄范围广,职业限制少,保障终身
投保年龄是出生满28天-75周岁,小到刚满月的婴儿大到白发苍苍的老人都可以投保,覆盖的人群非常广,同时对职业的限制也比较宽松,1-6类职业均可以投保。
正是因为华鼎1号所覆盖范围的人群范围包含了小孩、成人和老人三个阶段,所以这款产品既能为孩子储备一笔教育金,还能为自己准备一笔养老金,也可以作为家族财富传承的一个选择,而且保单的价值会随着时间的流逝不断增值,稳定有保障。
产品的保障期限是终身,只要人还健健康康的活着且不退保,保障就一直有效。
2、缴费较灵活,且门槛非常低
华鼎1号支持的缴费期不算多,可选择趸交/3/5/10年交,可根据自身的预算以及实际情况选择合适的缴费期间。
而且投保门槛的约定非常低,年交只要1000元就可以投保,对于工薪族和平时自己不太善于理财的年轻群体非常友好。
3、保额每年递增,保单利益高
华鼎1号增额终身寿险的条款约定,保单第二年起,各保单年度的年度有效保险金额为上一保单年度的年度有效保险金额的1.038倍,也就是每年按照3.8%逐年递增,白纸黑字写进合同,安全又稳定。
4、保单权益非常丰富,满足客户多样的现金流的需求
华鼎1号在保单权益设计上,可以说是诚意满满,为客户考虑得非常周全,为客户提供了年金转换、保单*款贷**、加保、减保、保费垫交和减额交清等7大保单权益,如此多样性的权益,确保保单持有人能应对日常的现金流需求。
例如,榕先生公司运营需要一笔资金周转,可以用华鼎1号的保单向保险公司申请保单*款贷**,来解决生意资金周转的问题,最高可以贷现金价值的80%。

5、增值服务,全方位提供有温暖的服务
华鼎1号搭载了健康医疗服务、保险金信托承接服务和贴心的保单选号服务等17项增值服务。
健康医疗服务除了包括市场上其他产品常见的医疗服务之外,还包含了海外就医、美国MDT会诊和美国二次诊疗服务高端医疗服务。
保险金信托方面,累计保费达100万可协助承接粤财信托提供的保险金信托服务,在保险金信托下,财富能够有计划的流进,有规划的流出,全面升级了高净值客户的资产传承规划,具有强大的功能。如果想给子女和孙辈规划资金使用计划、做企业&家庭资产隔离、防止后人挥霍家财、担心子女婚姻风险造成财富外流等,都可以用保险金信托来实现。
6、提供免疫细胞储存服务,高端人士的尊贵标签
近几年随着医疗技术的发展,免疫细胞存储服务越来越受到高净值人群的青睐。免疫细胞储存服务就是把身体内年轻健康的免疫细胞,通过先进的生物技术储存起来,等需要时再拿出来使用。
举个例子,万一未来患癌症,可以将冻存的细胞重新唤醒,通过对免疫细胞的大量扩增和改造,用来对抗癌细胞。除此之外,储存的免疫细胞还能美容、抗衰老。
二、内秀之美:既然称之为黑马,和同类产品相比有哪些不同呢?
如果说产品形态是产品面子,那么现金价值则是衡量和评价增额终身寿险这类产品的里子,那么华鼎1号的里子究竟怎么样呢?是华而不实还是内外兼修,不废话,直接上数据。
举个例子看:30岁的榕先生,投保华鼎1号增额终身寿险产品,选择3年期缴费,每年交10万,保单每个年龄的现金价值变化如下(“保单年龄”为“保单年度末年龄”),同时为了和市场同类产品直观的对比,我们选了一款非常非常相似但也是各家中介公司都卖的非常火的产品(某网红热销产品)来对比,具体对比如下:

从上表现金价值的变化来看,华鼎1号第五保单年度末的现金价值就超过所交保费了,在第二十二保单年度末现金价值是累交保费的2.05倍,到65岁退休时,现金价值已经累计到了96万多了,是累交保费的3.2倍。
另外,华鼎1号与某网红热销产品相比,现金价值就超过所交保费的时间早一年,并且从第八保单年度末开始,华鼎1号的保单的现金价值略高于这款网红热销产品。
再来看看华鼎1号现金价值IRR的表现:

从上表我们可以看到,40岁以后,不管是在哪个保单年度,华鼎1号的IRR都高于这款网红热销。
再回到上面的案例中来,当榕先生40岁时,如果此时在生意上周转急需用钱,那么可以选择保单*款贷**,此时现金价值有40.72万多,*款贷**可以直接贷出32.58万元出来;如果不想*款贷**,此时也可以选择退保,直接一次性领取40.72万元的现金价值,这时的年化收益率已经能达到3.45%。
若保障期间内,榕先生不做加保或减保操作,60岁时现金价值有81万多,现金价值是2.7倍,收益率达到3.48%;80岁时,现金价值有161万多,现金价值增值了5.37倍,收益率达到3.49%,收益率比较高。
通过上面产品形态、产品内在价值的全面分析,我们可以发现华鼎1号这款产品不仅是面子上好看,里子也是有沉甸甸的含金量,的确是一款内外兼修的好产品。
三、利率下行时代,给你的财富一个确定的未来
华鼎1号增额终身寿险的保单有效保额随着保障年度3.8%增长,现金价值IRR逼近3.5%,资金在保单里可以安全稳定的增长,在同时年金险下调预定利率的后年金时代,增额终身寿险已经得到越来越多的人们的青睐,尤其是高净值人群的青睐。
泛华保险服务联合鼎诚人寿联合定制的这款华鼎1号产品,现在基本上可以确定将接过之前火的一塌糊涂的如意尊的棒,前期继承了如意尊不错的现价与收益稳定有保障特性,中后期继承了守护神厚积薄发的优势,是二者的集大成者。
没有明显短板的华鼎1号定将在增额终身寿险里站稳C位,一起期待吧,9月初将正式发售!