化学动力疗法(CDT)采用芬顿催化剂将过氧化氢(H2O2)转化为有毒的羟基自由基(•OH)来杀死细菌。其中,芬顿型金属过氧化物纳米颗粒是一种独特的物理化学性质的纳米材料,但对这种抗菌剂的研究仍处于起步阶段。
近日,来自青岛科技大学的朱之灵副教授、隋凝副教授共同开发了一种独特的CuO2/TiO2异质结构,由超细过氧化物铜(CuO2)纳米团簇和声敏化超薄富氧空位多孔氧化钛(OV- TiO2)纳米片组成,并将其纳入微针中,用于双向增强声化学动力学和声温抗菌治疗(图1) 。 该CuO2/TiO2集成微针(CTMN)贴片在体外和体内实验中均有较好的效果,5 min内对多药耐药(MDR)病原体的去除率为>99.9999%,并能促进创面组织愈合。
相关研究成果以“Ultrasound Activatable Microneedles for Bilaterally Augmented Sono-Chemodynamic and Sonothermal Antibacterial Therapy”为题于2022年12月23日发表在《Acta Biomater.》上。

图1 双向增强声化学动力学和声温抗菌治疗的示意图
1. CuO2/TiO2的制备与表征
首先,作者按照一定的流程成功制备了CuO2/TiO2异质结,并对其进行了相关表征(图2A)。通过TEM和AFM探究了材料的形貌,利用XRD对其结构特征进行了进一步的分析。通过XPS的详细分析对其表面的化学组成各元素的化学状态进行了详细分析(图2I-L)。

图2 CuO2/TiO2的制备与表征
2. CuO2/TiO2的催化机理
经过一系列的测试和模拟,声动力增强ROS产生的可能机理。一方面,超声作用于CuO2/TiO2时,CuO2分解,Cu2+离子释放并吸附在TiO2表面;氧空位的存在减小了TiO2的带隙,使得电子更容易从TiO2的VB跃迁到TiO2的CB上,提高了载流子迁移率。同时,Cu2+的存在可以促进芬顿反应,产生ROS自由基,杀死细菌。另一方面,当超声波通过液体介质时,由于空化作用形成了大量的空化微泡,大量的能量聚集在这些空化微泡中。当液泡破裂时,大量的能量瞬间释放出来,导致周围的H2O分子断裂,产生大量的•OH,从而杀死细菌。

图3 CuO2/TiO2的催化机理
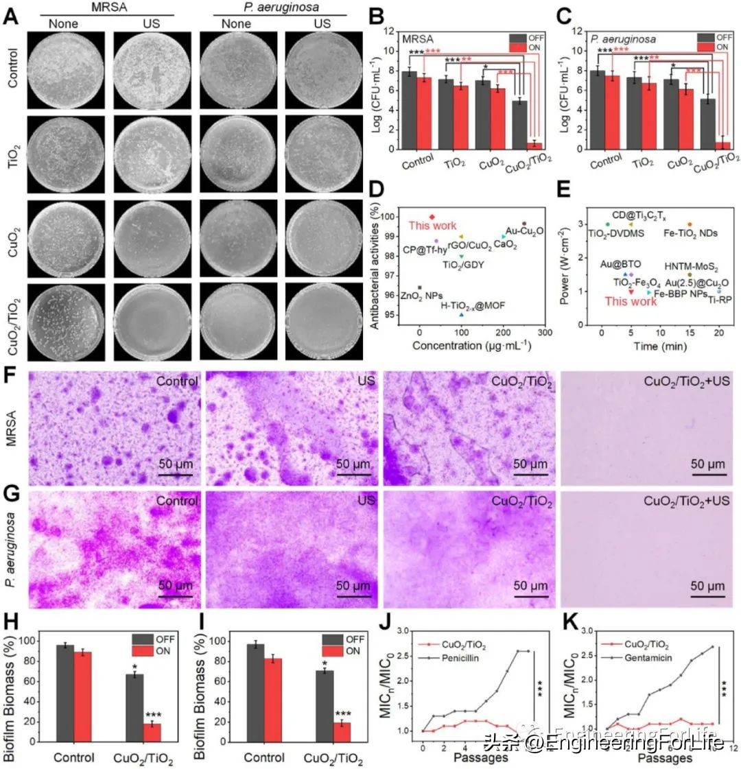
3. CuO2/TiO2的体外抗菌性能
接着, 采用革兰氏阳性MRSA和革兰氏阴性P. aeruginosa两种耐多药菌株对CuO2/TiO2的体外抗菌性能进行了评估(图4) 。结果显示,无论是否应用超声,TiO2组和对照组的菌落都没有明显减少。未超声CuO2组菌落大量生长,超声处理后菌落明显减少。相比之下,未超声CuO2/TiO2组仅形成少量菌落,而CuO2/TiO2+US组几乎没有菌落生长。

图4 体外抗菌性能
为了揭示CuO2/TiO2的抗菌机制,作者检测了处理后细菌的形态变化、膜完整性和细胞内ROS水平(图5)。CuO2/TiO2细菌的强相互作用是由于CuO2/TiO2具有较大的比表面积和正电荷特性。与未处理细菌的正常光滑表面相比,CuO2/TiO2处理的细菌表面显示出明显的皱纹和收缩,这是超声诱导脱水的结果。各组均未观察到明显的细菌膜损伤。实验结果表明, 非物理因素,特别是氧化应激和热,是细菌死亡的主要原因 。

图5 抗菌机理的探究
4. CuO2/TiO2微针(CTMN)的制备与表征
将分散体与HA溶液混合,然后在20×20微针阵列模具中固化,得到CuO2/TiO2集成微针(CTMN)。尖锐的针尖高度为600微米,间距为600微米,同时评估了CTMN的释放动力学(图6)。为了更好地观察穿刺效果,使用猪皮体外研究了CTMN的皮肤插入能力。加压5分钟后,CTMN溶解并消失(图6i)。来自负载亚甲蓝(MB)的CTMN的蓝点保留在猪尸体皮肤中(图6j)。此外,将处理过的猪尸体皮肤切片并用苏木精和曙红(H&E)染色表明CTMN穿透表皮并到达真皮。此后,在小鼠背部皮肤上进行体内皮肤插入试验。负载异硫氰酸荧光素(FITC)的CTMN保留在背部皮肤的微通道中(图6l),证实了CTMN可以穿透小鼠皮肤的真皮层并递送CuO2/TiO2伤口部位。

图6 CuO2/TiO2微针(CTMN)的制备与表征
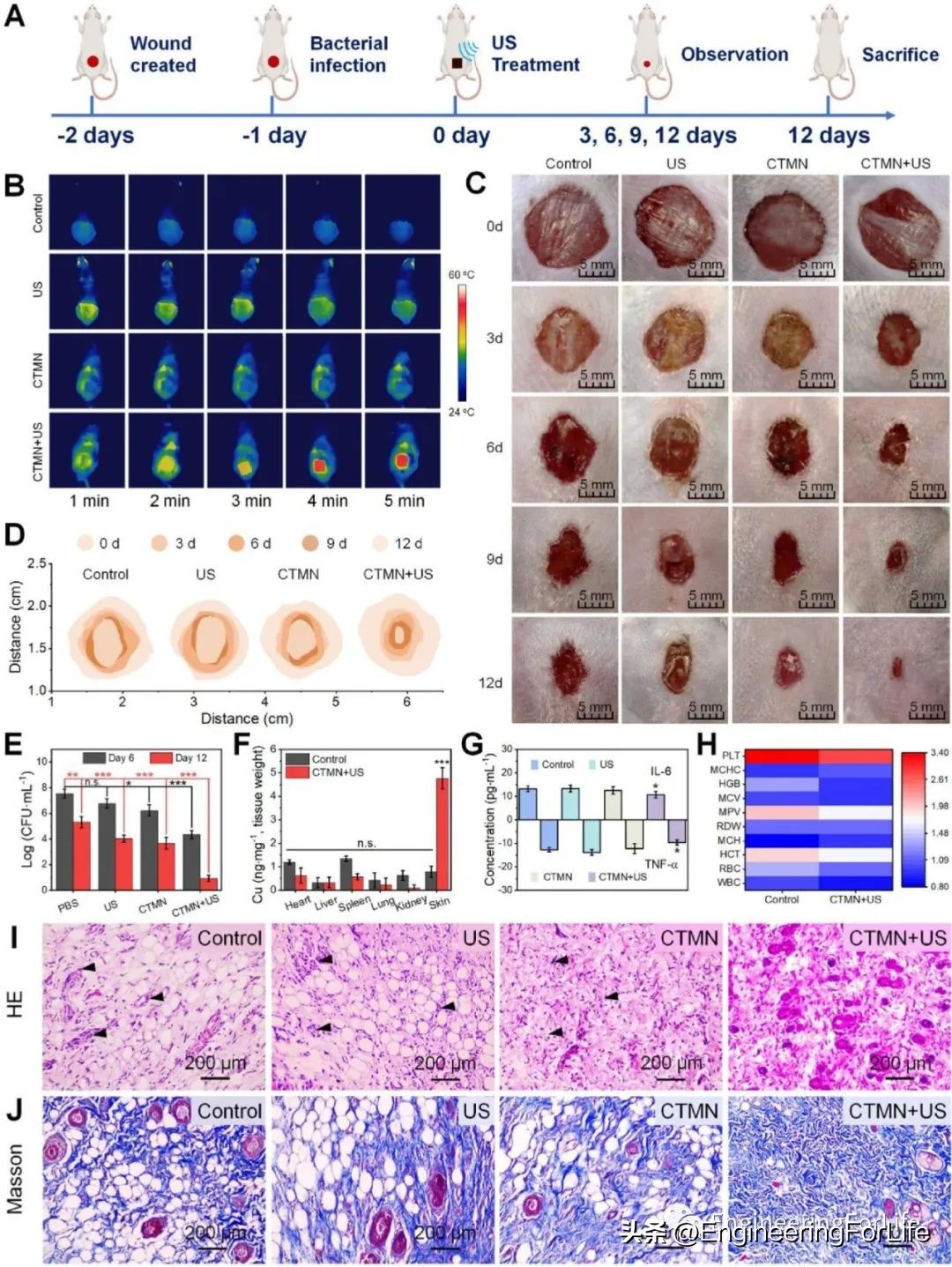
5. CTMN的体内治疗性能
最后,作者构建了MRSA感染的小鼠伤口模型以检测CTMN的体内抗菌活性(图7)。将小鼠随机分为四组:对照组、US组、CTMN组和CTMN+US组。红外热成像用于检测不同治疗后伤口温度的变化 。结果显示CTMN+US组的伤口温度升高到50 ℃,比对照组高25 ℃,并且周围组织温度略微升高。之后进一步证实了CuO2/TiO2已被代谢,未在体内积聚。测定小鼠血清中炎症因子水平,CTMN+US组TNF-α和IL-6水平明显低于其他各组,表明CTMN+US可有效改善炎症反应。HE和Masson染色表明CTMN+US组无炎症,表皮层形成完整,胶原沉积面积大,表明病变已愈合。总的来说, 这些结果表明CTMN体内抗菌活性促进了伤口组织中瘢痕的形成和胶原蛋白的排列 。

图7 CTMN的体内治疗性能
综上, 本文开发了CuO2/TiO2集成微针用于双侧增强声化学动力学和超声热抗菌治疗。通过材料表征、动力学测试、有限元模拟和DFT计算,研究了CuO2/TiO2的构效关系。经体外和体内实验验证,CTMN不仅在5 min内对多种MDR病原体的杀灭率为>99.9999%,具有极高的抗菌效果,而且还能促进创面组织愈合 。总的来说,这项工作开发了一种用于非抗生素治疗的声敏性和化学反应性纳米药物的潜在应用策略。
文章来源:
https://doi.org/10.1016/j.actbio.2022.12.041
了解更多
围绕医工交叉领域,EFL建有公众号、相关学术及产业社群,搜索“EngineeringForLife”公众号了解更多~
