
来源:微信公众号“Research科学研究”


上海大学/*京大南**学李根喜、张娟团队提出了肿瘤发展的 电化学评价策略 ,并且建立了比率型电化学技术用于膀胱癌不同发展阶段癌细胞的鉴定。
相关成果以“Electrochemical Evaluation of Tumor Development via Cellular Interface Supported CRISPR/Cas Trans-Cleavage”为题发表在 Research 上。
研究背景
肿瘤发生发展的 精准评价 对临床治疗具有重要意义。
目前,活检标本的光学镜检仍是临床诊断的主要方法。然而,这种技术具有侵入性,容易导致人为错误和误诊。同时,肿瘤内部的 异质性 给癌症发展阶段的精确诊断带来了困难。
虽然其他一些技术,例如乳房X光造影术、磁共振成像术和 technicium-99放射胶体淋巴显像术,已被用于诊断相应癌症的不同阶段,但这些技术对患者造成了 辐射损伤 ,且假阳性高,使得癌症诊断和肿瘤发展评价方法的探索迫在眉睫。
具体以泌尿系统最常见的恶性肿瘤膀胱癌而言,因为临床分期较为复杂,为膀胱癌的精准治疗带来挑战,而膀胱癌现有诊断方法膀胱镜检是侵入式的,而且无法动态监测膀胱癌的发展过程,因此研发膀胱癌发展的 评价新策略 刻不容缓。
研究进展
目前, 肿瘤标志物 因为与肿瘤发生、转移和肿瘤复发密切相关,因此已被广泛用于癌症的诊断。然而,基于肿瘤标志物对肿瘤发展进程进行评价的方法却鲜有报道。
上海大学/*京大南**学李根喜、张娟团队采用电化学技术,借助两种肿瘤标志物 N-羟乙酰神经氨酸 (Neu5Gc)和 N-乙酰神经氨酸 (Neu5Ac)的比值,建立了细胞界面支持的CRIPSR/Cas体系用于膀胱癌发展的评价新方法。
在这一研究中,DNA靶标链的一端被设计带有可产生电化学信号的PbS量子点或CdS量子点,另一端则带有特异性识别细胞表面Neu5Gc与Neu5Ac的抗体或凝集素(图1),由此制备了能够识别Neu5Gc的PbS/DNA/Ab探针、以及能够识别Neu5Ac的CdS/DNA/SNA探针。

图1 细胞界面支持的CRISPR/Cas反式切割用于电化学双信号的输出
因此,通过 抗体或凝集素的识别作用 可将PbS/CdS量子点标记的DNA靶标链修饰在细胞表面,加入Cas12a-crRNA以后,Cas12a的反式切割活性被激活,从而切割细胞表面的DNA链,释放出PbS量子点标记与CdS量子点标记的寡核苷酸(PbS QDoligo与CdS QDoligo),借助 阳极溶出伏安法 ,PbS QDoligo与CdS QDoligo能够同时出现电化学信号。
研究团队随后考察了细胞表面上Neu5Gc和Neu5Ac分子表达和水解的动力学(图2),建立了 表达与水解两种动力学模型 ,使细胞表面携带不同数量的Neu5Gc和Neu5Ac,经PbS QDoligo与CdS QDoligo的峰电流比而得到Neu5Gc与Neu5Ac分子的相对表达,从而提出了比率型电化学方法,实现了细胞表面的Neu5Gc与Neu5Ac分子含量的 定量检测 。

图2 细胞表面Neu5Gc和Neu5Ac表达和水解的动力学研究
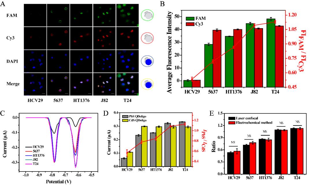
基于上述Neu5Gc与Neu5Ac分子比率电化学分析方法,研究团队对不同发展阶段的膀胱癌细胞表面的Neu5Gc和Neu5Ac进行了检测(图3),发现PbS QDoligo与CdS QDoligo的 峰电流比率随癌细胞级别的增高而增大 。
另一方面,FAM/DNA/Ab与Cy3/DNA/SNA标记不同发展阶段的膀胱癌细胞以后,从激光共聚焦图像中得到的FAM与Cy3平均荧光强度,其比率也 随癌细胞级别的增高而增大 。
因此,该研究所提出的比率型电化学方法可用于评估肿瘤发展,并具有 良好的准确性 。

图3 比率电化学方法评估不同发展阶段的膀胱癌细胞
未来展望
具有 灵敏度高 、 成本低廉 、 操作简便 等优势的电化学技术与高反式切割活性的CRISPR/Cas体系相结合,通过检测细胞表面Neu5Gc与Neu5Ac的两种唾液酸分子的比例,实现了对肿瘤发展的评估。
该研究团队所提出的比率型电化学方法对预测肿瘤的发展阶段具有很大的潜力,为同时监测多个癌症标志物而预测肿瘤发生发展提出了新的可能,对研究肿瘤的 发展机制 和 药物治疗 也具有重要的指导意义。
作者简介
- 张娟
张娟,上海大学生命科学学院教授,博士生导师。
2018年入选上海市浦江人才计划,主要研究领域为基于生物传感的生化分析新方法研究。
担任 Molecules 杂志编委和中国医药卫生文化协会医工融合分会委员,荣获中国(国际)传感器创新创业大赛等奖励。
- 李根喜
李根喜,*京大南**学生命科学学院教授,博士生导师,国家杰出青年基金获得者。
主要研究领域为生化分析与生物传感、电分析化学及纳米生物学。
先后担任中国生物物理学会第九、十、十一届理事会理事,中国生物化学与分子生物学会第十、十一、十二届理事会理事、蛋白质专业委员会副秘书长、副主任兼秘书长; Biosensors and Bioelectronics 副主编,以及国内外多家学术刊物的编委。