↑ 点击上方“四川发布”关注我们
大家好!今天是12月14日,星期五,欢迎进入早读四川!每天2分钟,让你更懂四川。
天气早知道
今天白天到晚上: 盆地各市阴天,其中乐山、内江、自贡、宜宾、泸州5市有零星小雨或雨夹雪;川西高原晴,攀西地区多云。盆地24小时内,最高气温:7~10℃;最低气温:3~6℃。

早读四川
导读
○@中小学教师资格证考生:四川已有4个考区报满 可换到这些考区
○四川省绿色金融创新试点正式启动
○“四川高速公路ETC”公众号暂停ETC消费信息推送
○我省3所高校入选第一批全国高校中华优秀传统文化传承基地
○全省唯一!蒲江明月村获评“2018十大中国最美乡村”称号
○《中国城市营商环境报告2018》发布 成都综合排名全国第6
正文
@中小学教师资格证考生:四川已有4个考区报满 可换到这些考区
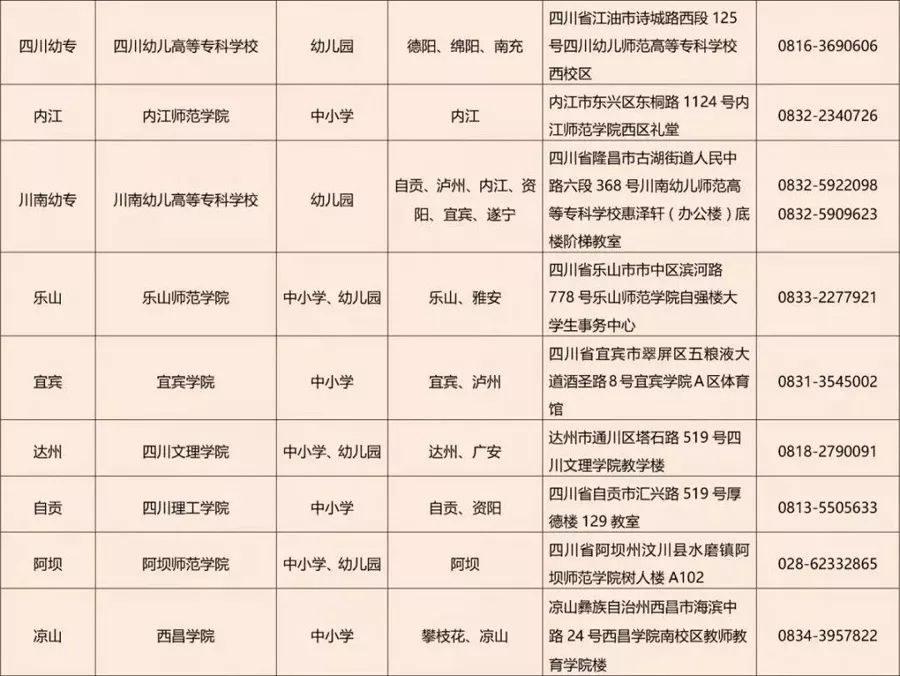
四川省2018年下半年中小学教师资格考试(面试)报名已于12月11日开始。正式面试将于2019年1月5日至6日进行。记者从省教育厅获悉,截止目前,绵阳考区、内江考区、达州考区和四川幼专考区(江油)4个考区达到组考上限,现已关闭。
值得考生们注意的是,符合报考达州考区条件的未报考考生:中小学学段可以报考成都考区,幼儿园学段可以报考成都文理学院考区(金堂);符合报考四川幼专考区(江油)条件的幼儿园学段未报考考生:可以报考川南幼专考区(隆昌);符合报考绵阳考区条件的中小学学段未报考考生:可以报考乐山考区;符合报考内江考区条件的中小学学段未报考考生:可以报考自贡考区;考生需前往报考考区进行现场确认。(四川新闻网)

(图片来自四川省教育厅)
四川省绿色金融创新试点正式启动
昨日,四川省绿色金融创新试点启动会在成都市新都区召开。会上,中国人民银行成都分行、四川省地方金融监督管理局、省发展改革委、省生态环境厅、四川银保监局筹备组、四川证监局等多部门宣布决定选择成都市(新都区)、广元市、南充市、雅安市、阿坝州作为四川省绿色金融创新试点地区。(成都晚报)
“四川高速公路ETC”公众号暂停ETC消费信息推送
因联网收费系统改造升级,即日起,“四川高速公路ETC”微信公众号暂停ETC消费信息推送,具体恢复时间待定,请广大用户悉知。(四川高速公路ETC)

我省3所高校入选第一批全国高校中华优秀传统文化传承基地
记者12月13日从省教育厅获悉,经高校自主申报、省级教育行政部门推荐、专家遴选,教育部认定北京大学昆曲传承基地等55个基地为第一批中华优秀传统文化传承基地,其中位于我省的四川大学等3所大学成功入选。我省此次成功入选第一批中华优秀传统文化传承基地包括,四川大学的巴蜀文化传承基地、电子科技大学的川剧传承基地、内江师范学院的峨眉武术传承基地。(成都日报)
全省唯一!蒲江明月村获评“2018十大中国最美乡村”称号
12月11日—14日,2018美丽乡村博鳌国际峰会在博鳌亚洲论坛国际会议中心举行。在“博鳌发布—乡村振兴看中国专场推介暨全国百佳乡村旅游目的地榜单发布”会上,蒲江明月村荣获“全国百佳乡村旅游目的地”称号。(成都发布)

《中国城市营商环境报告2018》发布 成都综合排名全国第6
12月12日,由中央广播电视总台编撰的《中国城市营商环境报告2018》发布。报告重点围绕与市场主体密切相关的开办企业、办理许可、获得信贷、共享资源、纳税、合法权益保障、知识产权保护等方面来制定相关评价体系,选取4个直辖市、27个省会城市和自治区首府和5个计划单列市作为评价对象。报告显示,2018年中国城市营商环境综合排名中成都排名第六位,前三位的城市榜单依次是:北京、上海、深圳。(成都日报)
