母猪炎症怎么办才能彻底消除 (养猪场控制母猪的方法)

关于母猪炎症的控制你到底知道多少?看规模猪场如何控制母猪炎症

前言

母猪子宫炎症常常导致猪场出现母猪不发情、易返情、产仔少三大问题,1头母猪推迟1天发情猪场至少损失20元,1头母猪出现返情猪场至少损失460元,1头母猪产仔数少1头猪场至少损失200元,如果一个猪场不发情的母猪多、返情的母猪多、产仔数少的母猪多,将给猪场带来严重的损失。因此,找到引起母猪炎症的根本原因,从源头上减少母猪炎症的发生,在母猪出现子宫炎症时能有效控制,对于猪场十分重要。

一、 发病原因

母猪子宫炎是母猪分娩及产后,子宫有时受到感染而发生炎症。病因有:难产,胎衣不下,子宫脱出,助产时手术不洁,操作粗野,造成子宫损伤,产后感染,以及人工授精时消毒不彻底,自然交配时公猪生殖器官或精液内有致病菌,炎性分泌物等可引起子宫内膜炎。母猪营养不良。过个瘦弱,抵抗力下降时,其生殖道内非致病菌也能引起发病。

二、 临床症状

1、急性子宫内膜炎 全身症状明显,母猪体温升高,精神不振,食欲减退或废绝,时常努责,特别在母猪刚卧下时,阴道内流出白色粘液或带臭味污秽不洁红褐色粘液或脓性分泌物,分泌物粘于尾根部,腥臭难闻。有时母猪出现腹痛症状。急性子宫炎多发生于产后及流产后。

2、慢性子宫内膜炎 多由急性子宫内膜炎治疗不及时转化而来。病猪全身症状不明显。病猪可能周期性的从阴道内排出少量混浊 粘液。母猪往往推迟发情,或发情不正常,即使能定期发情,也屡配不孕。

母猪管理的五大问题,养猪母猪管理

三、防治措施

1、母猪膘情控制

母猪管理的五大问题,养猪母猪管理

从左至右分别是1—5分膘

2合理的初配体重

后备母猪初配体重不小于135公斤。

后备母猪临产体重不小于200公斤。

注:合理的初配体重不仅能减少母猪炎症发生的几率,且能更大的发挥母猪以后的生产性能从而产生更大的效益。

3、 配种操作

母猪管理的五大问题,养猪母猪管理

正确的配种方法为:

(1) 先用清水将母猪阴户周围清洗干净

(2) 然后用浸泡过高锰酸钾水溶液(比例:高锰酸钾:水=1:1000)的毛巾拧干进行阴户及阴户周围的擦拭

(3) 再用生理盐水冲洗阴户,随后用纸巾擦干进行配种

注:配种时一定要无菌操作,这样可以极大的减少母猪炎症的发生

4、后期母猪大栏饲养

母猪管理的五大问题,养猪母猪管理

注:后期母猪转大栏饲喂可增加母猪的运动量,从而减少母猪炎症的发生比例。

5、分娩母猪护理

手母猪分娩前准备

母猪出现临产征兆

(1)用拖把清毒水拖干净产床。用清毒清洗母猪后驱,擦干净母猪乳房。

(2)戴上助产手套,涂上助产凝胶;

母猪管理的五大问题,养猪母猪管理

母猪管理的五大问题,养猪母猪管理

(3)将手套内测翻出,来回揉搓,使整个手套涂上凝胶;

母猪管理的五大问题,养猪母猪管理

(4)母猪腿朝右,用左手助产,母猪退朝左,用右手助产;

母猪管理的五大问题,养猪母猪管理

6、 催产素的注射

什么时候该注射催产素?

(1)新生仔猪已干燥或间隔20分钟以上没有产出仔猪或排出胎衣;

(2)助产后母猪产道畅通;

(3)母猪宫缩无力。

注:最好在母猪分娩7头仔猪后再考虑注射催产素,母猪产后第二天恶露多再注射催产素。

7、分娩母猪护理

(1)记录母猪分娩时刻,及时处理难产

(2)关注母猪呼吸,体温变化

(3)分娩后3天每天早晚清洗消毒母猪外阴,撒干燥粉

(4)产后母猪卫生做到有粪就清理,保持母猪后驱清洁。减少母猪子宫炎感染 机率 。同时减少仔猪接触,减少仔猪感染细菌性疾病和寄生虫 感染机率

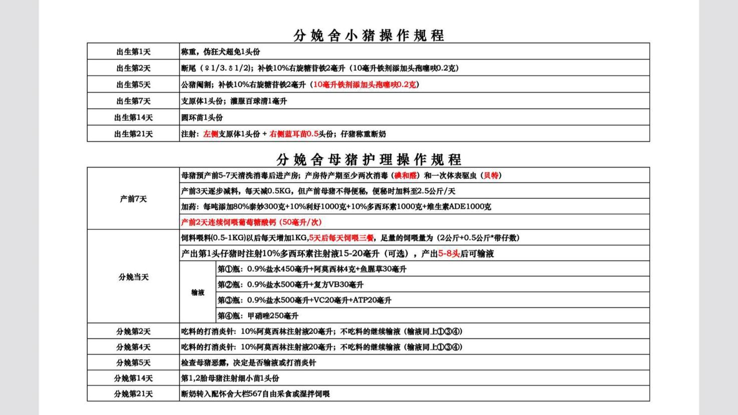
8、分娩舍母猪护理操作步骤

母猪管理的五大问题,养猪母猪管理

随着规模化、集约化养殖的发展,散养户逐步退出养猪行业,但中、小养猪户在当前仍占有很重的比例,面对当前的养猪水平低下,科学管理意识差,想提高整体饲养管理水平,并不是一蹴而就、立竿见影就能达到的,针对生产中常见的问题,必须采取综合防控;从生物安全、免疫方案、控制细菌性疾病感染抓起。科学的饲养管理及操作能有效的降低母猪炎症发生的比例,降低养殖户的生产成本从而提高猪场的效益。