宝宝的胃肠道功能尚未发育成熟,即使妈妈百般呵护也还是会有疏忽的地方,尤其是在夏季,宝宝的肠胃极易“闹情绪”,防不胜防。几乎每个宝宝都不止一次的发生过腹泻症状,尤其是年龄小的宝宝。那么怎样才能“安慰”闹情绪的肠胃,让宝贝远离腹泻之害呢?别担心,羊小美来教各位妈妈如何应对宝宝夏季腹泻的问题!

一、为什么宝宝夏天容易拉肚子
夏天气候对人体的影响:
夏天气温很高,人体血液更多的会分配在皮肤上,来帮助皮肤出汗散热,所以分配在内脏的血液会相对减少,这对人体造成的影响包括:容易感觉疲劳、晚上睡不好、肠道消化液分泌减少、肠蠕动变慢、消化能力减弱、肠道免疫力下降,容易发生拉肚子。
3岁以内宝宝的肠道特征:
3岁以下的宝宝非常容易拉肚子,因为该阶段的宝宝消化系统发育还不成熟,宝宝进食食物量的减少、增多或者质量变化,都会引起宝宝消化系统紊乱和拉肚子的情况。而且,宝宝此时的免疫系统发育还不健全,肠胃道菌群没有完全建立好,如果父母在护理宝宝时不注意卫生问题,就非常容易引起宝宝肠道的感染和腹泻的情况。宝宝拉肚子最明显的表现就是大便次数增多,但一般来说,宝宝一天拉大便10次左右,这样才称之为大便增多,所以家长们看到宝宝1天排便4-5次是正常的,无需过度紧张。

宝宝拉肚子“可大可小”:
宝宝拉肚子的情况“可大可小”。“小”的时候,宝宝表现得胃口差一些,大便次数多一些,也无发烧症状,宝宝精神好,这种情况,家长们只需要注意调整好宝宝的饮食,护理好宝宝就没问题了;但宝宝拉肚子有时候会很闹得很“大”,比如大便次数很多,大便的量很大,甚至是大便当中夹杂着很多水分,宝宝拉肚子后会精神不振、发烧、哭闹,甚至有电解质紊乱和脱水的症状等等,脱水的症状表现为小便减少等,如果宝宝患有脱水症,会出现四肢冰凉甚至会出现昏迷的状况。
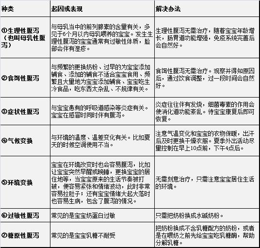
宝宝拉肚子的种类:
中医有一种脾胃虚弱的说法,很多妈妈把宝宝拉肚子的原因想的很简单,认为宝宝是因为脾胃虚弱,所以才会拉肚子。其实导致宝宝拉肚子的原因有很多种,切不可一概而论。常见的腹泻种类有感染性腹泻(被细菌病毒感染所致)和非感染性腹泻。非感染性腹泻的种类较多,以下表格可以帮助理解:

二、宝宝正常的便便是怎样的?
母乳喂养的宝宝,大便一般呈黄色或金黄色,偶尔呈现淡淡的绿色,可看到奶瓣儿,没有明显气味。因为母乳有轻泻作用,所以喝母乳的宝宝大便会比较多,有时1天10次也是正常的。奶粉喂养的宝宝,大便会稍微硬一点,而且大便次数较少,1天1次或者1天4-5次,大便的颜色呈淡淡的黄色,偶尔有淡淡的绿色,可看到奶瓣儿。

宝宝哪种表现需要马上去医院检查:
①宝宝拉肚子并伴有发烧。
②宝宝情绪难控,哭闹不止。
③宝宝大便频繁,一天接近10次。
④宝宝的便便有腥臭味。(容易是受感染的表现,甚至会有消化道出血的可能)
⑤如果便便呈蛋花汤样、水样,需要注意有感染的可能。
⑥便便有血丝的情况,有可能是与食物过敏、病毒感染细菌感染有关;便便当中有泡沫,有时是因为糖分过多,或者宝宝哭闹太厉害吞下空气导致的,但也有一定的可能是感染性疾病。出现上述情况必须去医院就诊,家长们千万不能掉以轻心。
三、拉肚子宝宝的喂养
宝宝拉肚子还需要喂母乳或者需要更换奶粉吗:
对宝宝而言,母乳更容易消化吸收,母乳本身含有抗体,有利于肠道菌群的回复和宝宝的肠道健康。所以宝宝拉肚子期间,建议继续喂养母乳,用奶粉喂养的宝宝也要增加母乳喂养的比例。
腹泻会导致肠道里面乳糖酶的急性丢失,所以拉肚子的宝宝糖不耐受,建议在宝宝拉肚子期间把奶粉换成低乳糖或无乳糖的奶粉,也可以在宝宝吃奶粉之前让宝宝吃乳糖酶(最好吃到宝宝腹泻停止后的两周),帮助消化分解。

拉肚子的宝宝怎么护理:
注意环境温度的变化,比如室内的空调温度不要太低、宝宝从室外回来不能立刻进入开着空调的房间、常为宝宝擦干身上的汗、换上干爽的衣服等;腹部的保暖会减轻宝宝拉肚子的不适感,可以适当地给宝宝的腹部按摩;对能接触到的玩具餐具等进行清洗和消毒;臀部的正确护理可防止宝宝“红屁屁”,便后用温水清洗宝宝肛门(不要用碱性清洁剂),用干毛巾轻轻沾干,涂上护肤霜,如有局部发炎,可以把宝宝的臀部暴露到空气中,等表面干燥后再涂药膏。
日常预防:
注意环境和衣着;
保证宝宝活动量和睡眠;
宝宝按摩和做操;
不在夏季断奶;
注意饮食卫生;
更多育儿知识,可以关注抖音:mlyyuer,定期分享育儿干货,帮您解决育儿难题!