
母乳中有没有细菌?怎么来的?直接喂和用吸奶器挤出来瓶喂有没有不同?
根据最近的一项研究,人类母乳中的微生物组成结构会受喂养方式的影响。
此前,母乳被认为是无菌的,后来人们发现母乳中含有低水平细菌,可以帮助婴儿建立肠道菌群,并有可能与婴儿的过敏、哮喘和肥胖形成相关。
那么,母乳中的细菌是怎么来的呢?
有两种理论:一者认为母乳中的细菌源于乳腺,但另一个理论则认为是来源于婴儿口腔。
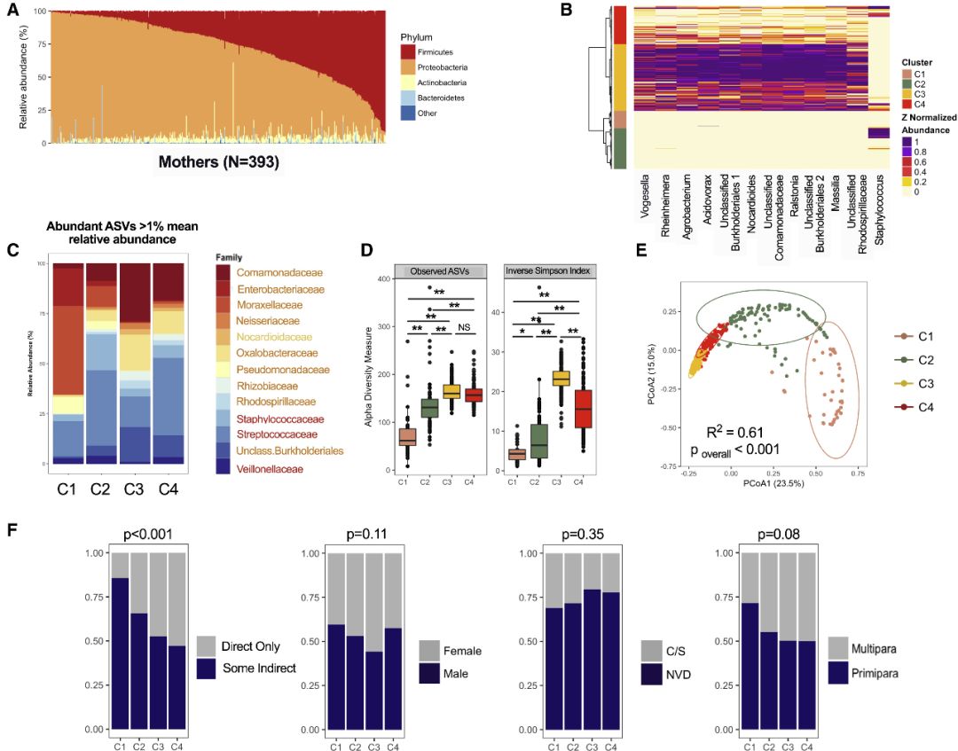
为了解决这个问题,一个由加拿大曼尼托巴大学(University of Manitoba)牵头的研究团队分析了将近400个母婴组合。
研究结果发表在Cell子刊《细胞--宿主与微生物》杂志,研究者发现人类乳汁中主要有变形菌和厚壁菌。

此外,他们发现母乳喂养的方式---直接母乳喂养或者通过吸奶器间接母乳喂养---可能影响乳汁细菌的组成。

“该研究大大扩展了我们对人类乳汁微生物和影响因素的认识”,曼尼托巴儿童医院研究所资深作者Meghan Azad在一项声明中说到:“研究结果将会推动在母乳喂养和乳汁方面的新研究,尤其是跟通过吸奶器喂养相关的研究”。
研究者从生产3-4个月后的393个产妇乳汁中提取了DNA,并进行 16S rRNA测序。
产妇提供的乳汁为手挤或通过吸奶器收集。对每个样品,研究者测序生成了平均47,710条reads。
数据过滤后,研究者发现了1972个扩增子序列变异(ASVs),代表了18个不同的门。其中三分之二属于变形菌门,四分之一为厚壁菌门。研究者还鉴定了在95%的样本中出现的12组核心ASV变异。
通过分层聚类,研究者发现了四组样品特定微生物种类如莫拉氏菌、草酸杆菌或丛毛单胞菌的丰度有很大不同。
研究人员发现,这些聚类的α多样性和异质性因借助吸奶器喂养程度的不同而有所差异。

研究人员紧接着探究了能够影响母乳微生物多样性的其他因素,例如喂养方式、兄弟姐妹数量、性别和其他因素。间接母乳喂养---如利用吸奶器 ---与更低微生物丰度和多样性相关。其他影响因素则与α多样性没有关联。
相似的,在种和类水平的相对丰富方面,研究人员也发现母乳喂养的方式与类群的丰度相关。间接母乳喂养时,肠杆菌科和肠球菌科的丰度更高,而直接母乳喂养时 Gemellaceae菌和Vogesella菌更丰富。

直接母乳喂养的乳汁中放线菌和韦荣氏菌更加丰富,而这两者是口腔细菌。
因此,研究者想到,间接母乳喂养可能导致环境细菌更加丰富,比如来自吸奶器本身的细菌,而直接母乳喂养则可能让口腔细菌富集。此外,他们还提到,间接母乳喂养有可能富集潜在致病菌,如寡养单胞菌和假单胞菌。
研究者总结称,他们的研究结果更支持母乳中的细菌源自反向接种(婴儿口腔或吸奶器等)的理论而非源自乳腺。他们的研究结果表明,吸奶过程以及与婴儿口腔微生物的接触影响了母乳中微生物的组成。
未来,有必要开展更多相关研究,探讨母乳微生物对婴儿健康和发育的影响。
说了这么多,结论是啥?
1.母乳中有细菌,来自婴儿口腔或吸奶器等外部环境的接触;
2.直接喂比用吸奶器取出来喂更好,所以还是多点亲喂,减少瓶喂哦。