之前苹果暗搓搓的做个7个beta版的测试迭代,现在iOS 10.3终于能光明正大的跟大家见面啦!
据说这可能是历次以来最最最最最流畅和最最最最最省内存的苹果系统,到底有多Diao,帮哥哥亲自上手给你们搞一下!

Part 1
流畅操作,纵享丝滑,秒增2G存储空间
这次苹果升级采用全新的APFS文件系统取替了HFS+,APFS专门针对于闪存 / SSD 进行了优化,读写速度如闪电般迅速!
同时,占用内存更少,轻轻松松一更新,马上多出2个G!

Part 2
【设置】菜单调整,找到自己更方便
在系统设置中,Apple ID帐户信息设置和设备选项移动到了顶部,让你一眼就能看见,再也不用在设置里找半天啦!

iCloud相关设置也迁移到了Apple ID的类目下,还增加了超级直观的存储空间展示条,这回终于能看清iCloud存储都用在哪些地方啦~

Part 3
App评分弹窗巨良心,一年只能弹3回!
有些APP,每次使用都要弹出评分提示:
皇上,请给臣妾的服务一个五星好评吧!
虽然朕也很想好好的表彰你一下,但是评分就要跳转到App Store,等待评分页面加载要半天,写评分要半天,写完评分提交朕还要自己找回刚刚用的软件和界面,真是real麻烦啊!

现在好啦,更新到iOS10.3之后,APP们再也不能随便弹出评分提示了,毕竟你一年只有3次机会!
更加体贴的是,如果你要给APP评分也不需要反复跳转啦,直接在当前页面就能操作,快速提交,你好我也好!
Part 4
新增加了查找AirPods的鸡肋功能
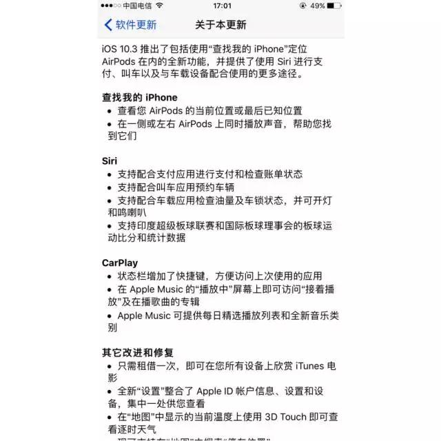
对这款既不是很美观也容易找蒙圈的剪了耳机线的苹果耳机,帮哥哥内心的是拒绝的。这次苹果可能也感觉到了这款耳机超容易丢的特质,在新系统里专门增加了【Find My AirPods】功能。

如果你已经拥有了一对AirPods,无需任何设置,直接在【查找iPhone】的设备列表里看到AirPods的定位,还可以让AirPods发出声音,协助你查找哦!
良心提示:AirPods音量虽然不大,但比较尖利,千万别戴在耳朵上测试这项功能啊!!!
Part 5
每次更新都要怒刷存在感的Siri
终于长点心了
更新系统后的Siri变得更聪明啦,可以帮你配合应用支付和查看支付宝账单,还可以让Siri给你滴滴打个车

如果你同意叫车,Siri就会马上帮你叫到一辆快车啦!
不过帮哥哥在办公室测试这项功能的时候,收获了周边很多“宛若智障”
的目光,所以,好像还不如自己默默打开滴滴叫个小巴方便呢……
除了这5大功效之外,还有下面这几撮小更新:
日历新增了删除不必要的邀请并报告为垃圾信息的功能,终于能快速举报啦
开发者也能回应对自己 App Store 上的评论,互动体验棒棒哒
3D Touch重压地图App就能查看即时天气,还有能开闭APP的动画效果啦
想具体了解的去看下升级详情就可以,帮哥哥就不一一赘述啦

拖到最后的补充提示:
这次系统更新因为会涉及手机全部数据的文件系统切换,所以耗时会平时要长好多,大家要耐心等待噢!帮哥哥6p升级了快40分钟啊,摔(#°Д°)
还有升级之前一定要保证电量在80%以上,更新过程可耗电了,我们测试6s升级,75%的电升级完只剩32%啦〒▽〒
还有一个小冷知识,iOS10.3就是10.3,可不是10.3.0喔,不是所有的版本号都要缀俩数字哒!

今天就到这里
你升级了iOS10.3后存储空间多出了几个G吖
快来在最下面的写留言处炫一下吧
么哒么哒