ESD测试标准
静电放电对电子产品会造成严重的危害,所以国际上很早就对静电放电展开了研究,并制订了对电子产品规范化的测试标准《IEC61000-4-2》,为提高电子产品的可靠性起到了重要的作用。
我国在加入世贸以来,也致力跟进步伐向世界的科技前沿国家靠拢,在国际电工委员会制订的ESD测试标准的基础上制订了国内测试标准《GB/T 17626.2》

ESD静电放电波形
ESD测试是最常见的EMC测试之一,标准中测试结果评定分成四个级别:
a)在制造商、委托方或购买方规定的限值内性能正常。</p>
b)功能或性能暂时丧失或降低,但在骚扰停止后能自行恢复,不需要操作者干预。</span>
c)功能或性能暂时丧失或降低,但需操作者干预才能恢复。</p>
d)因设备硬件或软件损坏,或数据丢失而造成不能恢复的功能丧失或性能降低。
在ESD测试过程中,最容易出现的问题是受试产品死机或重启,重启问题只要客户能接受是没有问题的,出现死机问题只要设置看门狗程序(watchdog),受试设备也可以自动重启。但是在ESD测试中经常会出现,设备芯片或芯片的I/O口被静电击穿,造成受试设备不可恢复的问题。

ESD测试等级
ESD测试整改是让很多工程师门头痛的问题,因为无法测得其电路中的静电电压,就无法知道它的冲击路径,总让人感觉无迹可循琢磨不透。其实不然,静电同样具有“电”往低处流的特性,只是静电放电时间快而短,常言道天下武学唯快不破,而我们的经验还没有适应其快而短打法。
ESD测试整改有三个基本理论:
其一是“泄”,以柔克刚,四两拨千斤。
其二是“挡”,一夫当关,万夫莫开。
其三是“箝”,三十六计,以巧取胜。

Type-c静电放电保护方案
在实际应用中“泄”最为广泛,只要在受试设备内部设置泄放路径,便可将其收服。“挡”的应用也非常受工程师们的喜爱,比如用磁隔离、光电隔离、电容隔离、滤波器等。当静电对芯片通信口、I/O口、控制口击穿时,“箝”的作用也是非常重要的。
以上提供三个ESD测试整改思路,无论什么办法,能把解决问题的,就是好办法。
电磁兼容整改小技巧:
1)差模干扰与共模干扰
1.1差模干扰: 存在于L-N线之间,电流从L进入,流过整流二极管正极,再流经负载,通过热地,到整流二极管,再回到N,在这条通路上,有高速开关的大功率器件,有反向恢复时间极短的二极管,这些器件产生的高频干扰,都会从整条回路流过,从而被接收机检测到,导致传导超标。
1.2共模干扰: 共模干扰是因为大地与设备电缆之间存在寄生电容,高频干扰噪声会通过该寄生电容,在大地与电缆之间产生共模电流,从而导致共模干扰。
下图为差模干扰引起的传导FALL数据,该测试数据前端超标,为差模干扰引起:

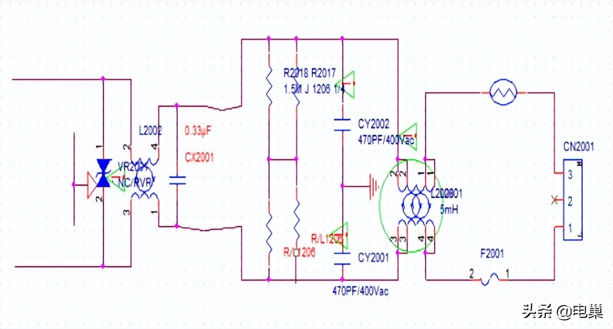
下图为开关电源EMI原理部分:

图中CX2001为安规薄膜电容(当电容被击穿或损坏时,表现为开路)其跨在L线与N线之间,当L-N之间的电流,流经负载时,会将高频杂波带到回路当中。此时X电容的作用就是在负载与X电容之间形成一条回路,使的高频分流,在该回路中消耗掉,而不会进入市电,即通过电容的短路交流电让干扰有回路不串到外部。
对差模干扰的整改对策:
1. 增大X电容容值
2. 增大共模电感感量,利用其漏感,抑制差模噪声(因为共模电感几种绕线方式,双线并绕或双线分开绕制,不管哪种绕法,由于绕制不紧密,线长等的差异,肯定会出现漏磁现象,即一边线圈产生的磁力线不能完全通过另一线圈,这使得L-N线之间有感应电动势,相当于在L-N之间串联了一个电感)
下图为共模干扰测试FALL数据:

电源线缆与大地之间的寄生电容,使得共模干扰有了回路,干扰噪声通过该电容,流向大地,在LISN-线缆-寄生电容-地之间形成共模干扰电流,从而被接收机检测到,导致传导超标(这也可以解释为什么有的主板传导测试时,不接地通过,一夹地线就超标。USB模式下不接地时,电流回路只能通过L-二极管-负载-热地-二极管-N,共模电流不能回到LISN,LISN检测到的噪声较小,而当主板的冷地与大地直接相连时,线缆与大地之间有了回路,此时若共模噪声未被前端LC滤波电路吸收的话,就会导致传导超标)
对共模干扰的整改对策:
1. 加大共模电感感量
2. 调整L-GND,N-GND上的LC滤波器,滤掉共模噪声
3. 主板尽可能接地,减小对地阻抗,从而减小线缆与大地的寄生电容。
2)产品电磁兼容骚扰源有:
1、设备开关电源的开关回路:骚扰源主频几十kHz到百余kHz,高次谐波可延伸到数十MHz。
2、设备直流电源的整流回路:工频线性电源工频整流噪声频率上限可延伸到数百kHz;开关电源高频整流噪声频率上限可延伸到数十MHz。
3、电动设备直流电机的电刷噪声:噪声频率上限可延伸到数百MHz。
4、电动设备交流电机的运行噪声:高次谐波可延伸到数十MHz。
5、变频调速电路的骚扰发射:开关调速回路骚扰源频率从几十kHz到几十MHz。
6、设备运行状态切换的开关噪声:由机械或电子开关动作产生的噪声频率上限可延伸到数百MHz。
7、智能控制设备的晶振及数字电路电磁骚扰:骚扰源主频几十kHz到几十MHz,高次谐波可延伸到数百MHz。
8、微波设备的微波泄漏:骚扰源主频数GHz。
9、电磁感应加热设备的电磁骚扰发射:骚扰源主频几十kHz,高次谐波可延伸到数十MHz。
10电视电声接收设备的高频调谐回路的本振及其谐波:骚扰源主频数十MHz到数百MHz,高次谐波可延伸到数GHz。
11、信息技术设备及各类自动控制设备的数字处理电路:骚扰源主频数十MHz到数百MHz(经内部倍频主频可达数GHz),高次谐波可延伸到十几GHz。
『本文转载自网络,版权归原作者所有,如有侵权请联系删除』