在供电系统的故障中,蓄电池搭铁端出现接触不良故障的发生率所占比例较高。故在对供电系统进行检修时,应先排除蓄电池搭铁端接触不良的可能性,这一点初学者一定要养成良好的习惯。
01
供电系统故障检修难点
供电系统中蓄电池故障检查较为容易,难度在由交流发电机组成的充电系统检查中。如果在确认蓄电池正常的情况下,车辆用不了多久,蓄电池就会亏电,则问题多是由于充电系统没有工作或工作不良引起的,这种故障十分明显,判断也不困难,初学者一定要熟练掌握这种方法。
02
普通发电机不发电故障诊断与维修技能实训指导
供电系统中故障率较高的就是发电机不发电,不能为蓄电池充电,其次就是发电量不足,两者的诊断与检修十分类似。
1. 电子调节器的搭铁类型
电子电压调节器主要有外搭铁型与内搭铁型两大类。这两类电子电压调节器之间是不能直接互换使用的,否则会造成发电机电压失调或不发电。
(1)外搭铁型 如下图(a)所示,电子电压调节器装在发电机励磁绕组与搭铁之间,发电机励磁绕组没有搭铁端,由调节器控制励磁绕组搭铁。
(2)内搭铁型 如下图(b)所示,电子电压调节器装在发电机与点火开关之间,发电机励磁绕组有一端搭铁。

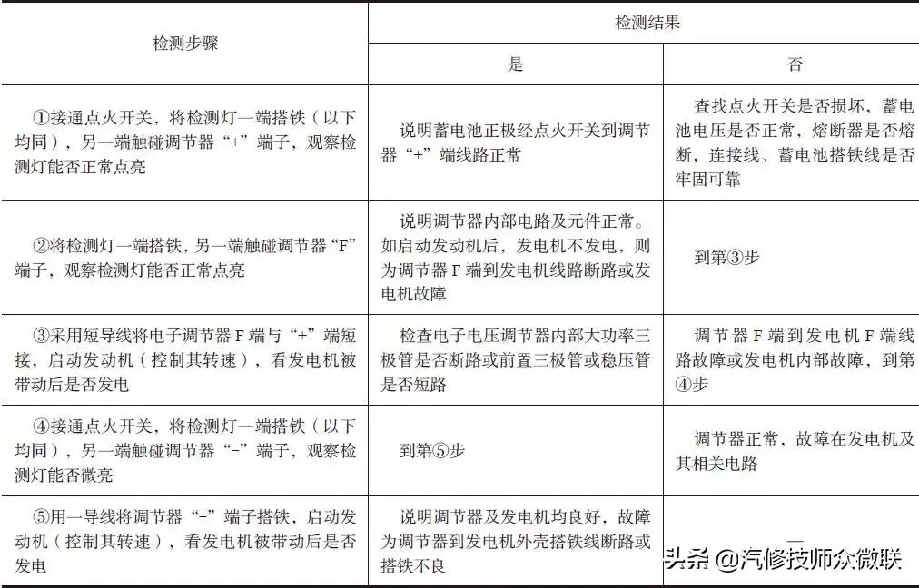
2.外搭铁型供电电路发电机不发电故障诊断与维修
采用检测灯检测该电路不发电故障的步骤如下表所示:

3.内搭铁型供电电路发电机不发电故障诊断与维修
采用检测灯检测该电路不发电故障的步骤如下表所示:

03
无刷发电机不发电故障诊断与维修技能实训指导
由于无刷硅整流发电机没有电刷和滑环,故不会因滑环和电刷磨损、烧蚀等造成励磁电流不稳或不发电等故障,因此不需要经常维修、保养,但需在汽车行驶30000km 左右时或定期将发电机拆开检修一次,以确保发电机工作正常且安全可靠。下图(a)所示为无刷硅整流发电机典型外形。

无刷硅整流发电机典型外形与驱动皮带检查
1. 充电指示灯常亮
导致无刷交流发电机充电指示灯常亮故障的原因主要有以下几个方面:无刷发电机励磁绕组搭铁或绕组间短路,中性点接线柱上的导线有断线处;充电指示继电器线圈断路,或触点氧化出现了接触不良现象;发电机系统的连接导线和接线柱损坏或不良等。具体检测方法如下:
(1)检测灯跨接在磁场接线柱F与搭铁端
检修时,可先用一只检测灯跨接在电压调节器磁场接线柱F 与搭铁端,拆下发电机磁场接线柱F 上的导线观察充电指示灯的情况。如充电指示灯熄灭,则为发电机故障,可能为其F接线柱搭铁或励磁绕组短路。如充电指示灯仍亮,则为线路故障,可能为调节器到发电机F 接线柱上的导线有搭铁现象存在。
(2)检测灯跨接在中性点接线柱与搭铁端
启动发动机,将检测灯跨接在发电机中性点接线柱与搭铁端,观察检测灯的点亮情况。如检测灯不亮,拆下发电机中性点N接线柱的导线,观察检测灯的情况:如检测灯仍不亮,则为线路故障,可能是电压调节器中性点引线到发电机接线柱有断路处;如检测灯可亮,则为电压调节器故障,应对电压调节器进行检修或重换新件。
如检测灯可亮,再用检测灯检查电压调节器中性点接线柱与搭铁端,观察检测灯情况:如检测灯不亮,则为发电机故障,可能为中性点连接线与其接线柱断路;如检测灯可亮,则为线路故障,可能为电压调节器中性点连接线到发电机接线柱之间有搭铁现象。
2.充电指示灯时亮时灭
导致无刷交流发电机充电指示灯时亮时灭故障的原因主要有以下几方面:发电机硅整流二极管的热稳定性变差,有关接线柱及插接件接触不良;线路有问题,如充电指示灯至发电机中性点接线柱上的导线接触不良,有关接插件有松动现象等。
检修时,如上图(b)所示,应先检查发电机驱动皮带有无松动(可用手在皮带中间位置向下按,若能压下10~20mm,则松紧度合适),确认无误后,拆下发电机F 接线柱上的导线,用一检测灯连接在B+与F接线柱两端,当发动机带动发电机进入中速运行的过程中,观察充电指示灯的工作情况。如充电指示灯工作正常,则检修电压调节器或电线束。如充电指示灯时亮时灭,则故障原因有以下两方面:发电机故障,可能是硅整流二极管特性变差,发电机中性点接线柱上导线接触不良等;线路故障,可能有导线接触不良、插接件松动等情况。
3.电枢B+接线柱上导线烧坏
导致无刷发电机电枢B+接线柱到起动机“电池”接线柱上的导线烧坏的原因主要有以下几方面:线路方面故障,如电线束被线卡毛刺磨破、线束安装位置不当、发电机电枢B+ 接线柱上的导线碰发动机排气歧管等;发电机本身故障,如电枢B+ 接线柱搭铁、整流二极管被击穿短路、有关部位漏电严重等。
(1)发电机方面的检查
如下图(a)所示,检修时,可拆下发电机电枢B+接线柱上的导线,在蓄电池正极与发电机B+接线柱之间连接一只检测灯,然后观察检测灯的发光情况:如检测灯微亮,则故障可能是电枢B+接线柱漏电或硅整流二极管特性变差等;如检测灯点亮,则故障可能是电枢B+接线柱搭铁或硅整流二极管被击穿短路等。

电枢B+接线柱上导线烧坏故障检测
(2)线路方面的检查
如上图(b)所示,检修时,先关断电源总开关或拆下蓄电池的正极电缆线接头,拆下发电机B+接线柱上的导线,在蓄电池正极电缆线接头与蓄电池正极接线柱之间串接一只检测灯,如检测灯点亮,则就说明线路存在故障,可能是发电机到起动机“电池”接线柱之间的导线有搭铁之处,或在起动机“电池”接线柱导线与电源、启动及点火线束某开关之间有搭铁现象。