
为进一步规范校外培训机构办学行为,切实减轻中小学生过重课外负担,依据国家、省、市相关文件精神,昆明市各县(市)区开展了校外培训机构的专项治理工作,并于2018年12月10日前公布了辖区内校外培训机构黑白名单,小编特地将名单搬运过来供各位家长参考,更多详细信息可登录各县(市)区网站查询,或电话咨询各县(市)区教育局。
“白名单”上所列机构为办学条件符合相关设置标准并取得相应证照资质,年度检审合格,近两年内未被实施行政处罚的开展文化、艺术等类别培训的机构。
“黑名单”上所列机构是指办学条件不符合相关设置标准、未取得办学许可证等相应资质、存在重大安全隐患或其他违法违规办学行为的培训机构。
五华区
五华区黑白名单公布网址:
http://www.kmwh.gov.cn/c/2018-12-10/3215017.shtml
联系电话:64108035
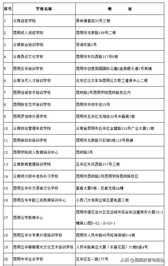
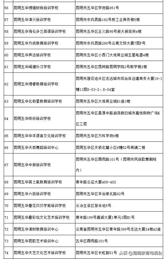
五华区第一批校外培训机构白名单







五华区第一批校外培训机构黑名单

盘龙区
盘龙区黑白名单公布网址:
http://pl.km.gov.cn/qsbmsz/qzfgbm/qjyj/tzgg/
联系电话:63165958
盘龙区培训机构白名单(第一期)








官渡区
官渡区黑白名单公布网址:
http://gd.km.gov.cn/c/2018-12-07/3209946.shtml?from=singlemessage
联系电话:68226578
官渡区第一批校外培训机构白名单




官渡区第一批校外培训机构黑名单

西山区
西山区黑白名单公布网址:
http://xs.km.gov.cn/xsqjyj/xxgk/gsgg/
联系电话:67196912
暂无公示名单,请持续关注
呈贡区
呈贡区黑白名单公布网址:
http://cg.km.gov.cn/c/2018-12-12/3218924.shtml
联系电话:67476807
呈贡区第一批校外培训机构白名单


呈贡区第一批校外培训机构黑名单

晋宁区
晋宁区黑白名单公布网址:
http://jn.km.gov.cn/c/2018-12-07/3210186.shtml
联系电话:67891389
晋宁区第一批校外培训机构白名单

晋宁区第一批校外培训机构黑名单

高新区
高新区黑白名单公布网址:
http://gxq.km.gov.cn/c/2018-12-07/3211357.shtml
联系电话:68155183
昆明高新区校外培训机构白名单


昆明高新区校外培训机构黑名单
暂未发现
经开区
经开区黑白名单公布网址:
http://www.ketdz.gov.cn/c/2018-12-07/3211718.shtml?tdsourcetag=s_pcqq_aiomsg
联系电话:68163065
昆明经济技术开发区第一批校外培训机构“白名单”

昆明经济技术开发区第一批校外培训机构“黑名单”

度假区
度假区黑白名单公布网址:
http://dianchi.km.gov.cn/c/2018-12-05/3204385.shtml
联系电话:68093846
度假区校外培训机构白名单
昆明滇池国家旅游度假区艾途教育培训学校,办学许可证号:教民353011270000791,办学地址:滇池卫城欣街坊B区25号商铺,举办人:昆明费尼教育信息咨询有限公司,校长:郗瑞萍,培训内容:英语培训。
度假区校外培训机构黑名单
暂未发现
东川区
东川区黑白名单公布网址:
https://mp.weixin.qq.com/s/hzqq_3AvRxtQzbGBpnDy4A
联系电话:62122028


安宁市
安宁市黑白名单公布网址:
https://baijiahao.baidu.com/s?id=1618834817830155191&wfr=spider&for=pc
联系电话:68696376



富民县
富民县黑白名单公布网址:
http://fm.km.gov.cn/c/2018-12-11/3217496.shtml
联系电话:68813160
富民县校外培训机构白名单
(一)富民县阳光培训学校
(二)贤师蒙学文化艺术中心
(三)淼淼托管
(四)昆明金材教育信息咨询有限公司富民分公司
(五)云南普众教育信息咨询有限公司富民分公司
(六)昆明云爱教育信息咨询有限公司富民分公司
(七)金牌教育
(八)思勤文化艺术传播有限公司
(九)欣晨托管
(十)枫蓝舞蹈艺术教育机构
富民县已停办校外培训机构
(一)金色童年培训学校
(二)非常艺术培训中心
石林县
石林县黑白名单公布网址:
http://www.shilin.gov.cn/c/2018-12-14/3225333.shtml
联系电话:67786953

宜良县
宜良县黑白名单公布网址:
http://yl.km.gov.cn/zfxxgkml/zdlyxxgk/jyxx/
宜良县联系电话:67786953
暂无名单公示,请持续关注!
嵩明县
嵩明县黑白名单公布网址:
http://www.smxedu.net/index.jsp
联系电话:67914863
暂无公示名单,请持续关注
寻甸县
寻甸县黑白名单公布网址:
http://www.xd.gov.cn/xdyw/gsgg/
联系电话:62668383
寻甸回族彝族自治县教育局2018年第一批校外培训机构白名单

寻甸回族彝族自治县教育局2018年第一批校外培训机构黑名单

禄劝县
禄劝县黑白名单公布网址:
http://lq.km.gov.cn/c/2018-12-13/3222589.shtml
联系电话:68915096
禄劝彝族苗族自治县无不良行为的校外培训机构名单(白名单)
1. 禄劝彝族苗族自治县天之韵艺术培训中心,禄劝彝族苗族自治县彝城新都民族文化街3幢12号 ;
2. 禄劝彝族苗族自治县韦恩英语培训有限公司 ,禄劝彝族苗族自治县六队小区园西路8号;
3. 禄劝彝族苗族自治县郎阅教育,禄劝彝族苗族自治县吉兴路47号;
4. 禄劝彝族苗族自治县新思维教育培训学校,禄劝彝族苗族自治县秀屏路96号;
5. 禄劝彝族苗族自治县宏恩课后辅导学校,禄劝彝族苗族自治县屏山镇南街45号 ;
6. 禄劝彝族苗族自治县优选教育,禄劝彝族苗族自治县屏山镇咪油村 ;
7. 禄劝彝族苗族自治县七彩天骄艺术教育 ,禄劝彝族苗族自治县彝城新都B3-1-21号 ;
8. 禄劝彝族苗族自治县磐石教育,禄劝彝族苗族自治县秀屏路54号;
9. 禄劝彝族苗族自治县昆明海涛琴行禄劝教学点,禄劝彝族苗族自治县屏山镇咪油村小区100号 ;
10. 禄劝彝族苗族自治县新视野学习活动中心,禄劝彝族苗族自治县秀屏社区农贸市场1-2幢;
11. 禄劝彝族苗族自治县开心教育,禄劝彝族苗族自治县秀屏路165号 ;
12. 禄劝彝族苗族自治县中诺教育西路培训学校,禄劝彝族苗族自治县掌鸠河西路北侧 ;
13. 禄劝彝族苗族自治县中诺教育南路培训学校,禄劝彝族苗族自治县彝城新都B20-2号;
14. 禄劝彝族苗族自治县源生教育培训学校,禄劝彝族苗族自治县阳光尚居B2幢S-2号;
15. 禄劝彝族苗族自治县祝博士学习吧, 禄劝彝族苗族自治县阳光尚居B区S-7号 。
禄劝彝族苗族自治县有安全隐患、无资质和存在不良行为的培训机构名单(黑名单)
1. 禄劝县秀屏书院,彝城新都9栋5—6号;
2. 云南师范大学老协补习学校禄劝校点,禄劝县永平路56号;
3. 禄劝彝族苗族自治县新华辅导,禄劝彝族苗族自治县永平路9号;
4. 禄劝彝族苗族自治县快乐辅导,禄劝彝族苗族自治县老十字街老财政局对面;
5. 禄劝彝族苗族自治县启智教育,禄劝彝族苗族自治县五交化老国税局1栋2单元301;
6. 禄劝彝族苗族自治县墨轩教育咨询有限公司,禄劝彝族苗族自治县阳光尚居2号—3号B10-S-9;
7. 禄劝彝族苗族自治县一点红辅导班,禄劝彝族苗族自治县屏山镇南街;
8. 禄劝彝族苗族自治县方圆教育咨询有限公司,禄劝彝族苗族自治县阳光尚居B区S—2商铺;
9. 禄劝彝族苗族自治县梦翼英语培训学校,禄劝彝族苗族自治县吉兴路28号阳光尚居4号门旁;
10. 禄劝彝族苗族自治县聪明树启智早教中心,禄劝彝族苗族自治县南北路中段佛山照明三楼;
11. 禄劝彝族苗族自治县舞之韵培训班,禄劝彝族苗族自治县咪油村38号;
12. 禄劝彝族苗族自治县美育教育科技有限公司,禄劝彝族苗族自治县南北路中段富凯利宾馆内二、三楼;
13. 禄劝彝族苗族自治县屏山镇艺多森书画艺术工作室,禄劝彝族苗族自治县财富中心对面;
14. 禄劝彝族苗族自治县木森琴行,禄劝彝族苗族自治县彝城新都;
15. 禄劝彝族苗族自治县屏山镇好记星信息咨询部,禄劝彝族苗族自治县秀屏中路段下侧(南面);
16. 禄劝彝族苗族自治县蒙蓄美术工作室,禄劝彝族山镇南街67号屏山小学上100米;
17. 禄劝彝族苗族自治县金材教育,禄劝彝族苗族自治县掌鸠河西路3号;
18. 禄劝彝族苗族自治县温馨午托,禄劝彝族苗族自治县屏山小学门口;
19. 禄劝彝族苗族自治县名师辅导中心,禄劝彝族苗族自治县屏山小学后门;
20. 禄劝彝族苗族自治县骄阳艺术培训中心,禄劝彝族苗族自治县禄大路誉兴驾校对面;
21. 禄劝彝族苗族自治县艺阳舞蹈学校,禄劝彝族苗族自治县公园尚居A1-19-18号;
22. 禄劝彝族苗族自治县正东英语培训学校,禄劝彝族苗族自治县屏山镇七队小区。
来源:昆明市教育局
昆明教育电视*独台**家整理
编辑:王成瑜
责任编辑:刘丹
审核:刘丹
