近日,西安交通大学第一附属医院施秉银教授团队在甲亢突眼疾病的最新研究成果以“A novel CD4+ CTL subtype characterized by chemotaxis and inflammation is involved in the pathogenesis of Graves’ orbitopathy”为题,在线发表于国际知名期刊 cellular & molecular immunology 。cellular & molecular immunology(细胞与分子免疫学)最新公布的影响因子为8.484,在JCR分区和中科院期刊分区中均处于一区。

甲亢是一种内分泌代谢科常见的自身免疫性疾病。甲亢突眼是甲亢最常见的并发症,约有半数的甲亢患者会出现突眼及眼干、复视、眼睑水肿等,严重者会导致失明。由于甲亢突眼是一种不可逆性疾病,临床治疗效果较差,使该类患者的生命和生活质量受到很大影响。本研究采用单细胞转录组测序技术来探究突眼的发病机制,以寻找新的诊断和治疗靶点。单细胞转录组测序即从单个细胞水平对基因组进行测序,把基因测序应用到单个细胞层面,对于识别细胞的类型、功能,特定细胞健康或状态的变化、变异至关重要。


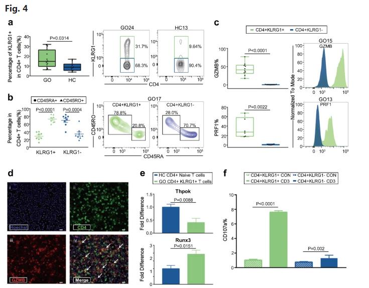
本研究将未经治疗的甲亢和未进行激素冲击治疗的甲亢突眼患者的CD4阳性T淋巴细胞分选出来,并对其进行单细胞转录组测序。通过对单细胞转录组测序数据的t-SNE算法分析发现甲亢和甲亢突眼患者的CD4阳性T淋巴细胞可分为六种细胞类型。其中,细胞类型6具有甲亢突眼特异性且广泛表达*伤杀**细胞凝集素样受体G亚家族成员1, 颗粒酶B, 穿孔素1, CX3C趋化因子受体1, 趋化因子4, 趋化因子5和干扰素等基因,这说明细胞类型6同时具有细胞毒性、炎性以及趋化性。通过T细胞受体测序,发现在甲亢突眼患者中,与初始CD4阳性T淋巴细胞相比,CD4阳性毒性T淋巴细胞的多样性显著性降低,并发生明显的寡克隆扩增。本研究还发现经甲亢突眼的自身抗原---促甲状腺激素受体的刺激后,CD4阳性毒性T淋巴细胞会明显激活,并且释放毒性分子。综上所述,CD4阳性毒性T淋巴细胞在甲亢突眼的发病过程中起到重要作用,并且具有显著克隆扩增以及促甲状腺激素受体特异性。


研究在国际上首次证实了在具有趋化性和炎性特征的CD4阳性毒性T淋巴细胞亚群在甲亢突眼的发病机制中的重要作用。施秉银教授团队应用单细胞测序技术,通过对甲亢突眼病人外周血的CD4阳性T淋巴细胞进行全面分析后发现CD4阳性毒性T淋巴细胞亚群在甲亢突眼的发病过程中起到重要作用且与激素冲击的疗效密切相关;同时,该细胞亚群具有显著克隆扩增以及促甲状腺激素受体特异性。这一成果使人类对突眼发病机制的认识又有了进一步突破性的进展。


CD4阳性毒性T淋巴细胞在甲亢突眼发病过程中重要作用的发现,为甲亢突眼的预防、治疗及预后提供了新的方向。研究由西安交通大学第一附属医院内分泌科施秉银教授团队和西安交通大学电信学部叶凯教授团队合作完成。西安交通大学第一附属医院为该论文第一作者单位。一附院内分泌科王悦博士、陈子怡博士生以及西安交通大学电信学院智能网络与网络安全教育部重点实验室王庭杰博士生为文章共同第一作者。施秉银教授为通讯作者,叶凯教授为该论文 共同通信作者 。

此次,施秉银教授和叶凯教授两个团队合作在同一课题下所取得的成果是临床医学与计算科学的完美结合,是“医工结合”与“交叉学科”科研模式优势的充分体现。这也是继2020年11月,两个团队在《临床与转化医学》上发表“Predicting the early risk of ophthalmopathy in Graves’ disease patients using TCR repertoire”之后取得的又一重要原创性成果。在后续的研究工作中,施秉银教授团队将继续聚焦CD4阳性毒性T淋巴细胞在该病发生发展过程中的具体功能,并积极研发针对该细胞亚群的靶向治疗方法,为甲亢突眼的预防及治疗提供更多的有效方法。
延伸阅读:

施秉银,*共中***党**员,西安交大一附院院长,内分泌科主任医师、教授、博士生导师。为中央保健局专家组成员、国务院特殊津贴专家、卫生部有突出贡献中青年专家、陕西省三五人才。他锐意进取,勇于担当,以推动公立医院改革,促进区域人民健康为己任,成立交大一附院雁塔区医联体,构建分级诊疗新格局,为全国医联体模式树立了典范。他是实施“两院三区四分院”布局,实现优质医疗资源辐射基层的推动者;主导建立了国内首家真正意义上的互联网医院,全面打通线上线下服务,方便患者。他是国内最早开展网上义务诊疗的“微博”医生,他坚持公益为本,创新精准扶贫,医院扶贫工作获多项殊荣。他主持多项国家、省级科研和教改项目,牵头西北慢病防控重大专项;探索研制了具有重大社会效益的甲亢疫苗。面对新冠肺炎疫情,迅速行动,周密部署,并亲自率队驰援武汉。
关注“西安交通大学招生办”头条号,获取关于国家首批985、211,一流大学A类建设高校——西安交通大学的最新精彩资讯!
素材来源:西安交通大学新闻网