
创业邦推出栏目「医线」,立足医疗健康一线,捕捉行业内最新动态,尝试洞察创投新趋势。
医线周报,为你挑选过去一周(3.28~4.3)最值得关注的「医线」新闻。
整理 | 宇哲
本周(2020.3.28-4.3)重要医疗健康事件如下:最新医保数据出炉,支出2万亿;4月1日起,河北省中医院32种药品大降价;开药店只需一张综合许可证;王石狂撒万科2亿股股票,携手清华共建公共卫生学院;格力10亿进军高端医疗器械领域;FDA推出“新冠病毒疗法加速计划”;清华等团队发现新冠病毒*制剂抑**;4月1日起,将每日公布无症状感染者情况。
Part.1
一周投融资
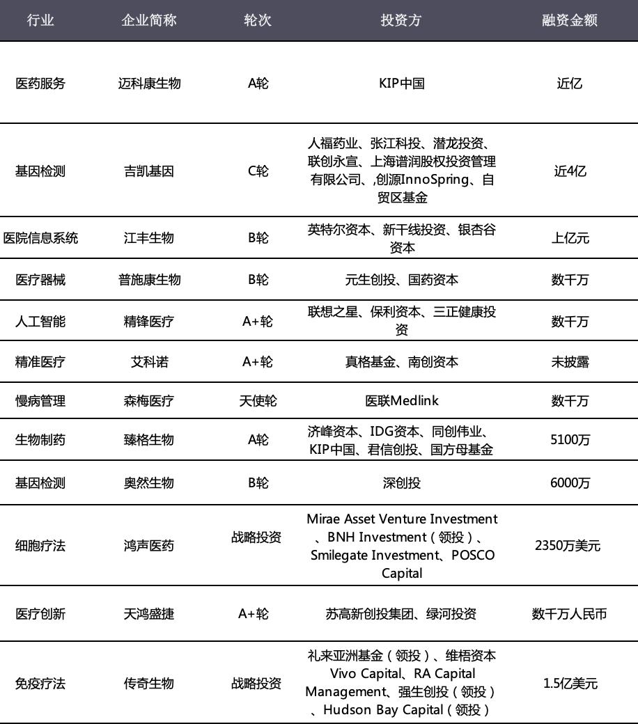
本周全球医疗健康领域融资事件共25起,其中国内12起,国外13起。
国内融资情况如下:

数据来源:创业邦创投库&IT桔子
鸿声医药是一家细胞疗法开发商,专注于在亚洲开发创新性细胞疗法,其使命是通过快速发现、开发和商业化适合亚洲患者特性的创新药物,成为亚洲首屈一指的细胞治疗公司。
天鸿盛捷是一个静脉治疗领域一站式综合产品平台,是国内首家拥有自主知识产权的医疗创新型高新技术企业。
奥然生物igenesis是一家专注于分子诊断技术的高科技企业,目前已研发了一系列适用于微生物检测、个性化用药基因检测、癌症检测、法医物证、食品安全等领域的全自动化生物检测仪、试剂及试剂智能盒。
MaxHealth迈科康是一家致力于新型疫苗的研究开发和产业化的生物医药高新技术企业,主要从事新型流感疫苗、新型狂犬病疫苗、新型轮状病毒疫苗和新型老年带状疱疹疫苗等产品的研发、生产、推广和销售。
江丰生物是一家数字病理系统研发制造商,主要产品为数字病理综合诊断系统,可应用于医疗机构、教育机构以及生物制药等科研机构,同时还提供CT、核磁共振、超声波等医疗图像处理系统等产品。
吉凯基因是一家疾病关键基因研究服务综合供应商,致力于打造肿瘤转化医学的产业化通道和国内领先的基因诊疗研发平台,目前已切入以嵌合抗原受体修饰的T细胞疗法(简称“CAR-T”)为主的肿瘤免疫治疗领域和以肿瘤早期诊断及用药指导为主的基因检测领域。
精锋医疗是一家专注于新一代智能手术系统的研究开发及推广的公司,期望推进未来手术的发展,目前与国内外一流的医院及外科大夫开展了紧密合作,共同探讨推进未来手术的发展。
普施康生物是一家立足于体外诊断(IVD)的高新技术企业,公司利用国际领先的微流控盘式芯片平台技术,结合独创的微量全血分离功能,研发适用国情的凝血、免疫、生化、分子诊断试剂盒及新型配套检测系统。
传奇生物是一家肿瘤细胞免疫疗法研发商,研发了CD38和BCMA靶点治疗多发性骨髓瘤的CAR-T疗法,利用自身免疫细胞,经体外基因改造后重新注射回病人体内,并利用这种强化过的免疫细胞精准靶向,杀死肿瘤细胞,主要用于治疗血癌和淋巴癌。
艾科诺是一家分子诊断技术研发商,专注于体外诊断领域,主要开发用于传染病、癌症等重症疾病诊断的仪器平台和检测试剂。
森梅医疗是一家专注于慢性病临床病情管理解决方案的科技公司。公司以改善患者生存质量为使命,以尊 重科学、尊重伦理为价值观。
臻格生物是一家大分子生物药研发商,核心业务为大分子生物药研发、CDMO服务(包括细胞株开发、工艺开发及工程放大、中试生产、药物IND及BLA申报、工艺表征和验证等)、项目转让、哺乳动物细胞培养基开发及生产等。
国外融资情况如下:

数据来源:创业邦创投库&IT桔子
Part.2
一周政策动向
关键词: 医保、药品、诊疗
重磅!第二批国家集采品种,医保新规定公布
3月30日晚,江西省医保局发布《关于江西省落实第二批国家组织药品集中采购和使用试点医保支付标准的公示》。
公示中,江西省发布了第二批国家集采在江西的中选品种与非中选品种的支付标准。 公示共涉及193个产品,其中中选产品48个,未中选产品145个。 就国家集采品种的医保支付标准问题,江西省医保局去年12月3日曾发布配套通知。通知规定:对同一通用名下的原研药、参比制剂、通过一致性评价的仿制药,以集中采购中选价作为该通用名药品的医保支付标准,支付比例不变。 患者使用价格高于医保支付标准的药品,超出医保支付标准的部分由患者自付,医保支付标准以内部分由患者和医保按比例分担。(赛柏蓝)
最新医保数据出炉!支出2万亿
国家医保局发布了《2019年医疗保障事业发展统计快报》。据快报数据披露,在2019年,全口径基本医疗保险参保人数135436万人,参保覆盖面稳定在95%以上;全年基本医疗保险基金总收入、总支出分别为23334.87 亿元、19945.73亿元,年末累计结存26912.11亿元。
在药品采购上,截至2019年底,全国31个省(区、市)通过省级药品集中采购平台网采订单总金额初步统计为9913亿元。在医保支付方式上,全国97.5%的统筹区实行了医保付费总额控制,86.3%的统筹区开展了按病种付费。30个城市纳入了国家CHS-DRG付费试点范围。60%以上的统筹区开展对长期、慢性病住院医疗服务按床日付费,并探索对基层医疗服务按人头付费与慢性病管理相结合。(动脉网)
药监局发文 布署新一*大轮**检查
3月31日,国家药监局药品监管司召开了2020年药品上市后监管工作重点任务部署视频会议。山西、辽宁、宁夏制定了2020年度监督检查计划。近期或将有更多的省份,也要出台相应的整治方案,一场全国性的中药饮片专项整治,即将全面开展。
其中,重点检查品种包括:1、诊疗方案推荐用药品;2、疫苗、血液制品;3、多组分生化药注射剂、中药注射剂、国家集中采购中选药品等各界关注的药品;4、特殊药品,加大对芬太尼类药品等重点品种。(蒲公英)
4月1日起,河北省中医院32种药品大降价
4月1日零时起,河北省中医院正式执行第二批国家组织药品集中采购中选药品新价格,32种“团购”药品将大幅降价,这些药品涵盖了高血压、糖尿病、肿瘤等治疗用药,很多药品均为百姓常用药。
此次药品集中采购中选药品共32个品种,覆盖高血压、糖尿病等重大慢用性用药,以及价格比较昂贵的抗肿瘤用药,平均降价幅度72.81%,医保报销后个人负担将大幅降低。(健康界)
卫健委发布诊疗方案 这些药被推荐:血必净、安宫牛黄丸…
4月1日,国家卫健委医政医管局发布《关于印发新型冠状病毒肺炎重型、危重型病例诊疗方案(试行第二版)的通知》(以下简称《通知》)。
《通知》表示,全国新型冠状病毒肺炎医疗救治专家组在总结疾病特点和临床诊疗经验基础上,对新型冠状病毒肺炎重型、危重型病例诊疗方案进行了修订,增加了中医治疗内容,形成了《新型冠状病毒肺炎重型、危重型病例诊疗方案(试行第二版)》,列出了适用于重症和危重症的处方,包括血必净、安宫牛黄丸等。(赛柏蓝)
4月起医疗物资出口需国内注册证 六类防护产品注册证名单公布
近期,商务部、海关总署、国家药监局联合发文:自4月1日起,出口新型冠状病毒检测试剂、医用口罩、医用防护服、呼吸机、红外体温计的企业须首先取得我国医疗器械产品注册证书,并同时符合进口国(地区)的质量标准要求后才准许出口。
这其中,西班牙卫生部在中国购买的易瑞生物快速检测试剂盒“质量不合格”事件成为了各部委联合发文的导火索。在这之前,国外并未明确要求企业需要提供国内注册批文。这便有了NMPA“史上最严”出口管控规定的出台。同时,NMPA还发布了新冠病毒检测试剂盒、呼吸机、防护服、医用防护口罩、医用外科口罩和一次性医用口罩6类出口管控物资获得国内认证的具体名单。(动脉网)
开药店只需一张综合许可证
一家药店只用一张综合许可证,药品经营许可证、器械经营许可证、食品经营许可证、GSP证等都不用了。
近日,山东省市场局在其工作会上明确,今年要探索“一业一证”改革试点,指导各市行政审批部门归集许可事项,发放一张综合许可证。截至目前,上海、苏州、青岛等多地都给零售药店核发了药店业态《行业综合许可证》。
对零售药店来说,这样的改革将是极大的利好。如零售药店按照“一业一证”的方式去审批,审批时间上就会大大的缩减。以上海市为例,其为国内首个给零售药店核发《行业综合许可证》的,对比其过去的审批方式来看,审批时限缩短90%,办理时限压缩至15个工作日。(药店经理人)
人民日报:让全民医保更好保障病有所医
近日,*共中**中央、国务院印发《关于深化医疗保障制度改革的意见》。《意见》部署的医保总体改革路线图,可以用“1+4+2”来说明。“1”是改革目标,力争到2030年,全面建成以基本医疗保险为主体,医疗救助为托底,补充医疗保险、商业健康保险、慈善捐赠、医疗互助共同发展的多层次医疗保障制度体系。“4”和“2”犹如医保的“四梁两柱”,即健全待遇保障、筹资运行、医保支付、基金监管4个机制,完善医药服务供给和医疗保障服务2个支撑。(人民日报)
Part.3
大公司&大事件
王石狂撒万科2亿股股票,携手清华共建公共卫生学院
4月2日,万科企业股资产管理中心(以下简称“万科企业股中心”)与清华大学教育基金会签署捐赠协议,代表万科人全体,将企业股中心的全部资产2亿股万科股票一次性捐赠给清华教育基金会,用于设立“清华大学万科公共卫生与健康学科发展专项基金”,万科将与清华大学一道,共建清华大学万科公共卫生与健康学院,世界卫生组织原总干事陈冯富珍将出任首任院长,万科创始人、董事会名誉主席王石出任学院理事会名誉理事长。
此次捐赠的2亿股万科股票当前市值约53亿元人民币,是目前国内对高校基金会的最大金额的单笔捐赠,更具意义的是,此次并非企业捐款,捐出的并非万科上市公司资产,而是员工集体捐赠。万科不会就此捐赠行为谋求任何商业利益或经济回报。(健康界)
格力10亿进军高端医疗器械领域
日前,格力电器董事长兼总裁董明珠表示,格力电器将投资10亿元在医疗器械领域,研发生产高端医疗设备,至于所指的高端医疗设备具体指什么,其并没有明确说明。(首宏医贸)
最受关注十大国产品种业绩出炉!新50亿级“仿制药”诞生
随着近期各大上市医药公司披露年报,一些受关注产品的销售额也随之出炉。随着中国医药产业改革升级,有些创新药已经开始给企业带来丰厚的收入,也有一类新药被纳入重点监控名单后增长乏力,还有些经典“仿制药”在今年晋升50亿级大品种,即将逼近60亿元的销售规模。
东阳光药公布的2019年业绩报告中,其全年营业收入为62.24亿元,同比去年增长147.92%;归属股东净利润达到20.95亿元,同比增长122.36%。财报显示,可威在2019年取得59.32亿人民币。而2018年,可威才刚刚突破20亿销售额。(E药经理人)
平安好医生打通湖北省医保支付
3月31日,平安好医生宣布,旗下互联网医院已打通湖北省医保在线支付,为用户提供“不出门、云刷卡”的一站式就医购药的服务。
为了满足新冠疫情下的就医需求,湖北省医保局采取“互联网+”的模式,火速上线“互联网医疗保障服务平台”。这是全国第一个开通互联网医疗医保在线支付的省级医保平台,标志着“互联网+”医疗服务费用纳入医保支付迈入了新的阶段。(新浪医药)
中国口罩标准美国不承认 一批口罩禁止出口
3月28日,美国FDA更新了Non-NIOSH批准口罩的紧急使用许可EUA,满足指定性能标准的可接受的口罩标准有六个国家和地区。
在这份文件中,明确提到:其他国家提供的呼吸器产品,使用与NIOSH相似的一些方法对这些产品进行了评估。根据美国FDA已发布指导意见,中国的KN95口罩不再获准在美国使用。该指南将中国排除在Non-NIOSH的国家名单之外。包括KN95、KP100、KN100和KP95中国制造的口罩都将不在EUA名单之列。
从盈利2亿到首亏12亿!吉药控股坑哭近2万股东
日前,吉药控股的控股孙公司克胜药业因严重违规被收回滴眼剂GMP证书,这将造成滴眼剂停产。在此之前,吉药控股披露了2019年业绩快报,净利润首亏12.33亿元,这是继商誉减值后,又传来的“爆雷”声。资料显示,吉药控股拥有近2万股东。值得一提的是,2019年吉药控股曾宣布收购修正药业集团100%股权。此后,因“不具备实施条件,继续推进本次重大资产重组事项面临较大不确定因素”而终止。而“乌龙”事件造成了股价的大幅波动,吉药控股董事长、董秘、财务总监均被罚。(新浪医药)
Part.4
新产品&新技术
清华等团队发现新冠病毒*制剂抑**
3月31日,清华大学结构生物学高精尖创新中心、杜克-新加坡国立大学医学院、中国疾控中心、中科院动物研究所、美国杜克大学的研究团队联合在论文预印本网站BioRxiv在线发表了一项最新研究,研究团队最终发现宿主蛋白MTHFD1的*制剂抑**carolacton可有效抑制新冠病毒复制。
研究团队进一步发现,RNA病毒包括腮腺炎病毒、马六甲病毒、寨卡病毒等都对MTHFD1的缺失非常敏感,而MTHFD1的*制剂抑**carolacton对于上述病毒的复制有非常强的抑制作用。这个现象在蝙蝠和人类细胞都很显著。(健康界)
三四线治疗肾细胞癌!AVEO靶向抗癌药tivozanib在美国申请上市
AVEO Oncology近日宣布,已向美国食品和药物管理局(FDA)提交了靶向抗癌药Fotivda(tivozanib)的新药申请(NDA),这是一种血管内皮生长因子受体酪氨酸激酶*制剂抑**(VEGFR-TKI),用于治疗复发或难治性肾细胞癌(RCC)。(生物谷)
LFB创新疗法Sevenfact获批上市 治疗血友病患者出血事件
4月2日,美国FDA批准由法国公司LFB Biotechnology开发的Sevenfact上市,用于治疗和控制成人及12岁以上青少年A型或B型血友病患者的出血事件。这些患者体内含有凝血因子VIII或IX抑制因子(中和抗体)。Sevenfact是一种人类凝血因子VIIa类似物。它生产方式非常独特,是从通过基因工程改造的兔子的乳液中获得。(药明康德)
FDA推出“新冠病毒疗法加速计划”
为了加快应对新冠病毒病(COVID-19)疫情的发展,美国FDA日前宣布,为COVID-19潜在疗法制定了一项加速批准计划(Coronavirus Treatment Acceleration Program,CTAP)。该计划将利用一切可用的资源,尽可能快速地把新疗法带给广大患者,并同时评估其有效性。此外,FDA还将继续支持正在进行的临床试验,以便获得有关药物安全性和有效性的新证据。(药明康德)
默沙东Keytruda前列腺癌临床试验在华获批
31日,默沙东帕博利珠单抗注射液在中国获批一项临床试验,用于治疗前列腺肿瘤。默沙东已经启动3项针对Keytruda治疗前列腺癌的关键性III期临床研究,包括Keytruda联合泼尼松、奥拉帕利和恩扎卢胺。目前,这3种组合疗法在I/IIb期临床研究中均有积极疗效。(医药魔方)
连花清瘟胶囊大卖 又在泰国获批!以岭药业一季度利润预增60%
3月30日,以岭药业发布公告称其连花清瘟胶囊在泰国获批。公告显示,除泰国外,连花清瘟胶囊已在中国香港和澳门以及巴西、印度尼西亚、加拿大、莫桑比克、罗马尼亚分别以“中成药”、“药品”、“植物药”、 “天然健康产品”、“食品补充剂”等身份注册获得上市许可。以岭药业在2020Q1业绩预告中表示,第一季度业绩预计比上年同期增长50%~60%,主要原因在于连花清瘟产品的大幅增长。(医药魔方)
FDA紧急授权 鱼跃无创呼吸机获EUA许可
目前,中国多家呼吸机厂商已向FDA递交申请,其中,中国最大的无创呼吸机厂商之一鱼跃医疗,已获EAU紧急使用授权。此前,鱼跃医疗无创呼吸机产品已拥有CE认证,符合出口标准,自3月10日以来,就收到了暴增的海外需求。截至目前,鱼跃已向全球50余个国家供应了医疗设备与物资,其中呼吸机已发出5000台,陆续抵达意大利、西班牙、俄罗斯等国,还有上万台正有序生产。(新浪医药)
Part.5
言论&数据
世卫组织:未来几天全球确诊病例将超过100万
世卫组织总干事谭德塞在4月1日的新冠肺炎疫情通报会上表示,未来几天,全球新冠肺炎确诊病例将超过100万,死亡病例将超过5万。
世卫组织表示,新冠肺炎是人类面临的第一个冠状病毒大流行,人们对于病毒所知有限,世卫组织致力于向世界所有国家提供建立在事实基础上的防控指南。比如,世卫组织此前推荐了洗手、保持距离等方法,但也意识到对缺少清洁用水、居住条件差的人来说,这两种方法可能会造成现实困难。为此,世卫组织建议有关国家在公共建筑入口处、公交车站、火车站等地设立洗手站。(人民日报)
新冠治疗费用人均1.7万元 美国是中国8.5倍
3月29日,根据中央纪委国家监委官网消息,国家医保局医药服务管理司司长熊先军公布治疗新冠肺炎患者的相关费用。熊先军表示,截至3月15日,全国确诊患者结算人数为44189人,涉及总费用75248万元,人均费用1.7万元,其中医保支付比例约为65%(剩余部分由财政进行补助)。
国内新冠肺炎人均治疗费用1.7万元,国外相关治疗费用也公开。近日,美国卫生政策分析组织KFF发布一项研究显示,对于有重大并发症和合并症的新冠肺炎住院,平均总费用为20,292美元,折合人民币约14.4万元,是我国人均费用的8.5倍。(赛柏蓝器械)
国家卫生健康委:每日公布无症状感染者情况
国家卫生健康委疾控局局长常继乐介绍,对无症状感染者案例,要求24小时内完成个案调查和密切接触者登记通过系统上报。严格隔离管理,集中隔离14天后两次核酸检测阴性解除隔离,如阳性要继续隔离和观察。无症状感染者密切接触者也要隔离14天。4月1日起,每日疫情公报将公布无症状感染者情况。(健康界)
钟南山:担心一些国家控制不了疫情,会给全世界带来灾难
4月2日,中国工程院院士钟南山在新冠疫情防控国际分享会上表示,从中国的经历来看,对疫情重点地区封城、人们保持社交距离、戴口罩肯定是最好的防止疫情进一步扩散的做法。
“我现在担心,疫情在一些国家扩散很快。过多的病人会给医疗系统带来巨大的负担,没有床位、没有医疗设施、没有专业人士,这会造成恶性循环。如果一些国家控制不了疫情,会给全世界带来灾难,没有哪个国家能够置身事外。”(中国新闻网)