
蛛网膜下腔出血(SAH)是指脑底部或脑表面血管破裂后,血液流入蛛网膜下腔引起相应临床症状的一种卒中,占所有卒中的5%~10%。颅内动脉瘤是SAH最常见的病因(85%),其他病因包括非动脉瘤性中脑周围出血、脑动静脉畸形、脑底异常血管网病、硬脑膜动静脉瘘、夹层动脉瘤、血管炎、颅内静脉系统血栓形成、结缔组织病、颅内肿瘤、血液病、凝血障碍性疾病及抗凝治疗并发症等,部分患者原因不明。
临床表现
一般症状
SAH临床表现差异较大,轻者可没有明显临床症状和体征,重者可突然昏迷甚至死亡。以中青年发病居多,起病突然(数秒或数分钟内发生),多数患者发病前有明显诱因(剧烈运动、过度疲劳、用力排便、情绪激动等)。一般症状主要包括头痛、脑膜刺激征、眼部症状、精神症状、其他症状。
1.头痛
动脉瘤性SAH的典型表现是突发异常剧烈的全头痛,患者常将头痛描述为“一生中经历的最严重的头痛”,头痛不能缓解或呈进行性加重。
2.脑膜刺激征
患者出现颈强直、Kerning征和Brudzinsk征等脑膜刺激征,以颈强直最多见,而老年、衰弱患者或小量出血者,可无明显脑膜刺激征。脑膜刺激征常于发病后数小时出现,3~4周后消失。
3.眼部症状
20%患者眼底可见玻璃体下片状出血,发病1 h内即可出现,是急性颅内压增高和眼静脉回流受阻所致,对诊断具有提示意义。此外,眼球活动障碍也可提示动脉瘤所在的位置。
4.精神症状
约25%的患者可出现精神症状,如谵妄和幻觉等,常于起病后2~3周内自行消失。
5.其他症状
部分患者可出现脑心综合征、消化道出血、急性肺水肿和局限性神经功能缺损症状等。
动脉瘤的定位症状
1.颈内动脉海绵窦段动脉瘤
患者有前额和眼部疼痛、血管杂音、突眼及Ⅲ、Ⅳ、Ⅵ、Ⅴ1和脑神经损害所致的眼动障碍,其破裂可引起颈内动脉海绵窦瘘。
2.颈内动脉-后交通动脉瘤
患者出现动眼神经受压的表现,常提示后交通动脉瘤。
3.大脑中动脉瘤
患者出现偏瘫、失语和抽搐等症状,多提示动脉瘤位于大脑中动脉的第一分支处。
4.大脑前动脉-前交通动脉瘤
患者出现精神症状、单侧或双侧下肢瘫痪和意识障碍等症状,提示动脉瘤位于大脑前动脉或前交通动脉。
5.大脑后动脉瘤
患者出现同向偏盲、Weber综合征和第Ⅲ脑神经麻痹的表现。
6.椎-基底动脉瘤
患者可出现枕部和面部疼痛、面肌痉挛、面瘫及脑干受压等症状。
血管畸形的定位症状
动静脉畸形患者男性发生率为女性的2倍,多在10~40岁发病,常见的症状包括痫性发作、轻偏瘫、失语或视野缺损等,具有定位意义。
常见并发症
1.再出血
再出血是SAH主要的急性并发症,指病情稳定后再次发生剧烈头痛、呕吐、痫样发作、昏迷甚至去脑强直发作,颈强直、Kerning征加重,复查脑脊液为鲜红色。20%的动脉瘤患者病后10~14 d可发生再出血,使死亡率约增加一倍,动静脉畸形急性期再出血较少见。
2.脑血管痉挛
发生于蛛网膜下腔中血凝块环绕的血管,痉挛严重程度与出血量相关,可导致约1/3以上病例脑实质缺血。临床症状取决于发生痉挛的血管,常表现为波动性的轻偏瘫或失语,有时症状还受侧支循环和脑灌注压的影响,对载动脉无定位价值,是死亡和致残的重要原因。发病后3~5 d开始发生,5~14 d为迟发性血管痉挛高峰期,2~4周逐渐消失。
3.急性或亚急性脑积水
起病1周内15%~20%的患者发生急性脑积水,由于血液进入脑室系统和蛛网膜下腔形成血凝块阻碍脑脊液循环通路所致。轻者出现嗜睡、思维缓慢、短时记忆受损、上视受限、展神经麻痹、下肢腱反射亢进等体征,严重者可造成颅内高压,甚至脑疝。亚急性脑积水发生于起病数周后,表现为隐匿出现的痴呆、步态异常和尿*禁失**。
4.其他
5%~10%的患者发生癫痫发作,不少患者发生低钠血症。
诊断

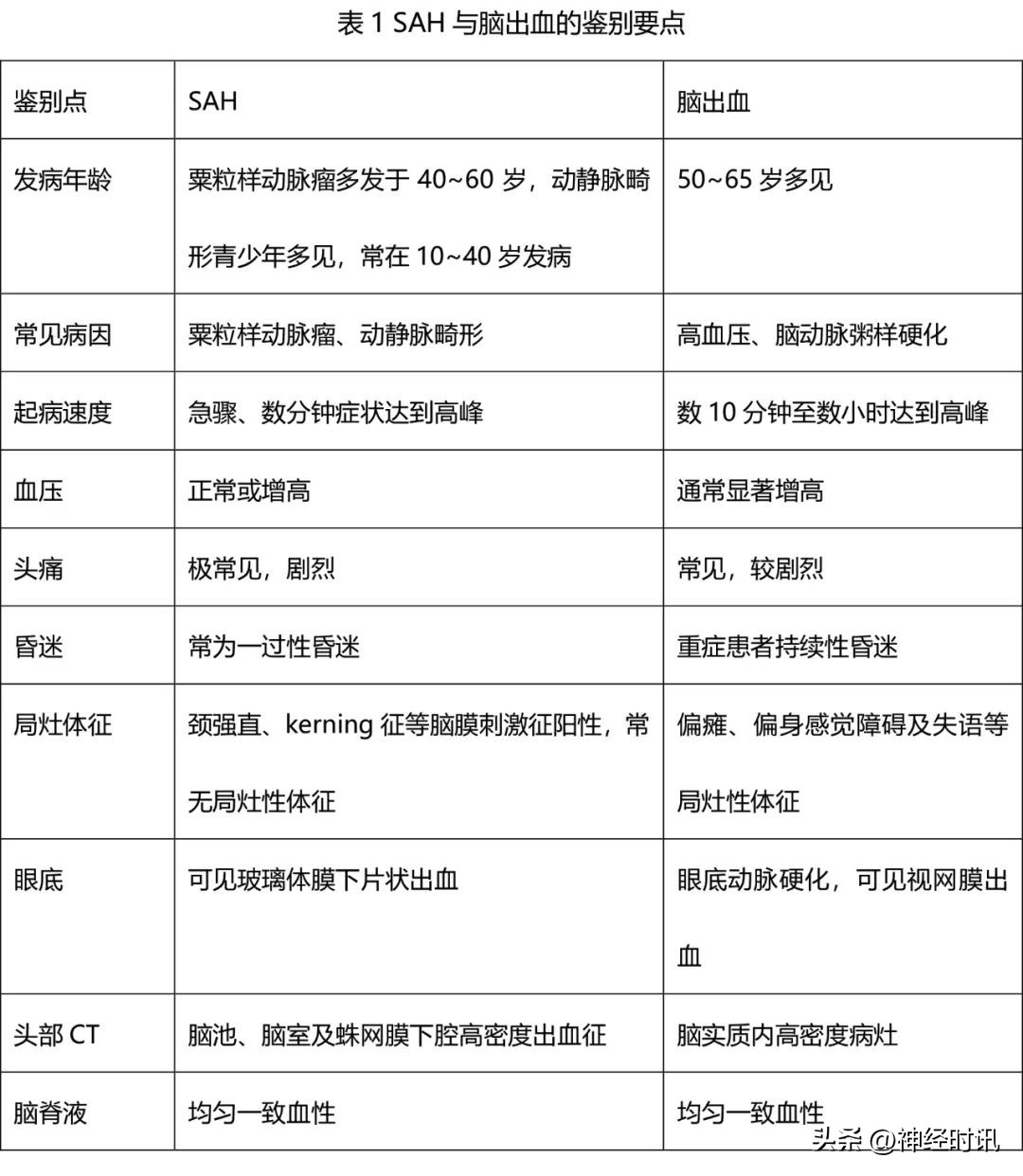
鉴别诊断


治疗
一般处理
1.保持生命体征稳定;
2.降低高颅压;
3.避免用力和情绪波动,保持大便通畅;
4.其他对症支持治疗。
预防再出血
1.绝对卧床休息4~6周。
2.调控血压,防止血压过高导致再出血,同时注意维持脑灌注压。
3.抗纤溶药物,SAH不同于脑内出血,出血部位没有脑组织的压迫止血作用,可适当应用止血药物。抗纤溶药物虽然可以减少再出血,但增加了SAH患者缺血性卒中的发生率。如果患者的血管痉挛风险低和(或)推迟手术能产生有利影响,也可以考虑用抗纤溶药预防再出血。
4.夹闭或血管内治疗是预防SAH再出血最有效的治疗方法。与动脉瘤完全闭塞相比较,行动脉瘤包裹术、夹闭不全及不完全栓塞动脉瘤,再出血风险较高。因此,应尽可能完全闭塞动脉瘤。
脑血管痉挛防治
口服尼莫地平能有效减少SAH引发的不良结局。推荐早期使用口服或静脉泵入尼莫地平改善患者预后。其他钙拮抗剂的疗效仍不确定。应在破裂动脉瘤的早期管理阶段即开始防治脑血管痉挛,维持正常循环血容量,避免低血容量。在出现迟发性脑缺血时,推荐升高血压治疗。不建议容量扩张和球囊血管成形术来预防脑血管痉挛的发生。症状性脑血管痉挛的可行治疗方法是脑血管成形术和(或)选择性动脉内血管扩张器治疗,尤其是在升高血压治疗后还没有快速见到效果时,可视临床具体情况而定。
脑积水处理
SAH急性期合并症状性脑积水应进行脑脊液分流术治疗。对SAH后合并慢性症状性脑积水患者,推荐进行永久的脑脊液分流术。
癫痫的防治
可在SAH出血后的早期,对患者预防性应用抗惊厥药。不推荐对患者长期使用抗惊厥药,但若患者有以下危险因素,如癫痫发作史、脑实质血肿、脑梗死或大脑中动脉动脉瘤,可考虑使用。
低钠血症及低血容量的处理
某些患者可能需要联合应用中心静脉压、肺动脉楔压、液体平衡和体重等指标来监测血容量变化。应避免给予大剂量低张液体和过度使用利尿药。可用等张液来纠正低血容量,使用醋酸氟氢可的松和高张盐水来纠正低钠血症。
放脑脊液疗法
每次释放脑脊液10~20 ml,每周2次,可以促进血液吸收和缓解头痛,也可能减少脑血管痉挛和脑积水发生。但应警惕脑疝、颅内感染和再出血的危险。
预防
1.控制危险因素;
2.筛查和处理高危人群尚未破裂的动脉瘤。
参考文献:
[1].中国蛛网膜下腔出血诊治指南2019[J].中华神经科杂志,2019(12):1006-1007-1008-1009-1010-1011-1012-1013-1014-1015-1016-1017-1018-1019-1020-1021.
[2]董漪,郭珍妮,李琦,倪伟,谷鸿秋,顾宇翔,董强.中国脑血管病临床管理指南(节选版)——蛛网膜下腔出血临床管理[J].中国卒中杂志,2019,14(08):814-818.