文/易论招财圈
这个周末最大的消息恐怕还是得落在瑞华所,至于理由,我想除了原有的29家IPO项目停掉意外,A股市场还有小几百家上市公司是由瑞华所审计的,这就尴尬得一匹了,从这两天的消息上看,嘉澳环保、百利科技都有项目被迫停止,可能有不了解瑞华所的,这么说吧,前段时间暴雷的康得新,就是瑞华会计师事务所审计的,今天我还看到了一则相关消息。

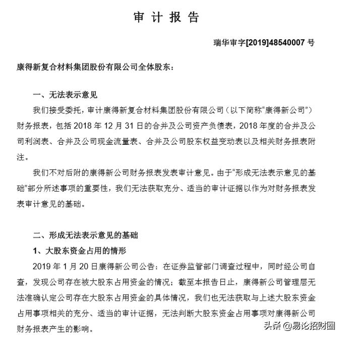
对康得新2015年-2017年的财务报表发表了相应的审计意见;对2018年的财务报表出具了无法表示意见的审计报告,这是瑞华给出的相关审计意见,于是我专门去找了一下瑞华在2019.4.30日出具的关于康得新的审计报告,的确是无法表示意见……
还有一家上市公司暴雷了,叫做辅仁药业,这家公司已然被证监会立案调查,巧的是,辅仁药业的审计依旧是瑞华,于是我同样去找了一下这家公司2018年年报的审计报告。
这家公司暴雷的理由比康得新要更有意思,康得新好歹是因为十几个亿的债券无法履约导致暴雷,而辅仁药业则是6000万的分红无法给出,我查了一下,一季度辅仁药业账上资金还有18亿左右,到底是为什么无法支付6000万的分红,我并没有详细研究过这家公司,所以就不去过多猜想了,看一看当时的审计报告吧。

辅仁的审计报告跟康德新的审计报告是不一样的,一个是无法出具意见,另一个,从审计报告上的确是说明了2018年并没有什么问题的情况,至于到底是怎么个情况,只有辅仁跟瑞华自己清楚了。
话又说回来了,前两天看到有人说A股暴雷的理由找到了,可事实上,具体如何,还得看官方的报告了,我们没必要花太多时间在猜测上……
新闻联播提到了人民日报的评论,说“释放善意,相向而行”,看到这几个字,我们第一时间想到的恐怕就是这两天的相关协议问题了,既然释放善意了,那么好歹是有了更大的可能,仅从消息的角度讲,这的确是好的,至于市场参与者是不是给面子,还真不太好说,明天早盘股市必然会第一时间反应相关的消息,拭目以待吧。
我当然是期待着一切向好了,这对市场信心的恢复还是有着促进的作用,顺带提一下,跟瑞华审计有关的上市公司,可以提前的看看自己是不是有,这样的消息对于股价短期还是有一定影响的。

最后说两句暴风集团,这家公司也暴雷了,理由是实控人冯鑫被公安机关采取强制措施,目前还没看到新的说法出来,公司股价明天必然不好受,事实上我想说的是这家公司当年乘着牛市的春风一路高走。
可事实上你我都清楚,用暴风影音的人有几个?至少我个人是从未用过的,换言之,这样的公司本就是站在风口上的猪,飞起来是正常的,但掉下去也是必然,或者说你告诉我这公司的核心竞争力在哪里?
公司名字还是起的挺好,这回真就站在暴风口了吧……
一家之言,仅仅通过数据进行客观判断,不作为看空或者看多标的的标准,也不作为投资依据。