

抑郁症是一种常见的精神健康障碍,病因复杂,具有发病率高、复发率高的特点[1-2]。主要临床特征为食物摄入量减少、情绪低落、快感缺乏症、活动减少、易怒等症状。在严重的情况下,可能有自杀倾向,是导致残疾的主要原因。有研究报告估计,1/6的人会在其一生中患上抑郁症,造成了严重的经济压力和社会负担[3]。目前临床治疗抑郁症的药物主要有选择性5-羟色胺再摄取*制剂抑**、5-羟色胺和去甲肾上腺素再摄取*制剂抑**、三环抗抑郁药和单胺氧化酶*制剂抑** [4]。然而,这些传统抗抑郁药物作用机制单一,会导致一定的不良反应和耐药性[5]。因此开发出更安全有效的抗抑郁药物非常重要。
中草药具有成分复杂、多靶点的特点,因此可能会开发出更安全有效的抗抑郁药物[6]。黄芪甲苷是黄芪的皂苷类活性化合物[7],具有抗氧化、抗炎和抗凋亡等作用,可用于预防和治疗心脑血管缺血性疾病[8-9]和神经退行性疾病[10],如阿尔茨海默病。此外,有报道称黄芪甲苷可以改善小鼠神经炎症诱导的抑郁样行为[11];通过抑制神经元凋亡改善小鼠抑郁样症状[12]以及可以改善束缚应激结合慢性不可预知温和应激抑郁症大鼠糖脂代谢异常、炎症反应及氧化应激[13]。然而目前黄芪甲苷抗抑郁的作用机制并不是很明确,且其抗抑郁作用机制可能十分复杂,有待进一步探索。网络药理学以系统生物学、生物信息学、网络科学等学科为基础,从系统层次和生物网络的整体角度出发,解析药物与治疗对象之间的分子关联,揭示药物的系统*药性**理机制[14]。
1 抑郁症相关靶点筛选结果
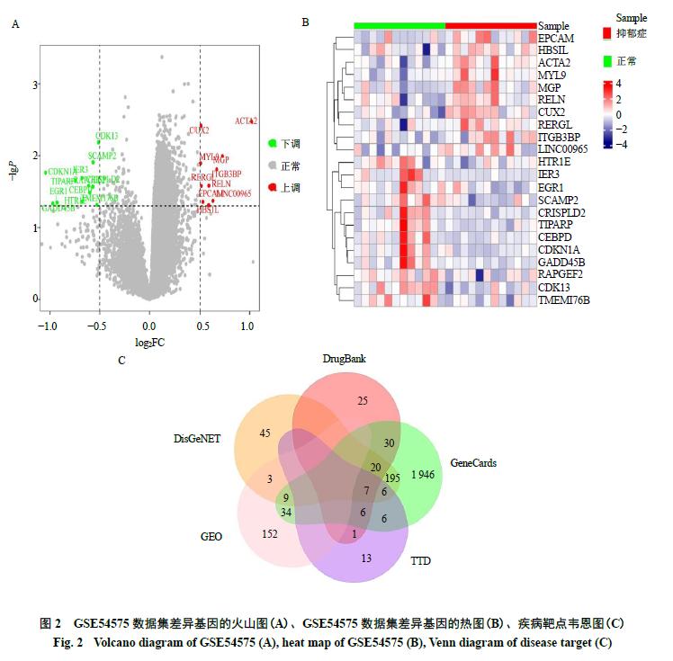
利用R软件(版本4.1.2)的limma程序包,以 P <0.05且|log2(FC)|>0.5为筛选条件,发现从GEO数据库中的10个芯片数据集筛选出的198个差异基因,分别有个54上调基因和144个下调基因。以GSE54575数据集为例绘制差异基因的火山图和热图(图2A、B)。从GeneCards数据库以“relevance score”>1.402 368 307(2倍中位数)为筛选条件,获得了2 259个抑郁症治疗靶点;从DisGeNET数据库以“Score”>0.1为筛选条件获得285个靶点、TTD数据库中获得39个靶点,以及DrugBank数据库获得89个靶点。再去除这5个数据库中的重复靶点后,共收集了2 498个抑郁症相关治疗靶点(图2C)。

2 黄芪甲苷作用靶点预测
PubChem中获取黄芪甲苷结构式见图3。利用PharmMapper与SwissTargetPrediction数据库预测黄芪甲苷可能的作用靶点,分别获得232、30个作用靶点,去重后共获得232个潜在作用靶点。

3 黄芪甲苷抗抑郁作用靶点的筛选
利用R软件(版本4.1.2)Venn包将黄芪甲苷的232个作用靶点与抑郁症相关的2 498个靶点取交集,获得107个共同作用靶点,见图4。

4 黄芪甲苷抗抑郁关键靶点PPI网络
将107个共同作用靶点导入STRING(Version 11.0)数据库,将物种设为“Homo sapiens”,最小互相作用阈值设定为“medium confidence=0.4”,其余参数保持默认设置不变,获取蛋白相互作用关系,生成黄芪甲苷治疗抑郁症的PPI网络,并在Cytoscape 3.9软件中进行蛋白网络结构可视化处理,见图5A。图中包含96个靶蛋白节点,共625条相互作用连线。
使用Cytoscape 3.9软件中的CytoHubba插件筛选核心基因,方法采取度(degree)值算法,采取得分最高的前10位作为黄芪甲苷抗抑郁核心靶点,如图5B所示分别为表皮生长因子受体(EGFR)、血管内皮生长因子A(VEGFA)、SRC蛋白、胰岛素样生长因子1(IGF1)、胱天蛋白酶3(CASP3)、雌激素受体基因(ESR1)、丝裂原活化蛋白激酶1(MAPK1)、过氧化物酶体增殖物激活受体γ(PPARG)、碱性成纤维细胞生长因子2(FGF2)、丝裂原活化蛋白激酶14(MAPK14)。提示上述靶点很可能是黄芪甲苷抗抑郁的关键靶点。

5 GO富集分析结果
通过R软件(版本4.1.2)clusterProfiler包的enrichGO函数对107个交集靶点进行GO功能富集分析( P <0.05),通过R软件(版本4.1.2)对分析结果进行可视化。GO功能富集分析由分子功能(MF)、生物过程(BP)、细胞组成(CC)3个部分组成。BP共富集到1 577条,排名靠前的有MAPK级联的正调控、激酶活性的正调控、细胞对异生物刺激反应、腺苷酸环化酶激活肾上腺素能受体信号通路和MAP激酶活性的调节等。CC共富集到45条,排名靠前的主要是膜筏、膜微区、囊泡腔、质膜筏和谷氨酸能突触等。MF共富集到95条,排名靠前的有核受体活性、配体激活转录因子活性、G蛋白偶联胺受体活性、类固醇结合和儿茶酚胺结合等。选取 P 值排序前10条进行展示,见图6。

6 KEGG通路富集分析结果
通过R软件(版本4.1.2)clusterProfiler包的enrichKEGG函数对107个交集靶点进行KEGG通路富集分析( P <0.05),KEEG通路共富集到107条,选出与抑郁症密切相关通路有22条,并绘制气泡图(图7),结果包括钙离子信号通路、MAPK信号通路、磷脂酰肌醇-3-羟激酶(PI3K)-蛋白激酶B(Akt)信号通路、神经活性配体–受体相互作用信号通路和Ras信号通路等22条通路,提示黄芪甲苷可能通过作用于多种信号通路发挥抗抑郁作用。
绘制通路之间的相互关系图(图8),显示MAPK信号通路、晚期糖基化终末化产物(AGE)-晚期糖基化终末产物受体(RAGE)、肿瘤坏死因子(TNF)、叉头框蛋白O(FoxO)、PI3K-Akt、Ras、Rap1信号通路均有关联,且该通路中有7个靶点属于黄芪甲苷抗抑郁核心靶点,提示该通路在黄芪甲苷抗抑郁过程中发挥枢纽作用。将黄芪甲苷抗抑郁症靶点映射到MAPK信号通路中,构建代谢通路图(图9)。



7 分子对接验证
黄芪甲苷靶点与关键靶点EGFR、VEGFA、SRC、IGF1、CASP3、ESR1、MAPK1、PPARG、FGF2、MAPK14进行分子对接,其中配体–受体结合构象的结合能越低,说明该构象更稳定。由表2可知,黄芪甲苷与各关键受体结合能均小于−5 kcal/mol,说明黄芪甲苷与各关键受体均能较好结合。其中结合能较低的前3个目标受体分别是MAPK1、EGFR、CASP3,并通过DiscoveryStudio 3.6进行可视化(图10)。


讨论
抑郁症是世界上最普遍的精神疾病,影响着全球约4.4%的人口[27]。大多数抗抑郁药作用靶点单一且有效性低于70%[28-29]。一些传统中药已被证明有抗抑郁作用[30-31],且用于治疗抑郁症的历史悠久。黄芪甲苷是黄芪的主要活性成份,有研究表明,黄芪甲苷可以抗炎、抗凋亡和抗氧化应激等作用发挥抗抑郁作用[11-13]。然而关于黄芪甲苷抗抑郁作用的研究较少,且机制尚未完全确定,因此本研究采用网络药理学和分子对接技术探讨黄芪甲苷抗抑郁作用的潜在作用靶点和可能的作用机制。以期对后续深入研究提供方向和思路。
蛋白相互作用网络结果显示黄芪甲苷抗抑郁靶蛋白间存在着相互关系, 是一个复杂交互的网络而并非单独起作用。本研究结果发现黄芪甲苷可能通过调节MAPK1、EGFR、CASP3、ESR1和PPARG等核心靶点发挥治疗抑郁症的作用。MAPK也被称为细胞外信号调节激酶(ERK),参与多种生化过程,如细胞增殖、分化与脂代谢等,其中MAPK1是MAP激酶家族的重要成员,许多研究表明MAPK1参与抗抑郁作用机制[32-33],其抗抑郁的机制可能与内质网通路中蛋白加工过程有关[34]。
抑郁症的病理生理机制与神经炎症增加有关,而EGFR过度活化可导致神经炎症反应[35],Hou等[36]发现通过异丙酚导致EGFR细胞表面表达增加而诱发的抑郁模型小鼠,可经鸢尾素降低细胞表面EGFR的表达水平来改善抑郁样行为。ESR1影响脑功能,在抑郁症中起着重要作用。雌激素可以促进神经元细胞存活,减轻神经元损伤,保护神经元细胞免受神经毒素的伤害,加强突触传递和神经发生[37]。
PPARG是核激素受体家族的配体激活转录因子,参与糖脂质代谢、细胞分化以及炎症反应等。同时PPARG激动剂在调节代谢紊乱、炎症反应和氧化应激中发挥重要作用[38-39]。研究表明,黄芪甲苷可通过上调PPARG表达改善神经炎症,从而对小鼠产生抗抑郁作用[11]。CASP3是一种介导细胞凋亡的关键蛋白酶[40]。研究表明抑郁症发病与海马区域神经元凋亡与萎缩现象有关[41-42],因此黄芪甲苷抗抑郁的机制可能与下调海马区域CASP3蛋白有关。
为深入了解黄芪甲苷治疗抑郁症的作用机制,本研究进行GO功能及KEGG通路分析。GO富集分析提示黄芪甲苷治疗抑郁症的BP主要涉及MAPK级联的正调控、激酶活性的正调控、细胞对异生物刺激反应等,MF主要涉及核受体活性、配体激活转录因子活性、G蛋白偶联胺受体活性结合等。KEGG通路富集分析得到22条信号通路,主要富集在钙离子信号通路、MAPK信号通路、PI3K-Akt信号通路、神经活性配体-受体相互作用信号通路、Ras信号通路、5-羟色胺能突触通路和cAMP信号通路等通路。
抑郁症的发生与神经元凋亡有关,其中钙离子、Ras、MAPK与PI3K-Akt等信号通路与凋亡相关的通路。钙离子信号通路与抑郁症密切相关,是治疗抑郁的重要机制之一,Ca2+参与了多种神经细胞功能的调节,如神经递质的释放、细胞的构建和酶系统的激活等。海马神经元中Ca2+失调可导致神经元凋亡,进而改变海马的结构和功能,最终导致抑郁[43]。PI3K-Akt信号通路在细胞增殖、分化和凋亡的多个过程中起着至关重要的作用,参与了微血管损伤和血管生成,抑郁症的发生有密切联系。MAPK在多种生物过程中起着至关重要的作用,能够调节行为、学习、记忆等方面,与神经元的凋亡密切相关,并能够调节炎症和应激反应[44]。在MAPK信号通路主要包括ERK1/2、ERK5、P38、JNK,其中ERK1/2通路与抑郁症密切相关。研究发现ERK1/2活性在自杀后的抑郁症患者大脑海马体和前额叶皮层两个区域明显降低[45]。
本研究结果显示MAPK信号通路与AGE-RAGE、TNF、Foxo、PI3K-Akt、Ras、Rap1信号通路均有关联(图8),且该通路中有七个靶点属于黄芪甲苷抗抑郁核心靶点,提示该通路在黄芪甲苷抗抑郁过程中发挥枢纽作用。单胺学说理论认为抑郁症的发生与单胺类神经递质失调有关,5-羟色胺和去甲肾上腺素等单胺类神经递质浓度的降低是诱导致抑郁症发生的原因之一[46]。5-羟色胺能突触通路由5-HT和位于脑内各种5-HT受体组成,可调节多巴胺、γ-氨基丁酸等神经递质释放,其功能改变会导致抑郁症的发生[47]。
神经活性配体受体相互作用可通过调节多巴胺水平、情绪、学习和记忆功能来影响抑郁症的发生[48]。cAMP信号通路是抗抑郁作用机制中研究最广泛的信号通路,在该通路中,末端下游蛋白BDNF是p-CREB的主要转录产物,可以抵抗神经元的损伤,促进神经元的修复和再生,增加单胺类神经递质的分泌。
为了深入探索核心靶点与黄芪甲苷之间可能的结合构象和结合活性,本研究进行了分子对接验证。结果显示,对接结合能均小于−5 kcal/mol,说明黄芪甲苷与各核心靶点间具有良好的结合活性,其中MAPK1与黄芪甲苷结合能最低,表明MAPK1可能在黄芪甲苷抗抑郁机制中起着重要作用。
综上所述,黄芪甲苷可能通过作用于钙离子信号通路、MAPK信号通路、PI3K-Akt信号通路、神经活性配体-受体相互作用信号通路、Ras信号通路、5-羟色胺能突触通路和cAMP信号通路等通路来改善神经元凋亡、调节神经炎症、促进神经元的修复和再生以及调节单胺类神经递质传递发挥抗抑郁作用,体现了黄芪甲苷治疗抑郁症多靶点、多通路的作用特点。
利益冲突 所有作者均声明不存在利益冲突
参考文献(略)
来 源:朱岳,黄东梅,鞠营辉,王梦琳,吴睿.基于网络药理学和分子对接技术探讨黄芪甲苷抗抑郁的作用机制 [J]. 现代药物与临床, 2022, 37(11): 2465-2474 .