
机动车号牌机动车检验合格标志
机动车驾驶证
机动车登记证
机动车行驶证
...
这些个证证证
你丢过吗?

丢了咋补你知道吗
01:机动车驾驶证篇
办理渠道:
1:窗口办
济南市车管所及各区县车管所均可办理

2:智慧警局 自助办
全市智慧警局网点
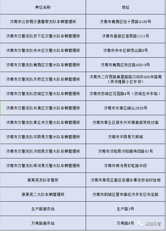
济南市车管所(槐荫区经十西路4199号)
历下大队队部(济南市历下区黑虎泉北路141号)
历下大队三中队(历下区奥体西路奥体中心2号入口)
市中区交警大队(市中区经二路266号)
天桥区车管所(二环西路美里路滨河雅居东邻)
商河车管所(济南市商河县彩虹路中段)
章丘车管所(章丘区东外环南首)
天桥区(明湖西路1777号)
长清区大学路2177号(大学路派出所)
市中区(市中领秀城)
3:交管12123”掌上办
上教程!!
一图读懂|“交管12123”APP遗失补领驾驶证流程
所需材料:
2—3张一寸白底彩照,可自带可到车管所现拍个人办理:身份证原件个人代办:本人及代办人身份证原件,2—3张一寸白底彩照
02:机动车行驶证篇
办理渠道:
1:窗口办
济南市车管所及各区县车管所

2:智慧警局 自助办
全市智慧警局网点
济南市车管所(槐荫区经十西路4199号)
历下大队队部(济南市历下区黑虎泉北路141号)
历下大队三中队(历下区奥体西路奥体中心2号入口)
市中区交警大队(市中区经二路266号)
天桥区车管所(二环西路美里路滨河雅居东邻)
商河车管所(济南市商河县彩虹路中段)
章丘车管所(章丘区东外环南首)
天桥区(明湖西路1777号)
长清区大学路2177号(大学路派出所)
市中区(市中领秀城)
3:“交管12123”掌上办
进入交管12123APP,注册登录后按提示操作即可
所需材料:
车辆左前侧45°角照片一张(也可到车管所免费拍)个人办理:身份证原件个人代办:车主及代办人身份证原件、委托书
公司代办:代办人身份证原件、营业执照原件、委托书
03:机动车
检验合格标志篇
办理渠道:
1:窗口办

2:智慧警局 自助办
全市智慧警局网点
济南市车管所(槐荫区经十西路4199号)
历下大队队部(济南市历下区黑虎泉北路141号)
历下大队三中队(历下区奥体西路奥体中心2号入口)
市中区交警大队(市中区经二路266号)
天桥区车管所(二环西路美里路滨河雅居东邻)
商河车管所(济南市商河县彩虹路中段)
章丘车管所(章丘区东外环南首)
天桥区(明湖西路1777号)
长清区大学路2177号(大学路派出所)
市中区(市中领秀城)
3:“交管12123”掌上办
上教程!!! 机动车年检超简单,多种渠道“任性”选

所需材料:
个人办理:车辆行驶证、有效期内的交强险保单个人代办及公司代办所需材料与上述一致
04:机动车登记证书篇
办理渠道:
1:窗口办
济南市车管所及各区县车管所

所需材料:
个人办理:车主身份证原件(此业务需车主本人开车到车管所进行车辆查验,不可代办)公司代办:代办人身份证原件、公司营业执照原件、委托书
05:机动车号牌篇
办理渠道:
1:窗口办
济南市车管所及各区县车管所

2:“交管12123”掌上办
上教程!!!号牌丢失,这样补领最便捷 所需材料:
个人办理:身份证原件
个人代办:车主及代办人身份证、委托书
公司代办:代办人身份证原件、公司营业执照原件、委托书
已经丢了的
可以按攻略去补领了~
没丢的老师儿
保不齐哪天...咳咳咳
别说我没告诉你
抓紧转发收藏吖!
