前言
特应性湿疹(或特应性皮炎) (Atopic eczema /Atopic dermatitis) 是一种慢性炎症性瘙痒皮肤病,大多数病例在儿童早期发病。它是一种典型的发作性疾病,包括病情加重(发作,可能每月频繁发生 2 或 3 次)和缓解。
在某些情况下,它可能是持续的。特应性湿疹通常有遗传因素参与,导致皮肤屏障的破坏。这使得皮肤容易受到触发因素的影响,包括刺激物和过敏原,这可能会使湿疹恶化。
许多特应性湿疹的病例在儿童时期就能治愈或改善,而部分病例则可能持续到成年。一些患有特应性湿疹的儿童会继续发展为哮喘、过敏性鼻炎或食物过敏;这一系列事件有时被称为「特应性进程」。
虽然医疗专业人士并不总是认为特应性湿疹是一种严重的疾病,但它会对儿童及其父母和照顾者的生活质量产生重大的负面影响。
英国国家健康与临床优选研究所 (National Institute for Health and Care Excellence,NICE) 和中华医学会在 2023 年分别发布了《12 岁以下人群特应性湿疹的诊断和治疗指南》 [1] (以下简称英国指南)和《儿童特应性皮炎基层诊疗指南》 [2] (以下简称中国指南),现就两者在三级控制策略 (三级控制策略,指的是预防发病、早期治疗、改善疾病控制三个方面) 方面进行梳理比较。
预防发病
预防特应性皮炎的发病
中国指南
需做好以下三点:① 规律使用功效性护肤品;② 对于有食物过敏高危因素的特应性皮炎婴儿,早期 (4~6 月龄) 引入可疑致敏食物,诱导免疫耐受;③ 补充含有乳酸杆菌成分的益生菌制剂。
英国指南
评估患有特应性湿疹的儿童,先要确定潜在的触发因素并尽可能避免这些因素,包括:刺激物,例如肥皂和洗涤剂 (包括洗发水、泡泡浴、沐浴露和洗衣液);皮肤感染;接触性过敏原;食物过敏原;吸入性过敏原。
早期治疗
积极治疗特应性皮炎,预防其他特应性疾病
1、沐浴与润肤乳
进行 1 次/d 或隔日 1 次,每次 5~10 min 沐浴,能清洁皮肤、减少皮肤表面的金黄色葡萄球菌定植、降低细菌感染的概率、增加皮肤含水量、增加亲子间的乐趣,促进感情交流 [2]。
两国指南均强调皮肤基础护理对特应性皮炎患儿的重要性,强调全身性「多用」,不管是皮损还是非皮损部位, 推荐每周使用 150~200 g(中国)、250~500 g(英国),浴后 3~5 min 内使用 效果最佳。
英国指南中关于使用润肤剂或清洗剂的建议:
- 特应性湿疹的儿童及其父母或照顾者应该使用免洗润肤剂或润肤皂替代品,而不是肥皂和洗涤剂类洗涤产品;可以在洗澡水中加入免洗润肤剂;
- 12 个月以下的儿童应使用免洗润肤剂或润肤皂代用品,而不是洗发水;
- 使用洗发水的年龄较大的儿童应使用无香味的品牌,最好是标明适合湿疹的品牌,并且应避免用洗澡水洗头。
- 在同时使用润肤剂和其他外用产品时,应间隔几分钟涂抹。
同时,因润肤剂沐浴添加剂在临床上效果并不显著,还会给患者和照顾者带来不必要的负担,因此 NICE 呼吁不要向患有特应性湿疹的儿童提供润肤剂沐浴添加剂。
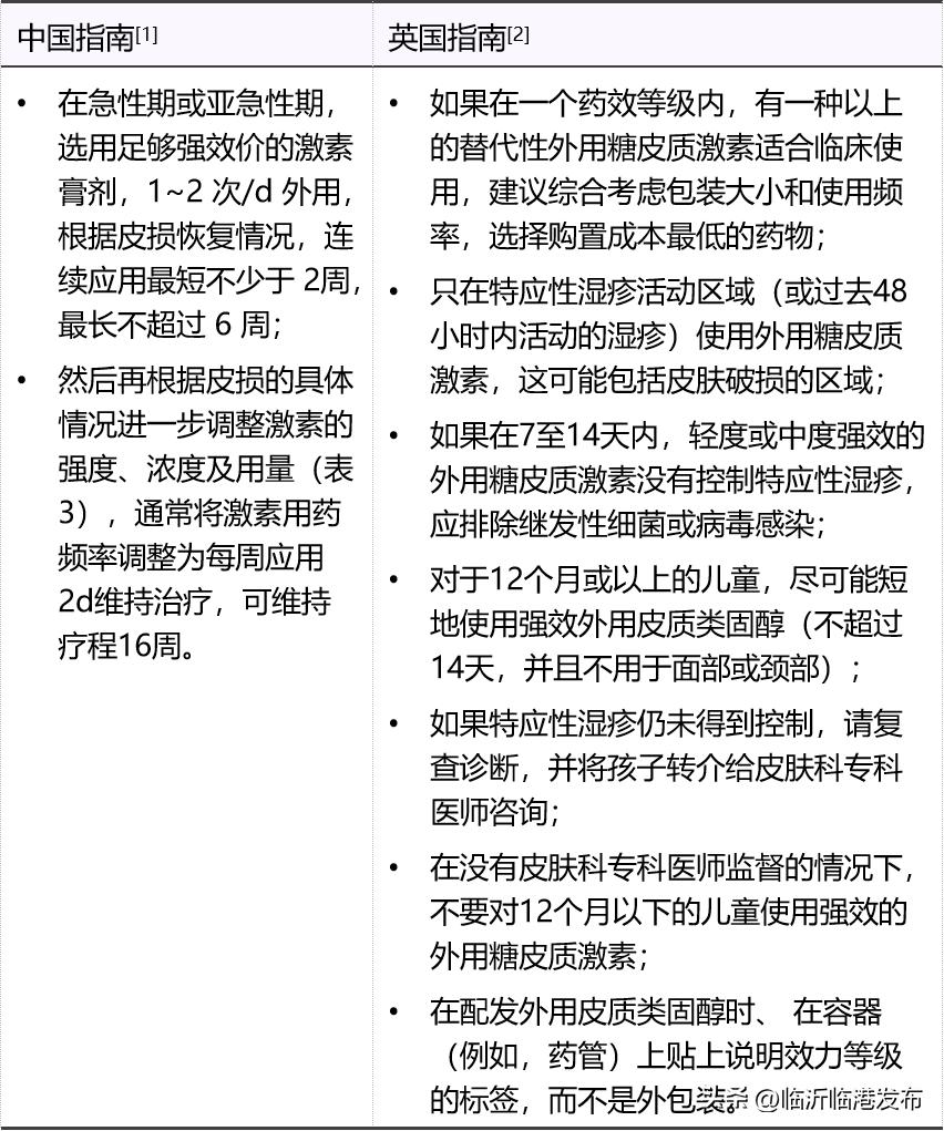
2、局部外用糖皮质激素
目前局部外用糖皮质激素为特应性皮炎治疗的一线药物。
两国指南均建议,临床中应根据患儿皮损严重程度、年龄、发病部位、皮损的分期(急性、亚急性、慢性期)、所处季节等因素,选择合适强度的制剂,足量、足疗程使用。
具体的评估内容及药物选择,外用糖皮质激素的使用注意事项及关于湿敷包裹治疗的指南对比,详见下表。
表 1. 疾病严重程度整体评估 [1]

表 2. 特应性皮炎根据病情严重程度选择外用药物的原则 [1]

注:+可用, -不用
表 3. 外用糖皮质激素的强度、种类及使用条件 [1]

表 4. 外用糖皮质激素的使用注意事项

表 5. 湿敷包裹治疗适应症及使用注意事项

3、外用钙调磷酸酶*制剂抑**
两国指南推荐的药物相同,药物不良反应及应对措施等具体细节见表 6。
表 6. 外用钙调磷酸酶*制剂抑**治疗特应性皮炎的使用注意事项

4、PDE4 *制剂抑**:一种新型小分子药物
中国指南 [1]:批准的 PDE4 *制剂抑**克立硼罗软膏,用于治疗 ≥ 2 岁的轻、中度特应性皮炎患儿,但临床上对于中度特应性皮炎患儿,建议先外用糖皮质激素制剂 2~4 周控制急性炎症,之后使用克立硼罗软膏进行维持治疗。PDE4 *制剂抑**常见不良反应与外用钙调神经磷酸酶*制剂抑**类似,提前告知患儿护理人员使用冰箱冷藏保存药物,可减轻其刺激性不良反应。
英国指南未提及该药物的使用。
5、抗组胺药
两国指南均指出,瘙痒是特应性皮炎的主要症状,会严重影响患儿的睡眠,抗组胺药仅在瘙痒影响生活时酌情使用,而不是常规使用(具体注意事项见表 7)。
表 7. 抗组胺药在特应性皮炎的使用注意事项

6、抗微生物药物
包括抗细菌感染药物和抗病毒感染药物。
中国指南
- 当继发大面积细菌感染或伴发系统性感染症状时,可给予系统抗菌治疗,首选一代或二代头孢类抗菌药物或半合成青霉素。
- 继发单纯疱疹病毒感染时,首选阿昔洛韦治疗。
英国指南
- 特应性皮炎继发细菌 (主要是葡萄球菌和链球菌)感染的特征和迹象:哭泣、脓疱、结痂、湿疹对治疗没有反应、迅速恶化的湿疹、发热、萎靡不振。具体的抗菌药物治疗药物、剂量和疗程(见表 8)。
- 如果儿童特应性皮炎继发感染对抗生素和适当的外用糖皮质激素的治疗没有反应,应考虑单纯疱疹 (冻疮)感染;如果特应性湿疹患儿的皮肤上有怀疑是单纯疱疹的病变,即使是局部感染,也要用口服阿昔洛韦治疗;如果怀疑患有特应性湿疹的儿童有带状疱疹(广泛的单纯疱疹),应立即开始用全身阿昔洛韦治疗,并在当天将儿童转诊到皮肤科专科医生处咨询。
表 8. 湿疹继发性细菌感染的管理策略

改善控制疾病
减少特应性湿疹复发及其他并发症
三级治疗的主要目标是防止病情恶化,改善疾病控制,从而减少对药物的需求(中英指南对比见表 9)。
表 9. 改善控制特应性湿疹的方法
