
····
各位准妈妈们
泥萌办好生育就医确认了吗?
正确地使用生育保险
可是能为你省下一笔不少的开销呢!
而且现在医保中心开通网上办理服务
生育就医确认和申请生育津贴
都可以在网上办理啦!
是不是很方便捏?
那下面就跟着小编一起看看
具体要怎么操作吧!
网办生育就医确认流程
01
打开广东政务服务网页
(建议使用IE游览器或google浏览器)
http://www.gdzwfw.gov.cn

02
左上角选择职能部门--广州市--市医保局

03
页面跳转到广州市医疗保障局
输入需要办理的业务关键词
“生育就医”搜索


04
点击“参保人员生育保险就医确认
及发放生育保险就医确认凭证”

05
点击“立即办理”

06
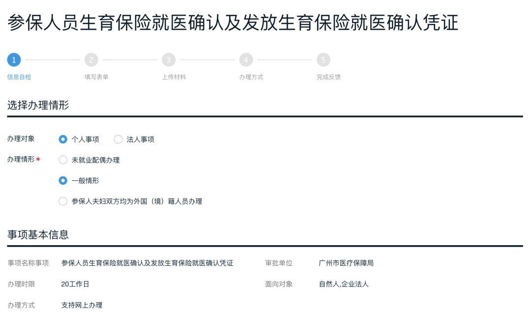
选择办理情形分为“一般情形”“未就业配偶”“外籍人士”三种

07
材料--选择办理情形后查看是否符合办理条件
准备好所需资料

08
资料填写完成后按“保存并下一步”

09
填写申办人具体信息后
点击“保存并下一步”

010
按要求上传资料图片后
按下一步(资料附件需为JPG或PDF格式)

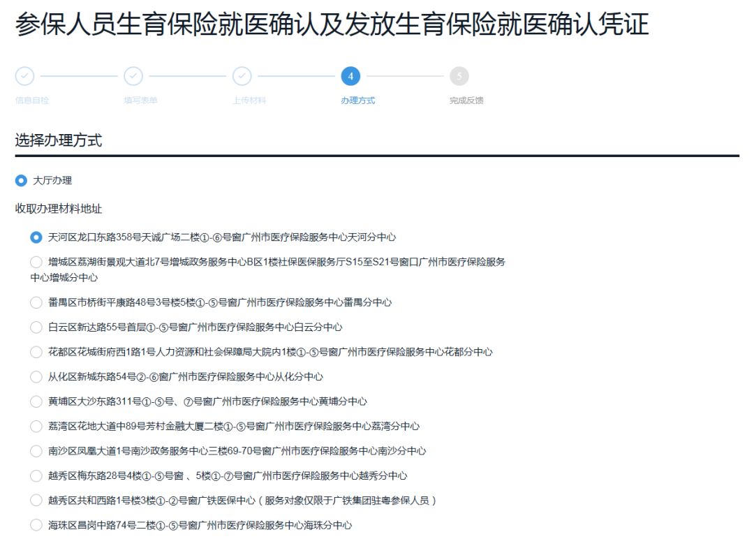
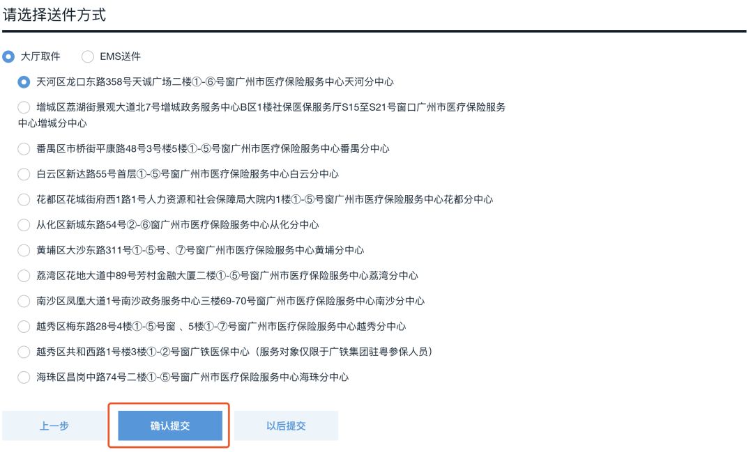
011
选择就近的经办机构后点击“确认提交”
这里是以防万一需要递交资料
一般情况下不需前往


012
申请已提交

温馨提示:
办理成功后就医时只需出示身份证和医保卡,告知医院使用生育待遇即可,无需打印生育就医凭证
1.如办理成功约1-2天内会收到政务网短信通知(如下图)

如审核过程中出现问题(如资料内容填写未完整或资料上传有误等等)也会约1-2天内收到政务网短信通知后再重新按照要求申请即可。
2.未有政务网或粤省事账户可直接在政务网上注册登录(法人或个人均可),如是单位经办人也可使用个人账户办理其单位员工事宜。
网办生育津贴流程
01
打开广东政务服务网页
(建议使用IE游览器或google浏览器)http://www.gdzwfw.gov.cn

02
左上角选择职能部门--广州市--市医保局

03
页面跳转到广州市医疗保障局
输入需要办理的业务关键词
“生育保险”搜索
(目前津贴在生育医疗费用模块中申请)


04
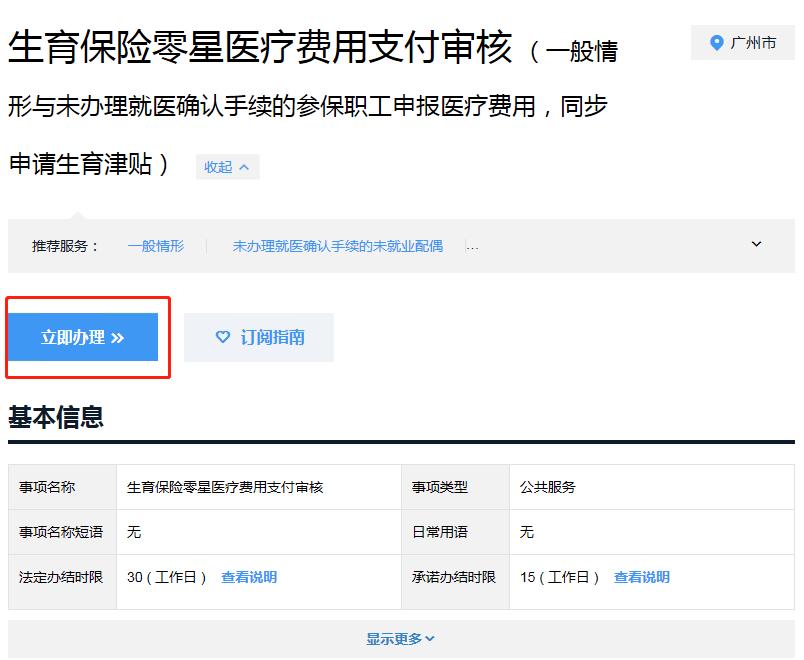
点击“生育保险零星医疗费用支付审核
一般情形与办理就医确认手续的参保职工
申报医疗费用,同步申请津贴

05
点击“立即办理”

06
选择办理情形
选择“ 一般情形与未办理就医确认手续的参保职工
申报医疗费用,同步申请生育津贴”

07
材料--准备好津贴所需资料

08
资料填写完成后按“保存并下一步”

09
填写申办人具体信息后
点击“保存并下一步”
可备注办理生育津贴情形:
如已办生育备案
只申请生育津贴或未办理生育备案
只申请生育津贴等

010
按要求上传资料图片后按下一步
(资料附件需为JPG或PDF格式)
参保人上传的申请表中,应承诺符合计生政策

011
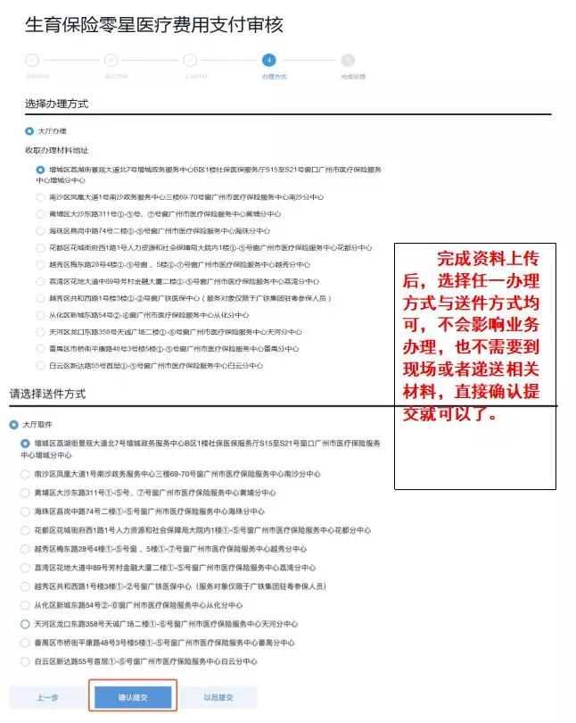
选择就近的经办机构后
点击“确认提交”
这里是以防万一需要递交资料,一般情况下不需前往

012
申请已提交

温馨提示:
1.如办理成功约1-2天内会收到政务网短信通知(如下图)

如审核过程中出现问题(如资料内容填写未完整或资料上传有误等等)也会约1-2天内收到政务网短信通知后再重新按照要求申请即可。
2.未有政务网或粤省事账户可直接在政务网上注册登录(法人或个人均可)如是单位经办人可使用个人账户办理其单位员工事宜。
办理生育津贴业务,如果经办人需要办理回执的,可以在疫情结束后,凭短信与经办人身份证原件至任一医保分中心打印
小编提醒
进入【广州本地宝】公众号
在后台对话框回复【生育保险】
即可获取生育保险办理入口
还可获得更多办理指南哦!


无需预约!广州这些地方可直接购买口罩!口罩佩戴最新官方指引!
定了!广州全面暂停清明节祭扫活动!附网上拜祭入口!
穗康码再升级!启用3色标记!广州这些景点需凭穗康码进入!
今日开拆!广州番禺美丽华酒店这里未来将成为
留学生要不要回国?广州最新回应来了!
▌说明:本文由广州本地宝编辑整理发布如有侵权联系删除,转载请注明!
▌来源:广州政务服务网、广州本地宝pc综合
▌编辑:西兰花
如果您喜欢本文,欢迎评论、收藏、转发、点赞。获取更多广州本地资讯消息和办事指南,敬请关注广州本地宝头条号!