6月29日,国家卫健委发布《“十四五”大型医用设备配置规划》,从配置规划看,“十四五”期间将是各类大型医疗设备一个快速大增长期。
作者|徐毓才
来源|看医界(ID:vistamed)
点击上方头像关注“看医界”,每天都有料!
今天(6月29日),国家卫生健康委发布了《“十四五”大型医用设备配置规划》(国卫财务发〔2023〕18号,以下简称《规划》)。从《规划》看,“十四五”期间,大型医用设备将呈现蓬勃的大幅度增长态势。

“十四五”期间大型医疗设备将快速增长
《规划》提出,“十四五”期间,全国规划配置大型医用设备3645台,其中:甲类117台,乙类3528台。
从配置规划看,“十四五”期间将是各类大型医疗设备一个快速大增长期。按照《规划》,重离子质子放射治疗系统规划总数60台,其中十四五规划数41台,占比68.3%;高端放射治疗类设备规划总数125台,其中十四五规划数76台,占比60.8%。
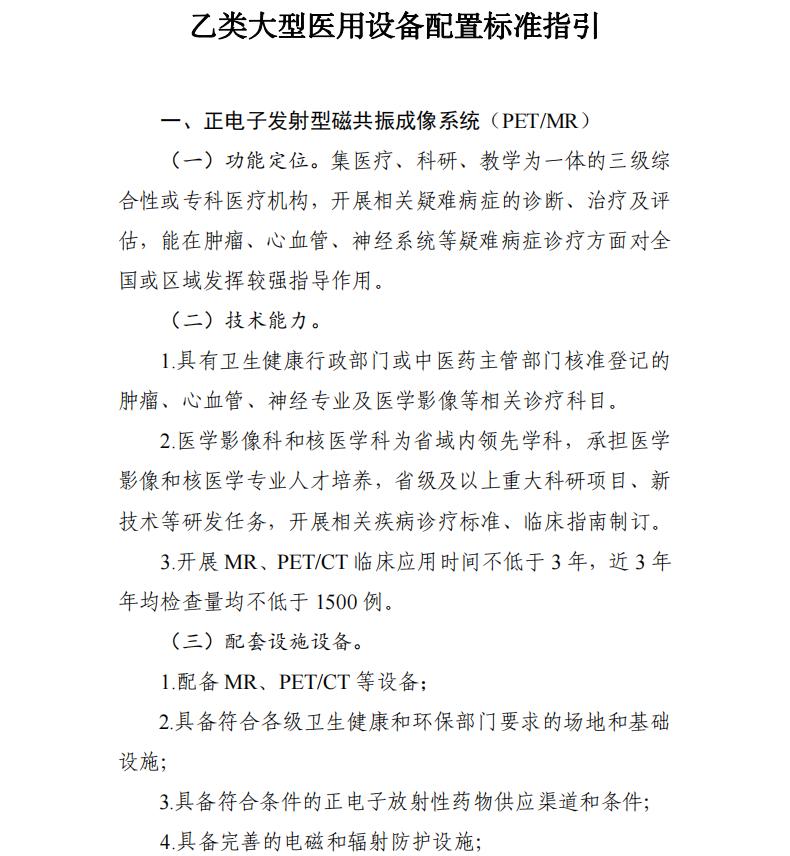
正电子发射型磁共振成像系统(PET/MR)规划总数210台,其中十四五规划数141台,占67.1%;X线正电子发射断层扫描仪(英文简称PET/CT)规划总数1667台,其中十四五规划数860台,占51.2%;腹腔内窥镜手术系统规划总数819台,其中十四五规划数559台,占68.3%;常规放射治疗类设备规划总数5333台,其中十四五规划数1968台(其中伽玛射线立体定向放射治疗系统规划总数327台,其中十四五规划数95台)。
给社会办医留足了发展空间
《通知》要求,充分发挥规划引领和资源调控作用,进一步推动形成区域布局更加合理、装备结构更加科学、配置数量与健康需求更加匹配、配置水平与经济社会发展和人民群众医疗服务需求更加适应的大型医用设备配置规划管理体系,促进医疗服务水平和能力提升。
基于此,《规划》提出四点要求,一是科学实施规划。严格执行规划数量布局,科学把握配置标准,与上轮规划做好衔接,按年度有序、有效实施。明确要求为社会办医配置预留合理空间。
二是坚持依法行政。认真履行行政许可程序,严格评审要求,规范审批行为,维护公开公平公正,依法依规开展许可工作。
三是加强监督管理。健全监督和制约机制,强化事中事后监管,指导和督促医疗机构科学、规范配置和使用大型医用设备,提高质量和效率。
四是开展监测评估。强化本地区规划执行监测评估,定期向国家卫生健康委全面报告规划实施进度和效果。
社会办医机构是否配置尚需结合实际
一是要按需配置。所谓大型医用设备,是指使用技术复杂、资金投入量大、运行成本高、对医疗费用影响大且纳入目录管理的大型医疗器械。尽管按照《大型医用设备配置与使用管理办法(试行)》,大型医用设备配置规划应当充分考虑社会办医的发展需要,合理预留规划空间。
然而,该《办法》也明确,医疗器械使用单位申请配置大型医用设备,应当符合大型医用设备配置规划,与其功能定位、临床服务需求相适应,具有相应的技术条件、配套设施和具备相应资质、能力的专业技术人员。
因此,作为社会办医机构在决定是否配置大型医用设备时,必须考虑本医疗机构的功能定位、临床服务需求以及是否具有相应的技术条件、配套设施和具备相应资质、能力的专业技术人员,否则,就可能造成资源浪费。
二是按程序审批并规范使用。根据《大型医用设备配置与使用管理办法(试行)》,大型医用设备配置管理目录分为甲、乙两类。甲类大型医用设备由国家卫生健康委员会负责配置管理并核发配置许可证;乙类大型医用设备由省级卫生健康行政部门负责配置管理并核发配置许可证。
大型医用设备使用人员应当具备相应的资质、能力,按照产品说明书、技术操作规范等使用大型医用设备。医疗器械使用单位不按照操作规程、诊疗规范合理使用,聘用不具有相应资质、能力的人员使用大型医用设备,不能保障医疗质量安全的,由县级以上卫生健康行政部门依法予以处理。
三是大型医疗设备是一把双刃剑。缺乏必要的设备检查肯定会影响诊疗能力,但如果医疗服务量不足又有可能出现设备闲置浪费,而采取不正当手段(比如开单提成等)刺激引发过度医疗一方面可能导致群众不满,另一方面也会被有关部门处罚,再者,这种过度检查在新的医保DRG/DIP支付下增加的是医院自己的成本,减少的是医院的收入。基于此,社会办医机构增添大型医用设备一定要结合自身的战略规划、功能定位和实际需求。
附:国家卫生健康委关于发布“十四五”大型医用设备配置规划的通知
向上滑动阅览
国家卫生健康委关于发布“十四五”大型医用设备配置规划的通知
各省、自治区、直辖市及*疆新**生产建设兵团卫生健康委:
根据《中华人民共和国基本医疗卫生与健康促进法》《医疗器械监督管理条例》《大型医用设备配置与使用管理办法(试行)》《大型医用设备配置许可管理目录(2023年)》等规定,结合《国民经济和社会发展第十四个五年规划和2035年远景目标纲要》《“健康中国2030”规划纲要》《“十四五”国民健康规划》,我委研究制定了“十四五”大型医用设备配置规划,现予发布。
一、总体目标
以人民为中心,立足新发展阶段,贯彻新发展理念,加快构建新发展格局,推动优质医疗资源扩容下沉和区域均衡布局,促进卫生健康事业高质量发展。充分发挥规划引领和资源调控作用,进一步推动形成区域布局更加合理、装备结构更加科学、配置数量与健康需求更加匹配、配置水平与经济社会发展和人民群众医疗服务需求更加适应的大型医用设备配置规划管理体系,促进医疗服务水平和能力提升,推进健康中国建设,更好满足新时期人民群众医疗服务需求。
二、基本原则
(一)以人为本、促进发展。坚持以人民为中心,更好满足人民群众多层次、多元化就医需求。与社会经济发展、医疗服务能力相适应,充分考虑高质量发展要求,支持医疗机构科学合理配置大型医用设备,推动高端医疗设备在高水平医院合理使用。支持社会办医健康有序发展。
(二)均衡布局、扩容下沉。聚焦提升医疗卫生服务公平性和可及性,缩小区域之间资源配置和服务能力差异,科学规划配置数量,优化完善配置标准,促进优质医疗资源扩容下沉,优化区域均衡布局。
(三)安全审慎、控制费用。坚决维护人民群众生命安全和身体健康,控制医疗费用不合理增长,对操作和维护技术复杂、应用风险大、投入运行成本和诊疗费用高的设备,严格把握配置标准、合理控制规划数量。
三、规划内容
“十四五”期间,全国规划配置大型医用设备3645台,其中:甲类117台,乙类3528台。具体规划数量详见附件1,甲类大型医用设备配置准入标准及乙类大型医用设备配置标准指引详见附件2、3。
四、有关要求
(一)科学实施规划。严格执行规划数量布局,科学把握配置标准,与上轮规划做好衔接,按年度有序、有效实施。为社会办医配置预留合理空间。
(二)坚持依法行政。认真履行行政许可程序,严格评审要求,规范审批行为,维护公开公平公正,依法依规开展许可工作。
(三)加强监督管理。健全监督和制约机制,强化事中事后监管,指导和督促医疗机构科学、规范配置和使用大型医用设备,提高质量和效率。
(四)开展监测评估。强化本地区规划执行监测评估,定期向国家卫生健康委全面报告规划实施进度和效果。





















(本文为《看医界》发布,转载须经授权,并在文章开头注明作者和来源。)