【介绍】
人类诱导多能干细胞 (iPSC) 是开发个性化医疗的理想选择。然而,人类 iPSC 在传统 2D 和 3D 培养下的自发分化会导致显着的异质性和质量受损。因此,迫切需要一种有效分离和扩增高质量人类 iPSC 的方法。

【摘要】
最近, 马里兰大学 何晓明教授 团队 报道了 一种用于分离和培养高质量人类 iPSC 的仿生微囊化方法。 这是受卵裂球自然增殖和发育成早期囊胚的启发,其中包含 早期胚胎干细胞的核心被封闭在称为透明带(Zona) 的半透水凝胶壳中。 类卵裂球簇状人类 iPSC 簇被封装在微型(≈10 纳升)富含透明质酸 (HA) 的微胶囊核心中,具有半透性的带状水凝胶壳,随后培养形成多能人类 iPSC 球体,质量显着提高。这由它们的多能性标志物的高表达和高效的 3D 心脏分化表明。特别是, 发现HA 对于用仿生核壳微囊化培养分离高质量的人类 iPSC 至关重要。 有趣的是,即使在 2D 中再次培养后,分离出的人类 iPSC 仍能保持高多能性。这些发现和仿生培养方法可能对促进基于人类 iPSC 的个性化医疗很有价值。相关论文以题为 Bioinspired 3DCulture in Nanoliter Hyaluronic Acid-Rich Core-Shell Hydrogel MicrocapsulesIsolates Highly Pluripotent Human iPSCs 发表在《 Small 》上。
【图文导读】

图1 一种用于分离和培养高质量人类 iPSC 的仿生微囊化方法。a) 在早期胚胎发育期间,在雌性生殖系统中孵化和植入之前,卵裂球的小簇/聚集体增殖成透明带 (Zona) 中的多能内细胞团 (ICM) 的示意图。自然的多步骤程序(在虚线框中)涉及一个微型化的纳升微环境,其中卵裂球在 3-5 天内生长并发育成多能 ICM。 b) 用于分离和培养高度多能人类 iPSC 的仿生微囊化方法的示意图。一个“卵裂球样”人类 iPSC 簇被封装在一个“Zona 样”核壳微胶囊中并培养 4 天,以产生高度多能性的“ICM 样”人 iPSC 球体。细胞从微胶囊中释放出来(“孵化出来”)以供进一步使用。 c) 使用仿生微囊化方法分离和生产高质量人类 iPSC 的实验设计(带时间线)说明。相差图像显示了来自传统 2D 培养(左)的自发分化的人类 iPSC 的代表性形态,以及在微型化培养 4 天后将其从微胶囊中释放出来后,从仿生微囊培养中获得的高质量人类 iPSC 的形态,然后是从第 4-7 天(右)在 2D 中进一步培养 3 天。

图2 人类 iPSC 簇在类似 Zona 的核壳微胶囊中的微胶囊化。a) 显示非平面微流体装置中的入口和微通道系统的草图(左)以及在流动聚焦连接处形成人类 iPSC 簇负载核壳微胶囊的示意图(右)。 b) 实时图像显示核心溶液中的人类 iPSC 簇,在非平面装置的流动聚焦结处被壳(即海藻酸钠)溶液包围。 c) 代表性图像显示“类卵裂球簇”人 iPSC 簇、空的“类带状”核壳微囊,以及类带状微囊中人 iPSC 簇的仿生微囊化。 d) 显示每个集群中人类 iPSC 数量分布的直方图。 e) 通道尺寸,包括微流体装置的宽度 (W) 和深度 (D),以及本研究中用于生产 Zona 样核壳微胶囊的流速。 f) 微胶囊的核心和总尺寸(直径)以及封装在类似 Zona 的核壳微胶囊中的人类 iPSC 簇的示意图。 g,h) 代表性图像(g)以及微胶囊(h)的核壳(即整体)尺寸,显示了在指定核流速下微胶囊的可调核尺寸。

图3 仿生微胶囊核心中人类 iPSC 簇的增殖。

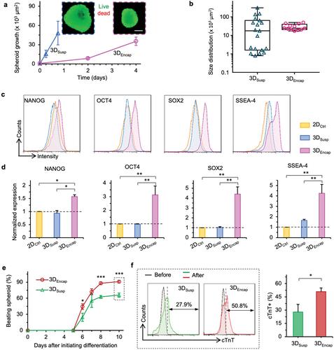
图4 仿生培养分离并产生高度多能的人类 iPSC 球体。

图5 来自仿生培养的人类 iPSC 在转移到 2D 培养后保持高多能性。
【总结】
团队展示了“卵裂球簇样”人类 iPSC 簇在 ≈10 nL 富含 HA 的微胶囊水凝胶核心中的封装,具有“Zona 样”半透水凝胶壳,用于分离/纯化和培养高度多能性人类iPSC。 数据不仅显示了核壳结构的关键作用,而且还显示了将 HA 包含在纳升大小的核心中用于分离和培养人类 iPSC 的关键作用。发现人类 iPSC 的常规 3D 悬浮培养与单个簇/球体的融合有关,这保持了 2D 培养的人类 iPSC 之间的异质性。相比之下,在富含 HA 的微胶囊核心的微型 3D 微环境中,细胞的仿生微囊化和“仅增殖”生长从异质 2D 培养的人类 iPSC 簇中分离并扩展了高质量的人类 iPSC。因此,微囊化的人类iPSC簇可以在约4天的微型化培养中增殖成微囊内的“ICM 样”球体,这与 2-16 个细胞阶段卵裂球簇生长成 ICM 的时间相似(3 –5 天)自然存在于人类的女性生殖系统中。此外,与来自传统 3D 悬浮培养的人 iPSC 相比,在早期胚胎样微囊内培养的人类 iPSC 具有显着更高的多能性标记表达和 3D 心脏分化为跳动心肌细胞的能力。总的来说, 人类 iPSC 仿生 3D 微囊化培养能够从 2D 培养的典型异质人类 iPSC 群体中分离出高度多能性的人类 iPSC,这对于获得高质量的人类 iPSC 以促进基于人类 iPSC 的个性化成功是非常宝贵的。疾病建模和再生医学 。
参考文献 :
doi.org/10.1002/smll.202102219
版权声明: 「 高分子材料科学 」旨在分享学习交流高分子聚合物材料学等领域的研究进展。编辑水平有限,上述仅代表个人观点。投稿,荐稿或合作请后台联系编辑。感谢各位关注!