作者:黄山市人民医院 王剑杰主管药师 审核:朱忠华副主任药师

不久前,70岁的蒋大爷因慢性阻塞性肺疾病急性加重期入住某医院呼吸内科。小王药师随治疗组查房时,蒋大爷反应双侧乳房胀痛不适,自行吃了止痛药物后缓解不明显,完善体格检查后,蒋大爷双乳有所隆起,医生考虑“乳房发育”。“什么?医生啊,有没有搞错?我都这一大把年纪了,而且还是个男的,怎么会乳房发育呢?”蒋大爷满脸疑惑的说道。
随着对蒋大爷病史、用药史及乳房胀痛相关问题的进一步询问,呼吸内科主任让小王药师调查下蒋大爷用的药物中哪些可能出现“男性乳房发育”。蒋大爷过去有肺部疾病、高血压、前列腺增生、神经系统疾病,平素使用药物达十余种之多。通过对蒋大爷服用药物的深入分析,查阅不少资料后最终小王药师考虑蒋大爷使用的“氨氯地平片”“非那雄胺片”有较大嫌疑。治疗团队讨论后结合患者病情最终建议蒋大爷暂停“非那雄胺片”。约一周后蒋大爷反应双乳疼痛感明显减轻,查体见双乳隆起也有所消退。
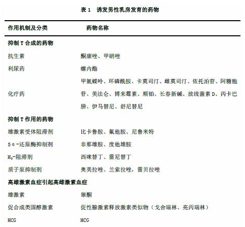
1.那么,哪些药物会引起男性乳房发育呢?
虽然药物引起的男性乳房发育发生率很低(<0.1%),但螺内酯、胃复安、吗丁啉、硝苯地平、异烟肼、奥美拉唑等常用药物都有引起男性乳房发育的报导。


2.药物是怎么引起男性乳房发育的呢?
一般认为药物诱发的男性乳房发育症是因体内雌激素与雄激素比例的失衡,或间接受催乳素的影响所致。像利尿剂螺内酯可与孕酮和雄激素受体结合,使雌激素的浓度相对升高,进而引起雄激素与雌激素的比例失调,导致乳腺组织增生发育。止吐药多潘立酮、甲氧氯普胺、氯丙嗪等是一种多巴胺受体拮抗药,通过阻断多巴胺受体的作用,使泌乳素分泌增多,引起乳房胀大和溢乳。但某些药物引起乳房发育原因仍不清楚,可能由多种原因所致,仍需医药界人士进一步探讨。
3.怎么判断自己是否存在药物引起的男性乳房发育?
如果长期服用上面这些药物,平时可以通过触摸的方式检查和辨别乳房是不是出现了问题。男性乳房突出是病还是脂肪堆积,摸起来是不一样的。如果乳房摸起来成疖状或出现硬块,可能是乳房内产生了丰富的乳腺组织,需到医院进行检查,尤其是中老年男性,一旦发现乳房肿块应及时去医院就诊,以免延误诊断和治疗。当然,也可以通过咨询专业的药师,让他们对您使用的药物进行分析,判断这类药物不良反应。