
随着现代焊接技术的迅猛发展、焊接生产水平地不断提高和国际焊接制品贸易的日益扩大,为了保证焊接产品的质量,有效地利用资源,保护用户的利益,焊接产品的质量管理逐步走上了规范化、标准化的道路。
1987年3月,国际标准化组织(ISO)正式发布了ISO9000~9004关于质量管理和质量保证的标准系列。1994年和2000年,国际标准化组织两次修订ISO9000族标准,使之更为简化、重点更加突出,更加科学、普适,并将质量保证体系提高到质量管理体系的水平。我国相应于2000年发布了等效采用该国际标准系列的GB/T19000:2000《质量管理体系》标准系列。
现代质量管理认为,为使产品达到所要求的各项质量指标,应从生产的每一道工序抓起,通过控制和调整影响工序质量的因素来保证。而工序质量又要通过工作质量,采取各种管理手段来实现。因此,在质量管理工作中,要以工作质量来保证工序质量,用工序质量来保证产品质量。
可见为实现质量目标,就必须在管理体制上建立一套有效的、便于操作的质量管理体系。并且将这套体系应用于产品的整个制造过程中。
焊接工序质量的影响因素及对策
工序质量是指在生产过程中加工工序对产品质量的保证程度。换句话说,产品质量是以工序质量为基础的,必须具有优良的工序加工质量才能生产出优良的产品。产品的质量不仅仅是在完成全部加工装配工作之后,通过由专职检验人员测定若干技术参数,并获得用户认可就算达到了要求,而是在加工工序一开始就存在并贯穿于生产的全过程中。最终产品合格与否,决定于全部工序误差的累积结果。所以,工序是生产过程的基本环节,也是检验的基本环节。
焊接结构的生产包括许多工序,如金属材料的去污除锈、备料时的校直、划线、下料、坡口边缘加工、成形,焊接结构的配装、焊接、热处理等。各个工序都有一定的质量要求,并存在影响其质量的因素。由于工序的质量最终将决定产品的质量,因此,必须分析影响工序质量的各种因素,采取切实有效的控制措施,才能保证焊接产品的质量。
影响工序质量的因素,概括起来有:人员、设备、材料、工艺方法和生产环境五个方面,简称“人、机、料、法、环”五因素。各个因素对不同工序质量的影响程度有很大差别,应具体情况具体分析。焊接,是焊接结构生产中的重要工序,影响其质量的因素同样是上述五个方面。
人-----施焊操作人员因素
各种不同的焊接方法对操作人员的依赖程度不同。对于手工电弧焊接,焊工的操作技能和谨慎的工作态度对保证焊接质量至关重要。对于埋弧自动焊,焊接工艺参数的调整和施焊也离不开人的操作。对于各种半自动焊,电弧沿焊接接头的移动也是靠焊工掌握。若焊工施焊时质量意识差,操作粗心大意,不遵守焊接工艺规程,或操作技能低下、技术不熟练等都会影响直接焊接的质量。
对施焊人员的控制措施如下:
(1)加强对焊工“质量第一、用户第一、下道工序是用户”的质量意识教育,提高他们的责任心和一丝不苟的工作作风,并建立质量责任制。
(2)定期对焊工进行岗位培训,从理论上掌握工艺规程,从实践上提高操作技能水平。
(3)生产中要求焊工严格执行焊接工艺规程,加强焊接工序的自检与专职检验人员的检查。
(4)认真执行焊工考试制度,坚持焊工持证上岗,建立焊工技术档案。
对于重要或重大的焊接结构生产,还需对焊工进行更细化的考量。例如,焊工培训时间的长短、生产经验、目前的技术状况、年龄、工龄、体力、视力、注意力等,应当全部纳入考核的范围。
机-----焊接机器设备因素
各种焊接设备的性能及其稳定性与可靠性直接影响焊接质量。设备结构越复杂,机械化、自动化程度越高,焊接质量对它的依赖性也就越高。所以,要求这类设备具有更好的性能及稳定性。对焊接设备在使用前必须进行检查和试用,对各种在役焊接设备要实行定期检验制度。
在焊接质量保证体系中,从保证焊接工序质量出发,对焊接机器设备应做到以下几点:
(1)定期对焊接设备维护、保养和检修,重要焊接结构生产前要进行试用。
(2)定期校验焊接设备上的电流表、电压表、气体流量计等各种仪表,保证生产时计量准确。
(3)建立焊接设备状况的技术档案,为分析、解决出现的问题提供思路。
(4)建立焊接设备使用人员责任制,保证设备维护的及时性和连续性。
另外,焊接设备的使用条件,如对水、电、环境等的要求,焊接设备的可调节性、运行所需空间、误差调整等也需要充分注意,这样才能保证焊接设备正常使用。
料-----焊接原材料因素
焊接生产所使用的原材料包括母材、焊接材料(焊条、焊丝、焊剂,保护气体)等,这些材料的自身质量是保证焊接产品质量的基础和前提。为了保证焊接质量,原材料的质量检验很重要。在生产的起始阶段,即投料之前就要把好材料关,才能稳定生产,稳定焊接产品的质量。
在焊接质量管理体系中,对焊接原材料的质量控制主要有以下措施:
(1)加强焊接原材料的进厂验收和检验,必要时要对其理化指标和机械性能进行复验。
(2)建立严格的焊接原材料管理制度,防止储备时焊接原材料的污损。
(3)实行在生产中焊接原材料标记运行制度,以实现对焊接原材料质量的追踪控制。
(4)选择信誉比较高、产品质量比较好的焊接原材料供应厂和协作厂进行订货和加工,从根本上防止焊接质量事故的发生。
总之,焊接原材料的把关应当以焊接规范和国家标准为依据,及时追踪控制其质量,而不能只管进厂验收,忽视生产过程中的标记和检验。
4.法-----焊接工艺方法因素
焊接质量对工艺方法的依赖性很强,在影响焊接工序质量的诸因素中占有非常突出的地位。
工艺方法对焊接质量的影响主要来自两个方面,一方面是工艺制订的合理性;另一方面是执行工艺的严格性。
首先要对某一产品或某种材料的焊接工艺进行工艺评定,然后根据工艺评定报告和图样技术要求制订焊接工艺规程,编制焊接工艺说明书或焊接工艺卡,这些以书面形式表达的各种工艺参数是指导施焊时的依据,它是根据模拟相似的生产条件所作的试验和长期积累的经验以及产品的具体技术要求而编制出来的,是保证焊接质量的重要基础,它有规定性、严肃性、慎重性和连续性的特点。通常由经验比较丰富的焊接技术人员编制,以保证它的正确性与合理性。
在此基础上确保贯彻执行工艺方法的严格性,在没有充足根据的情况下不得随意变更工艺参数,即使确需改变,也得履行一定的程序和手续。
不合理的焊接工艺不能保证焊出合格的焊缝,但有了经评定验证的正确合理的工艺规程,若不严格贯彻执行,同样也不能焊出合格的焊缝。两者相辅相成,相互依赖,不能忽视或偏废任何一个方面。
在焊接质量管理体系中,对影响焊接工艺方法的因素进行有效控制的做法是:
(1)必须按照有关规定或国家标准对焊接工艺进行评定。
(2)选择有经验的焊接技术人员编制所需的工艺文件,工艺文件要完整和连续。
(3)按照焊接工艺规程的规定,加强施焊过程中的现场管理与监督。
(4)在生产前,要按照焊接工艺规程制作焊接产品试板与焊接工艺检验试板,以验证工艺方法的正确性与合理性。
还有,就是焊接工艺规程的制定无巨细,对重要的焊接结构要有质量事故的补救预案,把损失降到最低。
对各种焊接工艺方法的重要因素和补加因素的考量可参考表1-1,对各种焊接方法的次要因素的考量可参考表1-2。
表1-1 焊接工艺方法的重要因素、补加因素与焊接缺陷的关系

①说明:◎表示有很大关系 ○表示有一定关系 △表示关系一般
表1-2 焊缝工艺方法的次要因素与焊接缺陷的关系

①说明:◎表示有很大关系 ○表示有一定关系 △表示关系一般
环-----环境因素
在特定环境下,焊接质量对环境的依赖性也是较大的。焊接操作常常在室外露天进行,必然受到外界自然条件(如温度,湿度、风力及雨雪天气)的影响,在其它因素一定的情况下,也有可能单纯因环境因素造成焊接质量问题。所以,也应引起一定的注意。
在焊接质量管理体系中,环境因素的控制措施比较简单,当环境条件不符合规定要求时,如风力较大,风速大于四级,或雨雪天气,相对湿度大于90%,可暂时停止焊接工作,或采取防风、防雨雪措施后再进行焊接,在低气温下焊接时,低碳钢不得低于-20℃,普通合金钢不得低于-10℃,如超过这个温度界限,可对工件进行适当的预热。
通过以上对影响焊接工序质量的五个方面的因素及其控制措施、原则的分析,可以看到,五个方面的因素互相联系,互相交叉,考量时要有系统性和连续性。
焊接生产质量管理体系
焊接生产质量管理概念
质量管理的核心内涵是使人们确信某一产品(或服务)能满足规定的质量要求,并且使需方对供方能否提供符合要求的产品和是否提供了符合要求的产品掌握充分的证据,建立足够的信心,同时,也使本企业自己对能否提供满足质量要求的产品(或服务)有相当的把握而放心地组织生产。
焊接生产质量管理实质上就是在具备完整质量管理体系的基础上,运用下列六个基本观点,对焊接结构制作与安装工程中的各个环节和因素所进行的有效控制:
(1)系统工程观点;
(2)全员参与质量管理观点;
(3)实现企业管理目标和质量方针的观点;
(4)对人、机、物、法、环实行全面质量控制的观点;
(5)质量评价和以见证资料为依据的观点;
(6)质量信息反馈的观点。
焊接生产企业的质量管理体系
企业为了实现质量管理,制订质量方针和质量目标,分解产品(工程)质量形成过程,设置必要的组织机构,明确责任制度,配备必要设备和人员,并采取适当的控制方法使影响产品(工程)质量的五大因素都得到控制,以减少、消除、特别是预防质量缺陷的产生,所有这些形成的一个有机整体就是质量管理体系。该体系的建立与运转,可向需方提供自己的质量体系满足合同要求的各种证据,包括质量手册、质量记录和质量计划等。
为了保证产品的焊接质量,国家技术监督局于1990年9月8日正式发布了GB/T12467—90、GB/T12468—90和GB/T12469—90焊接质量保证国家推荐标准,并于1991年1月1日起在全国实施。
这是一套结构严谨、定义明确、规定具体而又实用的专业标准,其中规定了钢制焊接产品质量保证的一般原则;对企业的要求;钢熔化焊接头的质量要求与缺陷分级。认真学习和研究这套标准,将其与GB/T19000:2000标准系列和企业的实际结合起来,建立起比较完善的焊接结构质量管理体系,对于提高企业的焊接质量管理水平和质量保证能力,确保焊接产品(工程)质量符合规定的要求具有重要的现实意义,并且也符合企业的长远发展和利益。
由于产品的质量管理体系是运用系统工程的基本理论建立起来的,因此可把产品制造的全过程,按其内在的联系,划分若干个既相对独立而又有机联系的控制系统、环节和控制点,并采取组织措施,遵循一定的制度,使这些系统、环节和控制点的工作质量得到有效的控制,并按规定的程序运转。所谓组织措施,就是要有一个完整的质量管理机构,并在各控制、环节和点上配备符合要求的质控人员。
1.质量控制点的设置
质量控制点也称为“质量管理点”。
任何一个生产施工过程或活动总是有许多项的质量特性要求,这些质量特性的重要程度对产品(工程)使用的影响程度并不完全相同。例如,压力容器的安全性与原材料的材质好坏、焊缝的质量优劣关系很大,而容器表面的油漆刷涂颜色不均匀却只影响容器的外观。前者的后果是致命的,非常严重;后者是外观效果问题,在一定条件下,客户还是可以接受的。
因此,为保证工序处于受控状态,在一定的时间和一定条件下,在产品制造过程中需要重点控制的质量特性、关键部件或薄弱环节就是质量控制点。
在什么地方设置质量控制点,需要对产品(工程)的质量特性要求和生产施工过程中的各个工序进行全面分析来确定。
设置质量控制点一般应考虑以下原则:
(1)对产品(工程)的适用性(性能、精度、寿命、可靠性、安全性等)有严重影响的关键质量特性、关键部位或重要影响因素,应设质量控制点;
(2)对工艺上有严格要求,对下道工序的工作有严重影响的关键质量特性、部位应设质量控制点;
(3)对质量不稳定,出现不合格品多的工序或项目,应建立质量控制点;
(4)对用户反馈的重要不良项目应建立质量控制点;
(5)对紧缺物资或可能对生产安排有严重影响的关键项目应建立质量控制点。
焊接生产是焊接结构质量控制的最重要内容和环节。国际焊接学会(IIW)所制定的压力容器制造(包括现场组装)全过程的质量控制要点共164个,其中与焊接有关的质量控制点就有122个,见表1-3。
表1-3 国际焊接学会(IIW)的压力容器制造质量控制要点

2.焊接生产质量管理体系的主要控制系统与控制环节
焊接生产质量管理体系中的控制系统主要包括:材料质量控制系统、工艺质量控制系统、焊接质量控制系统、无损检测质量控制系统和产品质量检验控制系统等。在每个控制系统均有自己的控制环节和工作程序、检查点及责任人员。
(1)材料质量控制系统,它是从编制材料计划到订货、采购、到货、验收、保管、发放、标记移植等全过程进行控制,重点是入厂(场)验收并严格管理和发放可靠,坚持标记移植制度。
(2)工艺质量控制系统,是对生产工艺或施工方案的分析确定、工艺规程和工艺卡的编制、生产定额估算等一系列工作进行控制的流程。
(3)焊接质量控制系统,其涉及的范围比较宽,主要包括焊工考试、焊接工艺评定、焊接材料管理、焊接设备管理和产品焊接这五条控制线。
(4)无损检测质量控制系统,无损检测按其任务不同,控制程序繁简不同。原材料只要求作超声波检验,经无损探伤责任工程师签发探伤记录报告后交材料检验员,作为原材料检验的一部分原始资料。而焊工技能考试及工艺评定试板的控制程序是相同的,其探伤记录报告签发后,交焊接试验室立案存档。
(5)产品质量控制系统实际上反映了产品制作全过程的控制,由于职责分工的不同,如材料、焊接、无损检测是由各独立的系统加以控制。
3.质量管理机构及工作方式
质量管理机构的设置和复杂程度,主要取决于产品质量管理控制系统、环节和点的划分情况。一般这些系统、环节和点划分得愈细,质量管理机构就愈复杂,需要的岗位责任人员也愈多。
质量管理机构是由一定的职能部门(如企业的质量管理办公室)、产品质量主要负责人(一般是企业的厂长或经理)、产品质量主要保证人(一般是指企业技术总负责人或质量管理主要保证人,常称质量管理工程师)、各控制系统责任人(常称系统责任工程师或主管工程师)以及各控制点岗位责任人(多由各关键工序岗位生产人员担任)组成。
各级质量控制责任人,除应对本岗位、本环节和本系统工作质量负责外,还应向上一级质量控制责任人、质量管理总负责人、最后向企业厂长(经理)保证工作,形成一个完整的质量控制网络。
4.建立“三检制度”
三检制度包括自检、互检、专检,是施行全员参与质量管理的具体表现。
(1)自检。
1)操作人员在操作过程中,必须进行个人自检,填写有关检验评定表中自检项目内容。经班组长验收后,方准继续其他部位的生产施工。
2)班组长对所负责的分项工程施工或零部件生产,必须按相应的质量验评表中所列的检查内容,在生产过程中逐项检查班组成员的操作质量。在完成后会同质量干事逐项地进行班组自检,并认真填写自检记录,经自检达标后方可提请工长或车间主任组织质量验收。
3)工长或车间主任除督促班组认真自检、填写自检记录,为班组创造自检条件外,还要对班组操作质量进行中间检查。在班组自检达标基础上,组织施工队或车间自检。经自检合格后,方可提请项目经理或单位质量负责人组织专职质量检验员进行质量核验。
4)项目经理或单位质量负责人必须认真地组织专检人员、有关工长(车间主任)、班组长进行所承担生产项目的质量核验。专检人员在核验时,要先查阅班组自检记录,无班组自检记录时,不予进行质量核验评定。
5)项目经理、工长在未经专检人员进行核验的分项任务,或虽经核验未达标时不得安排进行下道工序。否则要追究责任直至罚款。
(2)互检。
1)工种间的交接验:上道工序完成后下道工序插入前,必须组织交接双方工长、班组长进行交接检查。由交方工长填写“工种交接检查表”,经双方认真检查并签认后,方准进行下道工序施工。未经交接检或虽经交接检但未达到要求的产出物,接方可拒绝插入施工。
2)总、分包间的交接检:对规范、规程、标准及施工图说中规定的,需要在工序间进行检查的项目,交方应按接方要求认真办理总分包交接检查表。移交有关资料和进行交接签证等工作,否则不得进行下道工序。
3)隐藏项目的交接检验:有很多工序完成后,其产出物会被下道工序的产出物所掩盖或封闭。如箱型梁内的焊缝,即是被封闭隐藏的。负责做下道工序的单位必须在隐蔽前填写“隐蔽项目交接检查表”,与做前一道工序的单位办理交接检手续。经交方自检(指安装工程中的隐蔽部位)或交接双方共同检查,达到质量标准并经双方签认后,方可进行下一道工序的施工生产。否则,由做最后一道工序的单位或部门承担一切后果。
4)成品、半成品保护交接检:
①进行下道工序施工的单位在施工前,必须对已完成的成品、半成品进行保护。在生产施工过程中始终要采取防止成品、半成品损坏(或污染等)的有效措施。
②上道工序出成品、半成品后如不向下道工序办理成品、半成品保护手续,如果发生成品、半成品损坏、污染、丢失时,由负责上道工序的单位承担后果。
③对已办理成品、半成品保护交接检的项目,如发生成品损坏、污染、丢失等问题时,由做下道工序的单位承担后果。
(3)专检。
1)所有分项任务、“隐检”、“预检”项目,必须按程序,作为一道工序,提请专检人员进行质量检验评定。未经专检人员进行检验、评定的项目,或虽经检验、评定未达到质量标准的项目不得进行下道工序。对违反此规定的责任者,专检人员有对其实行罚款权利。
2)专检人员进行分项任务质量核验之前要先查阅班组自检记录是否符合要求,做到无自检记录或其不符合要求时,不予进行核验,以促进班组质量管理工作,对有自检记录的分项任务,在对其评定时应会同项目经理组织工长、班组长共同进行。并依专检人员核验评定的质量等级为准。
3)专检人员在核验评定分项任务工程质量等级时,必须按质量标准、质量控制设计目标认真检查、严格把关;在施工过程中,应认真检查原材料、成品、半成品的质量是否符合要求,并主动协助工长、班组长搞好质量管理和工程质量。要注重抓薄弱环节、抓重点部位、抓防止(治)质量通病及抓隐、预检等工作。
5.建立健全质量信息系统
建立健全质量信息系统主要应该由专职的质量管理人员、技术人员来执行。但是,生产工人在其中也应发挥积极的作用。生产现场中的质量缺陷预防、质量维持、质量改进,以及质量评定都离不开及时正确的质量动态信息、指令信息和质量反馈信息。对各种需要的数据进行收集、整理、传递和处理,形成一个高效率的信息闭环系统,是保证现场质量管理正常开展的基本条件之一。
质量动态信息是指生产施工现场的质量检验记录,各种质量报告,工序控制记录,原材料、半成品、构件及配套件的质量动态等。指令信息是上级管理部门发出的各种有关质量工作的指令。这些指令是质量工作必须遵循的准则,也是质量管理活动中进行比较的标准。质量反馈信息是指执行质量指令过程中产生的偏差信息,即与规定目标、要求、标准比较后出现的异常情况信息。这种异常信息要及时反馈到有关人员和相应的决策机构,以便迅速作出新的判断形成新的调节指令信息。
现场生产工人在日常的生产活动中,都应该提供必要的质量动态信息和质量反馈信息。而这些信息又可为制定指令信息提供第一手资料。
现场质量管理中应注意以下三点:
(1)在现场质量管理中,应该根据施工过程中进行的质量缺陷预防、质量维持、改进、评定等应有质量职能明确规定相应的责任及相互间的协调关系,并赋予应有的权限,落实到有关部门和具体人员中去,并坚持检查考核,同奖惩挂钩。
(2)还应该根据现场施工过程要实现的质量目标,将以上工作和活动加以标准化、制度化、程序化,进而构成现场的质量体系。
(3)为了促进工人严格遵守工艺纪律,有必要建立考察工艺纪律执行情况的奖惩责任制。
焊接质量控制内容及项目
焊前的质量控制
焊前的各项质量检验是焊接质量控制的开始,它主要包括焊接原材料质量控制、焊接焊接前个工序质量控制、焊接工艺评定。“良好的开始是成功的一半”。
1、原材料质量控制
(1)金属原材料的质量检验
焊接结构使用的金属材料种类很多,即使同种类的金属材料也有不同的型号。使用时应根据金属材料的型号,出厂质量检验证明书(合格证)加以鉴定。同时,还须作外部检查和抽样复核,以检查发现在运输过程中产生的外部缺陷和防止型号错乱。对于有严重外部缺陷的应挑出不用,对于没有出厂合格证或新使用的材料必须进行化学成分分析、机械性能试验及可焊性试验后才能投产使用。
(2)焊丝质量的检验
焊接碳钢和合金钢所用的焊丝其化学成分、机械性能、焊接性能等应符合国家标准。在使用前,每捆焊丝必要时应进行化学成分复核、外部检查及直径测量。焊丝表面不应有氧化皮、锈蚀、油污等。若采用化学酸洗法清除焊丝上的氧化皮、锈蚀时,应注意控制酸洗的时间,若酸洗时间过长,而又立即使用时,会影响焊接质量,甚至出现裂纹。
(3)焊条质量的检验
焊条质量检验应首先检查其外表质量,然后核实其化学成分、机械性能、焊接性能等是否符合国家标准或出厂的要求。对焊条的化学成分及机械性能进行检查时,首先用这种焊条焊成焊缝,然后对其焊缝进行化学成分和机械性能测定,合格的焊条其焊缝金属的化学成分及机械性能应符合其说明书所规定的要求。
所谓焊接性能良好的焊条,是指在说明书中所推荐的规范下焊接时,焊条容易起弧、电弧稳定、飞溅少、药皮熔化均匀、熔渣不影响连续焊接、熔渣流动性好、覆盖均匀、脱渣容易;并且在一般情况下,焊缝中不应有裂纹、气孔,夹渣等工艺缺陷。
焊条的药皮应是紧密的,没有气孔、裂纹、肿胀和未调匀的药团,同时要牢固地紧贴在焊芯上并且有一定的强度,直径小于4mm的焊条,从0.5米处平放自由落在钢台上,药皮不损坏。药皮在焊芯上应同心。药皮偏心的焊条,除发生偏弧外,还破坏其焊接性能。
使用焊条时,还需注意运输过程和保管时是否受到损伤和受潮变质。变质和损伤的焊条不能使用。焊条施焊前需经烘干,以去除水分。
(4)焊剂的检验
检验焊剂时应根据国家标准的规定进行。焊剂检验主要是检查其颗粒度、成分、焊接性能及湿度。焊剂应与焊丝配合使用方能保证焊缝金属的化学成分及机械性能满足要求,焊接不同种类的钢材,则要求不同类型的焊剂配合。具有良好性能的焊剂,其电弧燃烧稳定,焊缝金属成型良好,脱渣容易,焊缝中没有气孔、裂纹等缺陷。
焊剂颗粒度随焊剂的类型不同而不同,如低硅中氟型和中硅中氟型其颗粒的大小为0.4~3mm,高硅中氟型或低硅高氟型的为0.25~2mm。焊剂的单位体积重量(*比假**重)即lOOcm3的干燥焊剂其重量与体积之比,如玻璃状焊剂应在1.4~1.6g/cm3,浮石状焊剂为0.7~0.9g/cm3。焊剂的湿度要求取100克焊剂在经300~400℃烘烤2小时后,所含水分不得超过1%。焊剂在使用前,必须按规定的要求烘干,没有注明要求的均须经250℃烘1~2小时。
2、焊接前各工序质量控制
(1)生产图纸和工艺
焊接前必须首先熟悉焊接结构生产工艺图纸和工艺,这是保证焊接产品顺利生产的重要环节。
主要内容包括如下及方面:
1)产品的结构形式、采用的材料种类及技术要求;
2)产品焊接部位的尺寸、焊接接头及坡口的结构形式;
3)采用的焊接方法、焊接电流、焊接电压、焊接速度、焊接顺序等,焊接过程中预热及层间温度的控制;
4)焊后热处理工艺、焊件检验方法及焊接产品的质量要求。
(2)母材预处理和下料
1)母材预处理
金属结构材料的预处理主要是指钢材在使用前进行矫正和表面处理。钢材在吊装运输和存放过程中如果不严格遵守有关的操作规程,往往会产生各种变形。例如:整体弯曲、局部弯曲、波浪形变形等,不可直接用于生产而必须加以矫正。
薄板矫正多用多辊轴矫平机,卷筒钢板开卷也可采用矫平机矫平。厚板应采用大型水压机在平台矫正,型钢的弯曲变形可采用专用的型钢矫正机进行矫正。
钢板和型钢发生局部弯曲可用火焰矫正法矫正。加热温度一般不超过钢材回火温度,加热后可在空气中冷却或喷水冷却。
钢材表面的氧化物、铁锈及油污对焊缝的质量会产生不利的影响,焊接前必须将其清除。清理方法有机械法和化学法两种。机械清理法包括喷砂、喷丸、砂轮修磨和钢丝轮打磨等、其中喷丸效果较好,在钢板预处理连续生产线中大多采用喷丸清理工艺。化学清理法通常采用酸溶液清理,即将钢材浸入2%~4%的硫酸溶液槽内,保持一定时间后取出后放入1%~2%的石灰石液槽内中和,取出烘干。钢材表面残留的石灰膜可防止金属表面再次氧化,切割或焊接前将其从切口或坡口面上清除即可。
2)下料
焊件毛坯的切割下料是保证结构尺寸精度的重要工作,应严格控制。采用机械剪切、手工热切割和机械热切割法下料,应在待下料的金属毛坯上按图样和1:1的比例进行划线。对于批量生产的工件,可采用按图样的图形和实际尺寸制作的样板划线。每块都应注明产品、图号、规格、图形符号和孔径等,并经检查合格后才能使用。手工划线和样板的尺寸公差应符合标准规定,并考虑焊接的收缩量后和加工余量。
钢材可以采用剪床剪切下料或采用热切割方法下料。常用热切割方法有火焰切割、等离子弧切割和激光切割。激光切割多用于薄板的精密切割。等离子弧切割主要用于不锈钢及有色金属的切割。
不锈钢钢板切割下料时应注意切口附近的硬化现象。因为硬化带对钢板性能有不利影响,所以应采用机械加工方法去除掉。合金元素含量超过3%的高强度钢和耐热钢厚板切割时,表面会产生淬硬现象,严重时会导致形成切割裂纹。因此,低合金高强度钢和耐热钢厚板切割前,应将切口的起始端预热100~150℃,当钢板厚度超过70mm时,应在切割前将钢板进行退火处理。
3)坡口加工
为使焊缝的厚度达到规定的尺寸不出现焊接缺陷和获得全焊透的焊接接头,焊缝的边缘应按板厚和焊接工艺要求加工成各种形式的坡口。
常用焊接接头坡口形式有V形、X形、U形及双U形。设计和选择坡口焊缝时,应考虑坡口角度、根部间隙、钝边和根部半径。
焊条电弧焊时,为保证焊条能够接近焊接接头根部以及多层焊时侧边熔合良好,坡口角度与根部间隙之间应保持一定的比例关系。当坡口角度减小时,根部间隙必须适当增大。因为根部间隙过小,根部难以熔透,必须采用较小规格的焊条,降低焊接速度;反之如果根部间隙过大,则需要较多的填充金属,提高了焊接成本和增大了焊接变形。
熔化极气体保护焊由于采用的焊丝较细,且使用特殊导电嘴,可以实现厚板(大于200mm)I形坡口的窄间隙对接焊。
开有坡口的焊接接头,一般需要留有钝边来确保焊缝质量。钝边高度以既保证熔透又不致烧穿为佳。焊条电弧焊V形或双面U形坡口取0~3mm,双面V形或双面U形坡口取0~2mm。埋弧焊的熔深比焊条电弧焊大,因此钝边可适当增加,以减少填充金属。
带有钝边的接头,根部间隙主要取决于焊接位置和焊接工艺参数,在保证焊透的前提下,间隙尽可能减小。
坡口加工可以采用机械加工或热切割法。V形坡口和X形坡口可以在机械气割下料时,采用双割据或三割据同时完成坡口的加工。
坡口加工的尺寸公差对于焊件的组装和焊接质量有很大的影响,应严格检查和控制。坡口的尺寸公差一般不超过±0.5mm。
4)成形加工
大多数焊接结构,如压力容器。船舶、桥梁和重型机械等,许多部件为达到产品设计图纸的要求,焊接之前都需要经过成形加工。成形工艺包括冲压、卷制、弯曲和旋压等。
圆筒形和圆锥形焊件,如压力容器的筒体和过渡段、锅炉锅筒、大直径管道等都是采用不同厚度的钢板卷制而成的。卷制通常在=三辊筒或四辊筒卷板机上进行,厚壁筒体亦可采用特制的模具在水压机上冲压成形。筒体的卷制实质上是一种弯曲工艺。在常温下弯曲,既所谓冷弯时,工件的弯曲半径不应小于该种材料特定的最小值,对于普通碳素结构钢,弯曲半径不应小于25δ(δ为板厚),否则材料的力学性能会大大下降。冷卷的筒体,当其外层纤维的伸长率超过15%时,应在冷卷后做回火处理,以消除冷作硬化引起的不良后果,通常板厚小于50mm的钢板应采用热卷或热压成形。
正常的热卷或热冲压温度应选择在材料的正火温度,以保证热成形后材料仍保持标准规定的力学性能。当卷制某些对高温作用较敏感的合金钢板时,应制备母材金属试板,且随炉加热并随随工件同时出炉,以检验母材金属成形后的力学性能是否符合标准的规定。
压力容器、锅筒、储罐等球形封头、顶盖、球罐通常采用水压机或油压机在特制的模具上冷冲压或热冲压而成。当冲压后的工件冷变形程度超过容许极限或冲压温度超过材料正常的正火温度时,冲压后工件应作相应热处理。以恢复材料的力学性能。奥氏体不锈钢冷冲压件,冲压后应作固溶处理。
在许多焊接结构中大量采用管件和型材,一般也要求按设计图纸弯曲成形,管材弯曲可按管子直径、壁厚和成形精度要求分别采用手动、电动、液压传动以及数控液压弯管机。型材的弯曲可采用三辊或四辊型材弯曲机。
5)装配
焊接结构在生产中为保证产品质量,常需要转配和焊接机械装备。焊接机械装备种类繁多,有简单的夹具,也有复杂的焊接变位机械。装配与焊接机械装备的特点与适用场合见表1-4。
表1-4 装配与焊接机械装备的特点与适用场合

6)焊前预热
焊前预热是防止厚板焊接结构、低合金和中合金钢接头焊接裂纹的有效措施之一。焊前预热有利于改善焊接过程的热循环,降低焊接接头区域的冷却速度,防止焊缝与热影响区产生裂纹,减少焊接变形,提高焊缝金属与热影响区的塑性与冲击韧性。
焊件的预热温度应根据母材的含碳量和合金含量、焊件的结构形式和接头的拘束度、所选用焊接材料的扩散氢含量、施焊条件等因素来确定。母材含碳量和合金含量越高,厚度越大,焊前要求的预热温度也越高。钢制压力容器焊前预热100℃以上的钢种厚度参见表1-5。
表1-5 钢制压力容器预热100℃以上钢种厚度

对于焊接工程结构,可以采用碳当量(CE)和冷裂纹指数法确定预热温度。碳当量和低合金钢焊接根据碳当量范围确定预热温度,见表1-6。
表1-6 典型钢种根据碳当量范围确定预热温度

3、焊接工艺评定
(1)焊接工艺评定的目的
焊接工艺评定是通过焊接接头的力学性能或其它性能的试验证实焊接工艺规程的正确性和合理性的一种程序。生产厂家应按国家有关标准、监督规程或国际通用的法规,自行组织并完成焊接工艺评定工作。
焊接工艺评定试验不同于以科学研究和技术开发为目的而进行的试验,其目的主要有两个:一是为了验证焊接产品制造之前所拟定的焊接工艺是否正确;二是评定在所拟定的焊接工艺是合格的情况下,焊接结构生产单位能否制造出符合技术条件要求的焊接接头。所以焊接工艺评定的目的在于检验、评定拟定焊接工艺的正确性、是否合理、是否能满足产品设计和标准规定,评定制造单位是否有能力焊接出符合要求的焊接接头,为制定焊接工艺提供可靠依据。
(2)焊接工艺评定的一般程序
各生产单位因产品质量管理机构不尽相同,工艺评定程序会有一定差别。以下为焊接工艺评定的一般程序。
1)焊接工艺评定立项;
2)下达焊接工艺评定任务书;
3)编制焊接工艺指导书;
4)编制焊接工艺评定试验执行计划;
5)试件的准备和焊接;
6)焊接试件的检验;
7)编写焊接工艺评定报告。
对于评定中不合格的项目,应找出原因并纠正后正确进行评定。最后应将所有软件,如焊接工艺评定任务书、焊接工艺评定报告、施焊记录、各项检验试验报告等存档保存,以备调用。
总之,焊前的质量控制是要检查被焊产品焊接接头坡口的形状、尺寸、装配间隙、错边量是否符合图纸要求,坡口及其附近的油漆、氧化皮是否按工艺要求清楚干净,选用的焊材是否按规定的时间、温度烘干,焊丝表面的油锈是否除尽,焊接设备是否完好,电流、电压显示装置是否灵敏,需预热的材料是否按规定预热,焊工是否具有相应资格证书或技术水平等。只有以上各个环节全部符合工艺要求,方可进行焊接。
焊接过程质量控制
焊接生产过程中的质量控制是焊接中最重要的环节,一般是先按照设计要求选定焊接工艺参数,然后边生产、边检验。每一工序都需要按照焊接工艺规范或国家标准检验,主要包括焊接规范的检验、焊缝尺寸检验、焊接工装夹具的检验与调整、焊接结构装配的检查等。
1、焊接规范的检验
焊接规范是指焊接过程中的工艺参数,如焊接电流、焊接电压、焊接速度、焊条(焊丝)直径、焊接的道数、层数、焊接顺序、电源的种类和极性等。焊接规范及执行规范的正确与否对焊缝和接头质量起着决定作用。正确的规范是在焊前进行试验、总结而取得的。有了正确的规范,还要在焊接过程中严格执行,才能保证接头质量的优良和稳定。对焊接规范的检查,不同的焊接方法有不同的内容和要求。
(1)手工电弧焊规范的检验
手弧焊必须一方面检验焊条的直径和焊接电流是否符合要求,另一方面要求焊工严格执行焊接工艺规定的焊接顺序、焊接道数、电弧长度等。
(2)埋弧自动焊和半自动焊焊接规范的检验
埋弧自动焊和半自动焊焊除了检查焊接电流、电弧电压、焊丝直径、送丝速度、焊接速度(对自动焊而言)外,还要认真检查焊剂的牌号,颗粒度,焊丝伸出长度等。
(3)电阻焊规范的检验
对于电阻焊,主要检查夹头的输出功率,通电时间,顶锻量,工件伸出长度,工件焊接表面的接触情况,夹头的夹紧力和工件与夹头的导电情况等。实施电阻焊时还要注意焊接电流、加热时间和顶锻力之间的相互配合。压力正常但加热不足,或加热正确而压力不足都会形成未焊透。电流过大或通电时间过长,会使接头过热,降低其机械性能。
对于点焊,要检查焊接电流、通电时间、初压力以及加热后的压力、电极表面及工件被焊处表面的情况等是否符合工艺规范要求。对焊接电流、通电时间、加热的压力三者之间是否配合恰当要认真检查,否则会产生缺陷。如加热后的压力过大,会使工件表面显著凹陷和部分金属被挤出,压力不足,会造成未焊透,电流过大或通电时间过长,会引起金属飞溅和焊点缩孔。
(4)气焊规范的检验
气焊主要检查焊丝的牌号、直径,焊嘴的号码。并检查可燃气体的纯度和火焰的性质。如果选用过大的焊嘴,会使焊件烧坏,过小则会形成未焊透。使用过分还原性火焰会使金属渗碳,而氧化焰会使金属激烈氧化,这些都会使焊缝金属机械性能降低。
2、焊缝尺寸的检查
焊缝尺寸的检查应根据工艺卡或国家标准所规定的精度要求进行。一般采用特制的量规和样板来测量。最普通的测量焊缝的量具是样板,样板是分别按不同板厚的标准焊缝尺寸制造出来的,样板的序号与钢板的厚度相对应。例如,测量12mm厚的板材的对接焊缝,则选用12mm的一片进行测量。此外,还可用万能量规测量,它可用来测量T形接头焊缝的焊脚的凸出高量及凹下量,对接接头焊缝的余高,对接接头坡口间隙等。
3、夹具工作状态检查
夹具是结构装配过程中用来固定、夹紧工件的工艺装备。它通常要承受较大的载荷,同时还会受到由于热的作用而引起附加应力的作用。故夹具应有足够的刚度、强度和精确度。
在使用中应对其进行定期的检修和校核。检查它是否妨碍对工件进行焊接,焊接后工件由于热的作用而发生的变形,是否会妨碍夹具卸下取出。当夹具不可避免地要放在施焊处附近时,是否有防护措施,防止因焊接时的飞溅而破坏了夹具的活动部分,造成卸下取出夹具困难。
还应检查夹具所放的位置是否正确,会不会因位置放置不当引起工件尺寸的偏差和因夹具自身重量而造成工件的歪斜变形。此外还要检查夹紧是否可靠。不应因零件热胀冷缩或外来的震动而使夹具松动失去夹紧能力。
4、结构装配质量的检验
在焊接之前进行装配质量检验是保证结构焊接后符合图纸要求的重要措施。对焊接装配结构主要应作如下几项的检查:
(1)按图纸检查各部分尺寸,基准线及相对位置是否正确,是否留有焊接收缩余量、机械加工余量等。
(2)检查焊接接头的坡口型式及尺寸是否正确。
(3)检查定位焊的焊缝布置是否恰当,能否起到固定作用,是否会给焊后带来过大的内应力。同时一并检验定位焊焊缝的缺陷,若有缺陷要及时处理。
(4)检查焊接处是否清洁,有无缺陷(如裂缝、凹陷、夹层等)。
焊后成品质量控制
1、焊后成品质量检验
焊接产品虽然在焊前和焊接过程中进行了检验,但由于需方对产品的整体要求,以及使用时条件的变化、波动等都有可能引发新的缺陷,所以,为了保证产品的质量,对成品也必须进行质量检验。成品检验的方法很多,应根据产品的使用要求和图纸的技术条件进行选用。焊接结构成品主要检验外观和无损探伤。同时,焊接产品在使用中的检验也是成品检验的一部分。当然,由于使用中的焊接产品其检验的条件发生了改变,所以,检验的过程和方法也有所变化。
(1)外观检查和测量
焊接接头的外观检验是一种手续简便而又应用广泛的检验方法,是成品检验的一个重要内容。这种方法有时也使用在焊接过程中,如厚壁焊件作多层焊时,每焊完一层焊道时便采用这种方法进行检查,防止前道焊层的缺陷被带到下一层焊道中。
外观检查主要是发现焊缝表面的缺陷和尺寸上的偏差。这种检查一般是通过肉眼观察,并借助标准样板、量规和放大镜等工具来进行检验的。所以,也称为肉眼观察法或目视法。
(2)致密性检验
贮存液体或气体的焊接容器,其焊缝的不致密缺陷,如贯穿性的裂纹、气孔、夹渣、未焊透以及疏松组织等,可用致密性试验来发现。致密性检验方法有:煤油试验、沉水试验、吹气试验、水冲试验、氨气试验和氦气试验等。
(3)受压容器焊接接头的强度检验
由于受压容器产品的特殊性和整体性,所以,对这类产品进行的接头强度检验只能通过检验其完整产品的强度来确定焊接接头是否符合产品的设计强度要求。这种检验方法常用于贮藏液体或气体的受压容器检查上,一般除进行密封性试验外,还要进行强度试验。
(4)物理方法的检验
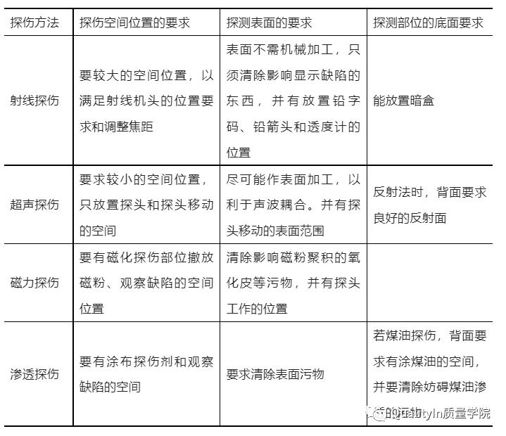
物理检验方法是利用一些物理现象进行测定或检验被检材料或焊件件的有关技术参数,如温度、压力、粘度、电阻等,来判断其内部存在的问题。如内应力分布情况,内部缺陷情况等。有关材料技术参数测定的物理检验方法属于材料测试技术。材料或焊件内部缺陷存在与否的检验,一般都是采用无损探伤的方法。目前的无损探伤方法有超声波探伤、射线探伤、磁力探伤、渗透探伤等。
(5)焊接结构设计鉴定
为使焊接检验能顺利进行,必须对焊接结构设计进行鉴定。需要进行检验的焊接结构应具备可检验的条件,也就是应具有可探伤性。一个焊接产品能进行探伤,应具有如下的条件:
1)有适当的探伤空间位置。
2)有便于进行探伤的探测面。
3)有适宜探伤的探测部位的底面。
由于探伤方法很多而且各有不同。因此,各种方法要求的探伤空间、探测表面和探测部位的底面亦有所不同,具体情况可参见表1-7。
表1-7 产品进行探伤时各种探伤方法所要求的条件

当焊接产品制成后,如不能满足可探伤条件,则应在产品装焊过程中逐步探伤,但最后装焊的焊缝,应是具有可探伤条件的焊缝。在创造可探伤条件时,应考虑经济性、可靠性和得到最高的探伤灵敏度。
2、焊接产品服役质量检验
(1)焊接产品交付后的检验
1)焊接产品检验程序和检验项目
①查验检验资料是否齐全。
② 核对焊接产品质量证明文件。
③ 检查焊接产品实物和质量证明温家是否一致。
④ 按照有关安装规程和技术文件规定进行焊接产品质量检验。
⑤ 对焊接产品重要部位、易产生质量问题的部位、运输中易破损和变形的部位应给以特别注意,重点检验。
2)焊接产品检验方法和验收标准
焊接成品的检验方法和验收标准应当与焊接产品制造过程中所采用的检验方法、检验项目、验收标准相同
3)焊接质量问题的现场处理
① 发现漏检,应作补充检查并补齐质量证明文件。
② 因检验方法、检验项目或验收标准等不同而引起的质量问题,应尽量采用同样的检验方法和评定标准,重新评定焊接产品是否合格。
③ 可修可不修的焊接缺陷一般不退修,焊接缺陷明显超标,应进行退修。其中大型焊接结构应尽量在现场修复,较小焊接结构而修复工艺复杂者也应及时返厂修复。
(2)焊接产品服役质量的检验
1)焊接产品运行期间的质量监控
焊接产品运行期间一般采用声发射技术经常监控运行情况。
2)焊接产品检修质量的复查
对苛刻条件(腐蚀介质、交变载荷、热应力)下工作的焊接产品,有计划地定期复查。
3)服役焊接产品质量问题现场处理
对重要焊接产品的退修要重新进行工艺评定,验证焊接工艺,制定返修工艺措施,编制质量控制指导书和记录卡。
(3)焊接结构破坏事故的现场调查与分析
1)现场调查与分析
① 保护焊接结构破坏现场,收集所有运行记录。② 查明运行操作过程是否正确。③ 查明焊接结构断裂位置。④ 检查断口部位的焊接接头表面质量和断口质量。⑤ 测量已破坏结构部分的实际厚度,核对它的厚度是杏符合图样要求,并为重新设计校核提供依据。
2)对母材和焊缝取样分析
① 重新对已破坏结构部分进行金相检验;
② 重新复查已破坏结构部分的化学成分;
③ 重新复查已破坏结构部分的力学性能。
3)复查焊接结构的制造工艺过程
对照设计说明书重新复查焊接结构的设计参数,考查是否符合国家标准,焊接结构的制造工艺过程是否合乎规定,查清责任,为确定修复工艺做必要的准备。
3、焊接检验档案的建立
焊接检验档案也是整个焊接生产质量保证体系中的重要组成部分。它不仅反映了焊接产品的实际质量,并且,为焊接质量控制工作提供了信息,为各类焊接产品的质量控制的统计、分析工作提供依据,而且,为焊接产品运行期间的维修和改造、事故分析等提供了质量考查的依据和历史凭证,因此,有关人员应予以高度重视。
(1)焊接检验记录
焊接检验记录至少应包括下述内容:
1)焊接产品的编号、名称、图号;
2)现场使用的焊接工艺文件的编号,如焊接工序明细卡、焊接工艺卡或焊接工艺评定等文件的编号或名称;
3)母材和焊接材料的牌号、规格、入厂检验编号;
4)焊接方法、焊工姓名、焊工钢印;
5)实际焊前预热温度、后热温度、消氢温度和时间等;
6)焊接检验方法、检验结果,包括外观检查、无损探伤、水压试验和焊接试样检查等;
7)焊接检验报告编号。检验报告是指理化实验室、无损探伤室等专职检验机构对焊缝质量进行检查之后,出具证明焊缝质量的书面报告。检验报告应对焊缝质量作出肯定或否定的判断,即作出“合格”或“不合格”的结论;
8)焊缝返修方法、返修部位、返修次数等;
9)焊接检验的记录日期、记录人签字。
焊接检验记录是产品质量记录的重要部分,应按制造工序编制检验程序,印制质量控制表格,使记录规范化,按照规定的检验程序记录,保证记录及时、完整。
(2)焊接检验证明书
焊接产品的检验证书,是产品完工时收集检验工作的原始记录,并进行汇总而编制的质量证明文件。发给用户的焊接检验证明书的形式和内容,要根据具体产品的结构形式确定。对于焊接结构和制造工艺比较复杂、质量要求较高的产品,应将检验资料装订成册,以质量证明书的形式提供给用户。证明书中的技术数据应该实用、准确、齐全、符合标准。对于结构和制造工艺比较简单、运行条件要求不高的焊接产品,检验证书可用卡片的形式提供给用户。
但是,无论怎样焊接检验证书至少应包括下述内容:
1)焊接产品的名称、编号、图号;
2)焊接产品的技术规范或使用条件;
3)原材料规格,包括母材和焊丝、焊条等;
4)焊接过程资料,包括焊接方法和主要的焊接工艺、焊工及焊工钢印等;
5)焊接检验资料,包括无损探伤、试样检查、水压试样结果等;
6)焊缝返修记录,包括返修部位、返修方法、返修次数等;
7)责任印章,包括检验证书的编制人员、检查组长或科长、厂长签字或印章,工厂质量合格印章,签发日期等。
焊接产品的检验证书,一般都是印制的固定格式或标准格式。编制焊接检验证书应收集原始记录进行汇总,按照证书的格式要求填写。检验资料必须完整、齐全、系统、技术数据必须真实准确。
(3)焊接检验档案
焊接产品运行发生损坏时,需要检查和修复,查阅检验档案,考查产品的原始质量,以便采取相应的措施,保证维修质量。用户为了提高焊接产品的运行参数或改善设备的维修管理条件,对陈旧设备进行技术改造,也必须依据焊接检验档案,参考原设计来修改图样,才能完成技术改造项目。
焊接产品的检验档案应包括下述材料:
1)完整的焊接生产图样;
2)焊接检验的原始记录,包括材质检验记录、工艺检查记录和焊缝质量检验记录等;
3)焊接生产中的单据,包括材料代用单、临时更改单、工作联系单、不合格焊缝处理单等;
4)焊接检验报告,包括机械性能、无损探伤及热处理等检验报告;
5)焊接检验证明书,包括焊接产品质量证(册)书或合格证。
更多专业质量文章,请访问QualityIn质量学院官网。