猪传染性水泡病与猪口蹄疫,在患病猪身上表现症状有很大的相似之处,因此在实际诊断时很多养猪人因为经验不足很难准确的做出判断,容易错过最佳治疗机会,造成不必要的经济损失,因此养猪人有必要对猪口蹄疫和猪传染性水泡病的鉴别诊断以及防治进行学习,从病原和流行病学上,做好两种疾病的辨别,并采取合适的防治措施,实现猪场口蹄疫和传染性水泡疾病的控制,降低发病率,提高猪场效益。
本文以猪口蹄疫和猪传染性水泡病的鉴别诊断及防治作为主要内容,首先对猪口蹄疫与猪水泡病的鉴别从多个角度讲解,随后讲解猪口蹄疫与猪水泡病的防治,并提出了些具体的防治措施,供大家学习!

猪口蹄疫介绍与病症表现
口蹄疫,是偶蹄动物的一种急性、热性、高度接触牲传染病,人亦能感染。本病大小猪都可以发生,小猪死亡率高。传染十分迅速,能在短时间内大面积流行,造成严重的经济损失。
- 本病是由口蹄疫病毒所引起的,病毒存在于病畜口、蹄部的水泡壁、唾液、血液,乳汁、小便、泪液、粪便以及各种组织中。口蹄疫病毒是多型的(约数十种类型),一般常见的有A、O、C三型,O型发生的次数和地区最多,其次是A型和C型。各型之间:彼此不能交互免疫。
- 病毒抵抗力很强,冻干病毒在冷冻下可保存其致病力四年以上。对高温敏感,在60℃经30分钟即能杀,在80℃时,立即死亡。对碱性的抵抗力也较弱,1%至2%的氢氧化钠溶液能使病毒在50至60分钟内死亡;用20%的草木灰水经2小时可将其杀死。但石灰水的消毒作用不可靠。
- 本病的病原主要通过消化道粘膜及损伤的皮肤侵入猪体,其他如鼻、眼、乳房及生殖器官粘膜也可感染。传播途径常因病猪和健康猪直接接触感染,也可通过被病猪水泡液和分泌物、排泄物,如唾液,乳汁、等污染的饲料、饮水、饲养工具、运输工具或人、畜禽、鸟类、昆虫等进行传播。
症状表现
- 本病潜伏期一般为2至7天。主要特征是在蹄部的蹄叉、蹄冠,蹄踵以及口腔、鼻镜、乳房等部位出现水泡,水泡破溃后形成烂斑。病猪食欲减少,体温上升到40℃以上,约经2至3天左右,蹄叉及鼻镜、口腔等处初发热、潮红肿胀,不久形成淡灰或淡黄色大小不等的水泡;水泡很快破裂后,见有深红色斑块或糜烂斑,此时体温即恢复正常。以后破溃的水泡脱皮,慢慢形成斑痕。病猪往往行走困难,跛行,严重的不能站立。有的猪蹄壳脱落,常横卧地上或在地上跪行。鼻镜出现水泡多见于发病初期。极少数病例可见口腔、舌面、乳房及腕、跗关节以下皮肤上出现上述病变。如果口腔、舌面发生水泡,则咀嚼及吞咽迟缓,口流唾液,并有渴感。

患口蹄疫病猪蹄部
猪传染性水泡病介绍与病症表现
- 猪传染性水泡病是由猪水泡病病毒所引起猪的一种急性,高度接触性传染病。本病经消化道粘膜及损伤的皮肤感染,一年四季均可发生,以夏秋两季多见,发病率较高。
- 本病的病原体是肠道病毒,属猪水泡病病毒。该病毒具有一定的抗酸、碱性,在pH2—12.5条件下,仍能保存较长时间的活力。75%的酒精对本病毒无杀灭作用。2%的热氢氧化钠溶液4小时方可将其杀灭。
症状表现
- 在本病潜伏期为2至5天,有的长达7至9天或更久。病初体温升高到40—42℃,食欲减退,精神沉郁,并在蹄冠、蹄叉,蹄踵等处发生肿胀,表现疼痛、跛行。随后经过2至3天出现大小不等圆形或椭圆形水泡,水泡内充满淡黄色液体。水泡常先起于蹄踵部,后波及到蹄叉。水泡很快破裂形成溃疡性烂斑,此时体温迅速下降至常温。以后破溃的水泡脱落,形成斑痕。若无感染,两周左右即可康复。病轻者仅1至2个蹄部发生水泡,病重的四肢蹄部都可发病。严重者蹄壳脱落,病猪卧地不起或在地盘跪行。个别病例鼻盘、口腔、舌面和乳房等部位也常发生水泡。
病理剖检
- 本病如无并发症,各脏器一般无明显肉眼可见病理变化。

患水泡病病猪蹄部
怎样鉴别猪口蹄疫与猪传染性水泡病?
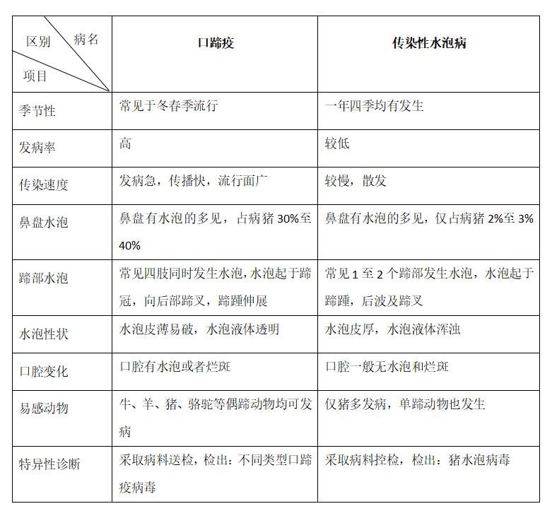
猪口蹄疫与猪传染性水泡病在临床症状上,很容易混淆,现列表加以区别判断:

猪口蹄疫和传染性水泡病的防治方法
猪口蹄疫和猪传染牲水泡病的防治方法基本相同,现一并介绍如下:
- (1)加强检疫 平时做好检疫工作,发现疫情,应立即上报有关主管部门,迅速确诊。并划定疫区,进行严格地隔离*锁封**。
- 2)做好消毒工作 除平时应做好预防性消毒外,在*锁封**期间,疫区要进行临时性的彻底消毒可根据消毒不同对象的要求,选用5%至10%*水氨**或者3%至5%福尔马林或1%至3%热氢氧化钠液等进行消毒。
- (3) 预防注射 一旦确诊为猪口蹄疫或猪传染性水泡病时,应立即对疫区和受威胁区进行紧急预防注射。并应在平时进行定期疫苗接种。预防口蹄疫可用口蹄疫相对的型灭能疫苗。一般注射后14天产生免疫力,免疫期为4个月。每头猪皮下或肌肉注射5毫升(未断奶仔猪一般不注射)。预防猪传染性水泡病可用猪水泡病细胞毒结晶紫疫苗,该疫苗注射后免疫期为9个月。健康断奶仔猪、中猪、肥猪每头肌肉注射2毫升。
- (4) 治疗 对病猪主要可采取对症疗法,即患部用0.1%至0.2%高锰酸钾溶液冲洗后,再涂擦碘甘油或龙胆紫。
▶️作者:道氏养猪宝典,在养猪业有多年实战经验,曾任300头母猪养殖场技术厂长,网上看猪病4年,帮助无数养猪朋友!微信公众号:道氏养猪宝典
为回馈所有养猪朋友,道氏养猪宝典特意为大家准备了“实用养猪管理技术”和“私人订制猪场疫苗流程”,私信回复“我要学习”免费获取。