
CD19-PD-1/CD28-CAR-T对PD-L1过表达B细胞淋巴瘤的作用

Clin Cancer Res (IF:10.017)在线发表
第一作者:刘辉
共同第一作者:雷文,张超亭(北京大学肿瘤医院)
通讯作者:钱文斌,陆哲明(北京大学肿瘤医院),Ken H. Young(杜克大学)
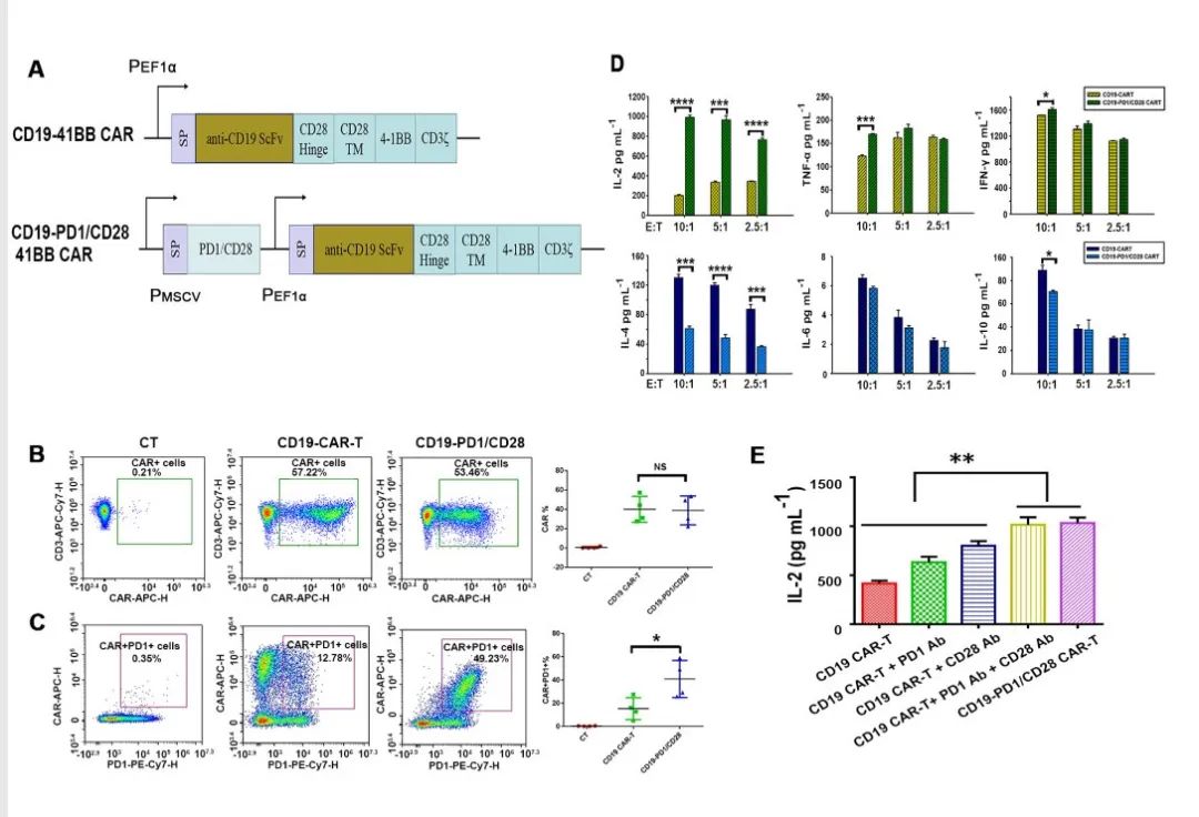
嵌合抗原受体 T 细胞(CAR-T)是一类经基因工程技术改造后的T细胞,能直接识别肿瘤细胞表面的抗原从而特异性*伤杀**肿瘤细胞。CAR是由细胞外结合结构域、跨膜区和细胞内信号/激活结构域组成的合成分⼦,细胞外成分由衍生自抗体单链可变区片段(scFv)的轻链和重链区组成,以独立于MHC的方式识别并结合特异性肿瘤相关抗原(TAA)。铰链区通常衍⽣自CD8或IgG4分子,其用以连接细胞内和细胞外成分。最后一部分由触发T细胞激活的CD3ζ片段组成。第⼀代CAR载体仅有CD3ζ结构域,第二、三代除CD3ζ结构域外,各增加1-2个共刺激结构域(CD28和/或4-1BB),所有这些成分通常使用γ-逆转录病毒或慢病毒转导系统插入。
CAR-T治疗在恶性血液肿瘤方面,如急性B淋巴细胞白血病、B细胞淋巴瘤和多发性骨髓瘤均取得了较好的临床结果。但CAR-T治疗仍然面临很多问题和挑战:首先,不是所有的患者都对CAR-T治疗敏感,存在治愈率低的问题;其次,接受CAR-T治疗后即使获得完全缓解的患者仍会出现疾病复发。另一方面,CAR-T治疗面临的毒副反应,如出现严重的细胞因子释放综合征(CRS)以及肿瘤微环境的免疫抑制作⽤等问题亟待解决。
2010年,Kochenderfer等首次报道了CD19-CAR-T细胞治疗一例B-NHL的疗效,该研究所用的CAR-T细胞包含了一个CD28共刺激分子。目前的CD19-CAR-T可使超过40%的患者得到持续的缓解。但是如何进一步提高CAR-T细胞的疗效,减少疾病复发是该领域研究的热点。有研究发现小分子靶向药物能增强CAR-T细胞的疗效。联合使用CAR-T和免疫检查点*制剂抑**,已被证实可增强CAR-T细胞临床反应和扩增。另一个阻断这条通路的策略是通过一个“装甲”CAR-T细胞传递PD1*制剂抑**,该细胞会隐藏一个免疫检查点,从而阻断单链可变片段(scFv)。这一策略在PD-L1+血液肿瘤和实体肿瘤的同基因和异基因小鼠模型中效果显著。另外,一种新型的PD-1/CD28嵌合体包含PD-1胞外结构域的开关受体融合到共刺激分子CD28的跨膜和胞质结构域,不仅与其配体PD-L1结合,而且传输激活信号(通过CD28胞质结构域),而不是通常由PD-1胞质结构域转导的抑制信号。因此,T细胞通过两种方式进行转化。与抗CD19-CAR-T细胞相比,抗CD19-CAR和PD-1/CD28嵌合开关受体可能具有更有效的抗肿瘤作用,特别是对于PD-L1+B细胞淋巴瘤。
我们构建了一种表达PD-1/CD28嵌合开关受体的新型CD19特异性CAR-T,称为CD19-PD-1/CD28-CAR-T。并从下面几个方面对其机制进行了探索:1)CD19-PD-1/CD28-CAR-T细胞增殖和细胞亚群类型;2)CD19-PD-1/CD28-CAR-T细胞因子释放;3)CD19-PD-1/CD28-CAR-T细胞对PD-L1+Raji细胞*伤杀**能力;4)CD19-PD-1/CD28-CAR-T细胞对荷瘤小鼠的抗肿瘤活性。
T细胞主要分CD4+与CD8+两个亚群。根据T细胞功能和表型则可分为初始T细胞(Tnaive)、记忆T细胞(TM)和效应T细胞(TEF/TEMRA)。TM又分为效应记忆T细胞(TEM)和中央记忆T细胞(TCM)。TCM或Tnaive来源的CAR-T细胞具有更强的抗肿瘤能力,且作用持续时间更长。与传统的CD19-CAR-T细胞相比,CD19-PD-1/CD28-CAR-T细胞中的TCM、Tnaive比例升高。有研究表明,参与产生T细胞记忆的共刺激受体,如NKG2D和CD27的上调,可能有助于增强CAR-T细胞的细胞溶解能力。在与丝裂霉素C处理的PD-L1+ Raji细胞竞争作用时,参与T细胞记忆生成的共刺激受体—NKG2D和CD27的水平,在CD19-PD-1/CD28-CAR-T细胞中明显上调。

图:表达PD-1/CD28开关受体CD19-CAR-T细胞增强了PD-L1阳性淋巴瘤细胞的抗肿瘤功能
细胞因子是调控免疫系统的重要组成部分,可通过自分泌或者旁分泌方式介导各类免疫细胞之间的沟通,起到信息传递的作用。细胞因子与CAR-T细胞的功能和临床治疗效果关系密切。CD19-PD-1/CD28-CAR-T细胞分泌大量重要的免疫刺激细胞因子:IL-2、IFNγ和TNFα,尤其在E/T比率高的组别里更显著。尤其是IL-2的分泌,在不同E/T中CD19-PD-1/CD28-CAR-T组均明显增高。INF-γ是Th1的自分泌生长因子,是抗肿瘤的主要细胞因子。IL-2是一种T细胞生长因子,激活状态下的CD4+T细胞以及CD8+T细胞都能分泌。IL-2 在终止T细胞功能维持自身耐受方面发挥重要作用,通过与IL-2R结合阻止T细胞过度激活。CD19-PD-1/CD28-CAR-T细胞分泌大量IL-2、IFNγ和TNFα细胞因子,提示其良好的抗肿瘤作用,又可避免T细胞过度激活导致的细胞凋亡。为新型CAR-T细胞的临床治疗提供依据。

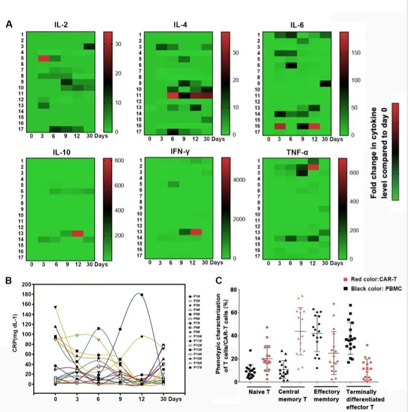
图:血清生物标志物动力学
本研究是第一个用表达PD-1/CD28嵌合开关受体的CD19-CAR-T细胞治疗R/R大B细胞淋巴瘤的多中心研究。数据显示出良好的安全性和持久的临床反应。所有17例入组患者在接受这项试验之前都接受了强烈的化学免疫治疗和新药物,如西达本胺和来那度胺的治疗,因此对治疗有挑战性。而且有高比例患者肿瘤细胞是PD-L1阳性,提示疾病的复杂和难治性。

表:17例患者基线水平
PD-L1+的阈值设为5%,26%~75%的DLBCL肿瘤标本中有PD-L1的表达,而且淋巴瘤细胞PD-L1表达与总体生存率低相关。PD-L1与T细胞上的抑制性受体PD-1结合,导致T细胞耗竭。在大B细胞淋巴瘤中,PD-L1在肿瘤细胞中的表达被证明是对CD19-CAR-T细胞治疗耐药的潜在机制。PD-1/CD28开关受体是一种工程受体,它通过与PD-L1的结合来传递激活信号而不是抑制信号,这种开关受体已被证明能通过CAR-T细胞的浸润,增强CAR-T细胞抗肿瘤活性,从而降低肿瘤对诱发功能低下的易感性,减弱抑制性受体的表达。
在这项Ib期临床试验中,17例患者中有10例(58.8%)在CAR-T治疗后3个月内达到客观疗效,其中7例(41.2%)达到CR,13例DLBCL患者7例有效,有效率为53.8%,其疗效与t-cel相似,甚至优于t-cel的结果,提示CD19-PD-1/CD28-CAR-T有可能改善复发或难治性疾病的PD-L1+大B细胞淋巴瘤患者的预后。

在现有有关CAR-T的文献中,CAR-T细胞在体内不断扩增和持续存在的意义仍存有争议。在一些报告中,它与B细胞恶性肿瘤的缓解有关,但在另一个报告中并没有显示出显著的预后影响。我们不仅观察到CAR-T细胞的更高的扩增,而且还观察到与PR和PD患者相比,CR患者外周血中CAR-T细胞的持久存在。以往的研究发现,在小鼠模型中分化相对差的T细胞亚群(如T记忆干细胞)具有比分化更好的T细胞亚群更高的增殖能力、更持续的存在性和更高的抗肿瘤活性。我们还观察到CD19-PD-1/CD28-CAR-T获得了更低分化的表型,而在Raji-PD-L1细胞体外实验中,CD19-CAR-T表型为较一致的分化的T细胞,包括效应记忆T细胞和终末分化的效应T细胞。
患者对CD19-PD-1/CD28-CAR-T细胞的治疗具有良好的耐受性,毒性较轻,尤其是CRS。一个可能的原因是CD19-PD-1/CD28-CAR-T比CD19-CAR-T在PD-L1+Raji细胞中产生更少的IL-6,这是一种在CRS病理生理学中起关键作用的炎性细胞因子。这一发现也与血清IL-6和IFN-γ水平较低的患者的临床病程相一致。另一种可能的机制是PD-1/CD28嵌合开关受体在免疫抑制性肿瘤微环境中,可以提供一种潜在的方式来特异性激活CAR-T细胞。血清细胞因子水平较低的患者中,CD19-PD-1/CD28-CAR-T的细胞因子水平较CD19-CAR-T高,这些数据可能提示肿瘤微环境中T细胞存在持续的功能。本研究首次证实了CD19-PD-1/CD28-CAR-T在PD-L1+大B细胞淋巴瘤患者中的耐受性、安全性和令人鼓舞的疗效,值得通过大规模、多中心临床试验进行进一步的证实和推广。
参考文献:CD19-Specific CAR-T Cells that Express a PD-1/CD28 Chimeric Switch-Receptor is Effective in Patients with PD-L1 Positive B-Cell Lymphoma.Clin Cancer Res.2020.Online ahead of print.
