本文来自花粉俱乐部-钱包官方账号
一直以来我们收到不少朋友询问同样几个问题,比如:在不同的手机上登录相同的华为帐号,交通卡怎么没有显示呢?本帖就详细的给大家解答下心中的困惑。
交通卡简介
由于各机型适配情况存在差异,一部分手机不支持Huawei Pay交通卡功能。支持的机型,可以在手机中开通Huawei Pay交通卡。交通卡开通成功后手机就具备了交通卡功能,可以乘坐地铁或公交。
Huawei Pay交通卡是与主板绑定还是与华为帐号绑定?
Huawei Pay交通卡是利用NFC技术实现的虚拟交通卡,开通后与手机主板绑定,如果在不同的手机上登录同一个华为帐号,交通卡也不会同步显示。
Huawei Pay交通卡和实体公交卡优惠政策一样吗?
一样的,Huawei Pay交通卡开卡成功后,所享受的优惠政策与对应的实体公交卡一致。
交通卡开卡
开卡时需要支付开卡费吗?
开通虚拟交通卡需要支付开卡费用,具体费用主要取决于对应卡公司,成功开卡后开卡费不支持退还。华为钱包会不定期开展一些免开卡费用,欢迎保持关注。
已经支持的城市都有哪些呢?
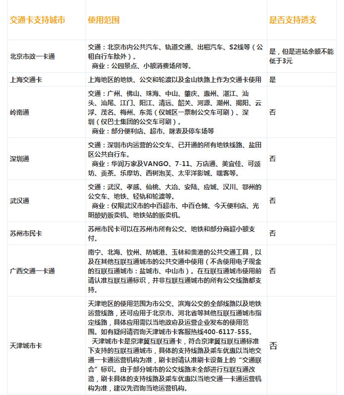
目前已接入的城市交通卡有北京市政交通一卡通、上海公共交通卡、岭南通、羊城通(实体卡吸卡)、深圳通、武汉通、苏州市民卡(苏州市民卡暂停开卡,即将升级为交通联合卡)、广西交通一卡通和天津城市卡。
广西交通一卡通和天津城市卡同属于交通联合卡,目前一部手机仅支持开通一张交通联合卡。
支持机型和支持数量是怎么样的呢?
由于各机型适配情况存在差异,目前Huawei Pay仅支持中国大陆官方渠道购买的华为手机,具体支持机型和支持情况如下:


手机中看不到交通卡入口,怎么办?
请您注意查看手机机型是否支持,如果是,请您将手机系统和华为钱包版本升级到最新版本后再查看。
交通卡开卡时,已经支付成功,开卡没有成功,怎么办呢?
1、 首先看下钱包首页是否有交通卡卡片呢,如没有卡片生成,请重新添加卡片,重新添加无需重复付费。
2、 如有失败的卡片生成,您可以手动点击“重试”按钮重试开通。
交通卡充值
交通卡充值支付成功,充值没有到账怎么处理呢?
如遇到支付成功,充值失败的情况,请按照以下方法进行处理:
1、订单状态为支付成功,实际充值失败。请在网络连接良好的情况下进入钱包点击“重试”按钮。
2、 订单状态为支付失败,实际已扣款。银行对账后会主动发起退款,1-5个工作日原路退还。
充值发票如何领取?

交通卡刷卡
交通卡有个快速刷卡的方法,你知道吗?
最近钱包宝宝接到几个朋友的吐槽,说是使用交通卡进行刷卡时,需要先指纹解锁手机屏幕,然后手动打开华为钱包,再选择刷卡页面进行刷卡,非常不便捷的。
这样操作,确实不是很便捷,钱包宝宝现在就来告诉大家2个快速刷卡的方法
一、只需要1步就能轻松进行刷卡,来看下具体怎操作呢:
首先手机NFC默认付款设置为华为钱包。
1、华为钱包APP-默认卡-选择经常使用的一张交通卡设置为默认卡;
2、完成以上设置后,在熄屏的模式下手机靠近闸机后即可自动进行刷卡。
二、还有个方法稍微慢一些,需要2步,如果没有设置默认卡,可用此方法,具体如何操作呢:
同样的,首先手机NFC默认付款设置为华为钱包。
1、在熄屏的模式下手机靠近闸机,会自动调出华为钱包刷卡页面;
2、手动选择一张你要使用的卡进行刷卡就可以啦。
还没有试过这个操作的朋友,快去尝试下吧。
各城市交通卡支持使用范围,你都了解吗?

以上支持使用范围为不完全统计,如已开通以上城市交通卡,并在其他城市或领域使用过,欢迎跟帖回复。
使用交通卡刷卡时,刷卡失败了,如何处理呢?
看下手机端、闸机端各有什么提示呢?
1、地铁闸机提示"无效票、无效卡、请联系客服中心"
解决方法:请到就近地铁服务台验卡处理,地铁工作人员会为用户补录一次出入闸记录,可以恢复刷卡,验卡的时候请提醒地铁服务人员手机NFC感应区在摄像头位置,否侧可能读不到卡。
出现原因以及如何规避:手机和闸机交易流程被中断,闸机侧未正常收到回应指令闸门没开,有多种原因,其中注意刷卡手法,可以避免因射频不稳定原因导致的中断,建议刷卡时:
1)使用手机摄像头位置触碰闸机感应区;
2)刷卡时抬高1~2cm刷卡(改善射频稳定性)
请到就近地铁服务台验卡处理,地铁会为用户补录一次出入闸记录,可以恢复刷卡,并且让用户提醒地铁服务人员手机NFC感应区在摄像头位置,否侧可能读不到卡。
2、亮灭屏下手机直接触碰闸机,手机无法弹出钱包刷卡界面?
出现原因和解决方案:
检查NFC菜单设置是否正确;
确认是否为运营商定制版手机(TL00),如果是,需要核对手机管家--自启管理内华为钱包应用自动管理是否被关闭;如果被关闭请打开自启动。
交通卡刷卡时,多扣费或重复扣费了怎么办?
解决方案:拨打各地通卡公司服务热线,多扣的钱在通卡公司核实后会为您退费。
如何规避:建议刷卡时使用手机摄像头位置触碰闸机感应区;
刷卡时抬高1~2cm刷卡(改善射频稳定性)
交通卡卡片迁移
交通卡卡片迁移如要更换新手机,交通卡仍要继续使用,该如何处理呢?
如新手机支持Huawei Pay交通卡,并且原开卡手机可正常使用,您可通过交通卡迁卡,把旧手机上的交通卡迁到新手机上继续使用,一起来看下什么是交通卡迁卡和迁卡时需要注意哪些事项吧。
卡片迁移是指将交通卡和余额从一部手机迁移到另一部手机(手环和手表不支持迁移),迁移成功后,交通卡在原手机删除,在新手机上可以继续使用。
已支持迁卡的城市交通卡有哪些呢?
上海交通卡,每个自然年每张交通卡只能迁移一次
注:深圳通和广西交通一卡通迁卡业务升级中,暂不支持迁卡,后续恢复后会及时同步给大家哈
迁卡时需要注意哪些事项呢?
