10只基金,8只不值得买, 该怎么选?
看分析点评,每篇都说好, 该相信吗?
买基金, 在哪里看靠谱分析?
彩虹种子的用户这么评价

保持 客观、中立的态度
提供 专业、易懂的评价
关注彩虹种子,陪伴你的投资
这是园长为你分析的第 550只基金
本文 非基金公司推广软文,请放心阅读
安信均衡成长18个月持有

基金要素
基金代码 :A类:011856,C类:011857。
基金类型 :偏股混合型,股票资产不低于60%。
业绩比较基准 : 中证800指数收益率*70%+中债新综合全价(总值)指数收益率*15%+恒生指数收益率(经汇率调整)*10%+人民币活期存款利率(税后)*5%
募集上限 :本基金无募集上限。
基金公司 :安信基金,目前总规模超过700亿元。其中股票型和混合型基金合计管理规模超过300亿元,管理规模比较小。
基金经理 :本基金的基金经理是聂世林先生,他拥有12年证券从业经验和超过5年的基金经理管理经验,目前管理4只基金,合计管理规模27亿元。

代表基金 :安信优势增长A( 001287.OF ),从2016年2月18日至今,累计收益率182.90%,年化收益率22.48%。长期业绩表现比较优秀。(数据来源:WIND,截止2021.04.02)

从净值图来看,聂世林先生在刚开始管理这只基金的时候做了非常长的一段时间低仓位的运作。

从分年度的业绩表现来看,有几点观察和预判:
- 每年都能够跑赢沪深300指数;
- 2016年是通过仓位控制来实现的超额收益;
- 2017年应该配置了不少价值风格的股票;
- 2018年的回撤控制不错;
- 2019年和2020年大幅跑赢沪深300指数,基本上是成长风格为主;
- 2021年略有回撤,仓位中成长风格的配置应该还不少;
具体我们再来看下持仓特点。
持仓特点
第一 ,从2017年以后,前十大重仓股占比基本维持在40-50%之间,不算高。

第二 ,再来看下换手率数据,可以看到,聂世林先生在2017年和2018年的交易是非常频繁的,分别达到了14倍和11倍,差不多2个月左右就换仓了一次,这是超级高的换手率。而2019nnia和2020年还手率出现了明显的降低,目前在4倍多,相当于每6个月左右换仓一次。但依旧不算一个低的换手率。

第三 ,再来看一下基金的持仓时间数据,从数据上看平均持仓时间只有0.8年,这是一个比较低的数值,我们可以看到一年以下的持仓占比差不多在80%,其中将近55%的持仓周期低于半年。

结合上述三点, 聂世林先生目前属于持股集中度不高+持股周期较短的“ 交易型”选手 。在2017年以前,他属于极端交易型选手。

第四 ,刚才我们看净值的时候,已经预判了聂世林先生在刚开始管理基金时做了大幅的仓位择时。从资产配置图上看确实如此。除此之外,在2020年第一季度末,他也做了一次非常大幅度的仓位择时,股票仓位降低到了49%。这显示他会做大幅度的仓位择时。

第五 ,从持仓风格上来看,聂世林先生会做风格择时,和我们在净值图上观察到的一致。


结合上述两点, 聂世林先生属于会做特定时刻做大幅度仓位择时+会做大幅度风格择时的“ 飘忽不定型”选手 。

第六 ,从最新的持仓来看,聂世林先生还是做了不小的变动。目前前三大持仓行业分别是电子、医药生物和汽车,行业集中度比较低,前三大行业的占比为47%。

从行业整体变化来看,聂世林先生应该是基于行业景气度来做的投资, 目前整体组合处于行业集中度较低+组合估值分位水平不高的状态。

投资理念与投资框架
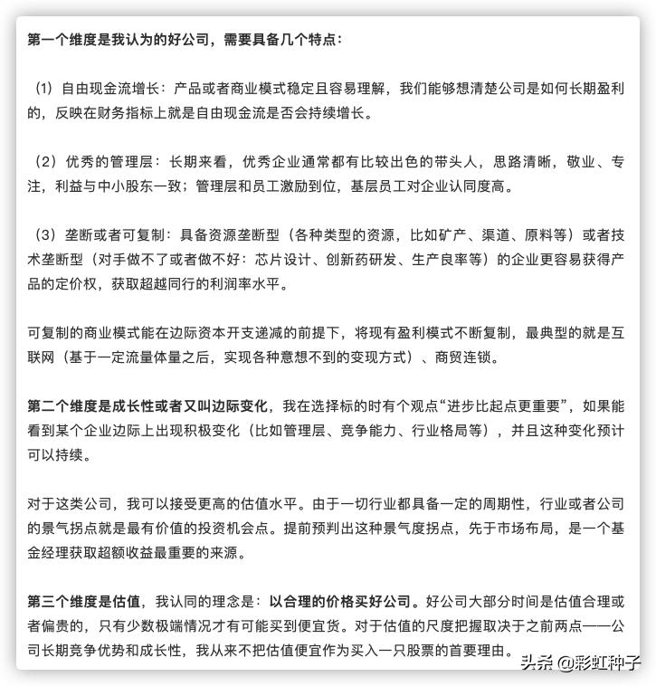
在一次访谈中,聂世林先生详细的介绍了自己选择公司的三个维度。

对于仓位构建和组合风险管控,聂世林先生也做了详细的介绍。

更多访谈内容,大家可以搜索《安信基金聂世林:进步比起点更重要,聚焦企业内在价值与成长动力》一文详细阅读。
我们摘录一下安信优势增长基金年报中的运作分析,供大家参考。
2020年市场的涨幅大超年初预期,主因是全球流动性宽松带来估值的大幅抬升。
一季度受新冠疫情的影响,国内经济2月份基本处于暂停状态。随着疫情的缓解,3月份国内逐步复工复产。但同时疫情在欧美开始快速爆发,各国闭关封城,造成人流物流的中断。这给国内的复工复产带来外部压力,内需疲弱,外需冻结, 一季度全球经济遭遇短暂地极大下行压力。基于审慎的原则,本基金主要通过降低仓位、调整行业配置来应对。 行业上主要围绕纯内需、基建相关以及上游周期这三类。
二季度宏观经济呈现较为明显的环比改善趋势,地产、汽车等重点行业在边际上受疫情的影响不断减弱。 加大投资作为保就业的重要抓手,当时我们判断全年都会维持较高的强度 ;消费端,出台鼓励地摊经济、直播电商,放松免税政策等,刺激居民消费,引导海外消费的回流。我们当时增加配置建材类周期品,同时增加必选消费和医药仓位。
三季度的宏观经济延续了上半年的恢复态势,投资、出口、消费数据都有明显反弹;中观层面,商品房销售面积、汽车销量也都呈现明显的V型反弹。海外的疫情、政局相对复杂,中央判断未来我们将面临国内大循环为主体,国内国际双循环的发展格局。市场流动性充裕,机会从消费、医药扩散至军工、黄金、粮食等;电动车和光伏由于长期增长前景广阔,短期景气度持续提升,长短逻辑共振,迅速成为市场一致看好的方向。 基于我们对经济修复的判断,认为顺周期行业的盈利修复会成为主要矛盾,也增加了周期的配置。
四季度的经济延续修复趋势,但顺周期的银行、地产继续在政策端承压,导致三季度加仓的周期品表现平平,拖累了业绩表现;反而市场抱团的消费、新能源等核心资产表现得更加极致,市场对于缺乏长逻辑的行业不认可,对于有长期增长逻辑的行业反而给予了更高的估值容忍度。
从这一段表述可以明显的感觉到,聂世林先生基于自上而下,基于中观行业景气度投资的框架。
展望2021年,各国依靠科技手段,研发了各种技术路径的新冠疫苗,人类终将战胜病毒,世界的人流物流交往会逐步恢复正常。只要经济修复至正常水平, 非常态下的超宽松流动性必然会导致未来的通胀预期上升,这可能会终结各种资产价格的泡沫 。国内货币政策定调不“急转弯”,但社融增速的拐点已现,基于对流动性边际趋弱以及核心资产估值处于高位的判断, 我们对2021年总体持谨慎观点 ,市场机会的捕捉难度会加大。
在投资策略上,我们相对更加看好2021年的港股市场 ,主要理由基于以下三点:①行业结构优势;由于港股的上市制度更加宽松,比如同股不同权;允许二次上市;鼓励生物科技类公司等,港股有许多A股市场相对缺失的细分行业,例如互联网、餐饮、物业、运营商等。②估值优势;比较全球主要市场,恒生指数的估值是明显相对偏低的。从A、H股对比而言,核心资产的H股也明显偏低。③资产配置的需求;随着新发基金的大幅扩容,南下交易的通道又无障碍,港股的配置需求也会自然增加。此外,港股也是外资配置中国核心资产的重要组成部分。
因此,对于2021年的权益市场,我们认为仍有一定机会,相对看好港股,但是收益率的预期要降低。
一句话点评
安信基金整体的规模不算大,是一家中小型基金公司。本只基金的基金经理聂世林先生是安信基金自己培养的一位中生代基金经理,目前管理产品的时间也有不短的时间了,他主要采用行业景气度+优选公司两个方式来进行组合构建,可以看到,在过去几年中市场的两次大的风格变化,他都做出了正确的判断,长期业绩表现也不错。
不过,我们也需要看到,基于行业景气度来做的组合也经常会判断错误,大家可以从年报的表述中看出来。另一方面,聂世林先生的行业景气度框架,主要是相对分散的行业持仓+不算非常高的换手率,这一点相对来说会比集中持仓+频繁换仓的行业景气度框架来的更稳当一些。
总的来说, 关于本基金值不值得买,有几点看法,供大家参考:
- 对于新人和绝大多数投资者,本基金可以不考虑;
- 对于资金量较大、需要配置以行业景气度框架来做组合、能够接受阶段性表现和市场不同步、能够拿得住的投资者,可以小仓位进行配置,同样,如果购买建议持有2-3年以上;
觉得靠谱,立刻关注
破解投资难题,就在彩虹种子
关注|点赞|分享
关注彩虹种子,陪伴你的投资
风险提示 :基金有风险,投资需谨慎。本文非基金推荐,文中的观点、打分不作为买卖的依据,仅供参考。文中观点仅代表个人观点,不作为对投资决策承诺,文章内信息均来源于公开资料,本文作者对这些信息的准确性和完整性不作任何保证。文章中的内容和意见基于对历史数据的分析结果,不保证所包含的内容和意见在未来不发生变化。本文仅供参考,在任何情况下,本文中的信息或所表述的意见均不构成对任何人投资建议。
不值得买:占对应资产类别的仓位占比为0%,不建议超过5%。
值得少买:占对应资产类别的仓位占比为5%-10%,不建议超过15%。
值得买:占对应资产类别的仓位占比为10%-15%,不建议超过20%。
❤️❤️❤️
如有收获
打赏一元
支持彩虹种子吧
❤️❤️❤️