哪些药品有望进医保?谈判药品如何续约?2022年医保谈判前瞻
来源:药智头条/九思
去年11月份国家医保局谈判代表张劲妮“灵魂砍价”的场面一度火爆网络,首次报价每支5万多的药,经过前后8轮近一个半小时的谈判,价格最终降至3.3万元,而这款药品就是渤健的罕见病治疗药物诺西那生钠注射液,上市之初这款药价格更是高达70万,降价90%以上进入医保。谈判期间“你们是不是已经尽到最大的努力了?”“你们确认尽最大努力了?”“希望你们再努力一下”… …直击企业代表灵魂的询问以及高超的谈判技巧给人留下深刻印象,今年的医保谈判期间又会诞生哪些名场面?哪些药品又要面临“灵魂砍价“?
日前,国家医疗保障局关于2022年国家医保药品目录调整通过形式审查的申报药品专家评审阶段性结果的公告发布,显示专家评审工作已结束。目前显示共343个药品通过形式审查,预示着今年的医保谈判即将拉开帷幕。
“灵魂砍价”与“以价换量”
说到医保谈判,大家首先想到的就是灵魂砍价。果真如此吗?我们具体来看下近几年历次医保谈判降价情况:
表1 2017-2022年来医保价格降幅

来源:国金证券资料整理
2017年以来,已有多款独家创新药产品经过谈判进入国家医保目录。从表1可以看出,历年来医保谈判价格降幅都较大,2021年医保谈判平均价格降幅达到62%,最高降幅超过90%,堪比集采降价。
但是样品医院销售数据来看,通过谈判产品在进入医保目录后,总体销售额仍旧实现了高速稳定的增长,通过医保谈判是创新药实现放量的关键里程碑事件。当年进入医保谈判的产品,第二年均实现了快速上量,2017-2020年医保谈判药品销售总额同比上一年增长分别为46%,396%,105%和36%。

图1国谈品种进入医保后销售额变化情况
来源:国金证券
2022年医保谈判新规则
中国医疗保险制度经历多年发展,从2017年起逐步进入到建设具有中国特*医色**疗保险制度的发展阶段。2020年起,国家医保目录调整要求全部入选品种均需要经过医保谈判。每年的医保目录常态化谈判调整,为创新药获批上市后进入医保目录提供了快速稳定的通道。
2022年医保谈判整体流程和去年基本一致,5-6月份为准备阶段,7-8月份为企业申报阶段,8月份为专家审评阶段,9-10月份为谈判阶段,预计11月份将公布今年国家医保谈判结果。
不过此次目录调整在续约规则上发生了一些变化。
在今年6月份国家医保局发布了《2022年国家基本医疗保险、工伤保险和生育保险药品目录调整申报指南(征求意见稿)》和谈判药品续约规则等一系列政策,分类提出谈判药品协议到期后的处理规则,利好医保稳定品种,维持稳定的医保价格。

来源:《谈判续约规则》文件
今年医保调整方案公开了三种续约规则:常规目录管理、简易续约、重新谈判。尤其是具体介绍了简易续约规则的具体标准,简易续约的规要求独家品种、且协议期医保基金实际支出未超过预估值200%、且预计未来的预算增幅合理的产品,进行简易续约,根据实际支出超过预估值的比例进行梯度价格下调,可见简易续约主要适用于医保支出大幅超过预算的品种,且实际医保支出费用相比预算水平越低,支付标准下调幅度越小。
简易续约的推出,使得一些对医保基金影响相对较小的新适应症的增加,采纳可预测、可参考的简化流程,既简化了谈判流程、提高了谈判效率,同时鼓励了企业开发创新药的新适应症,根据最新规则,简易续约的降价幅度在0%-25% ,明显低于过去六年医保谈判的平均降幅,兼顾了药物的经济性和有效性,有助于推动我国创新药领域的高质量发展。
表3医保简易续约价格调整机制

来源:《谈判续约规则》文件
重点公司及品种展望
鼓励罕见病/儿童药
在2021年国家医保目录调整中,曾经每针70万元用于治疗脊髓性肌萎缩症的诺西那生钠注射液经医保谈判后,以3万余元被纳入医保,罕见病患者用药引发更多关注。截至目前,国内共有60余种罕见病用药获批上市,其中40余种进入国家医保目录,涉及25种疾病。
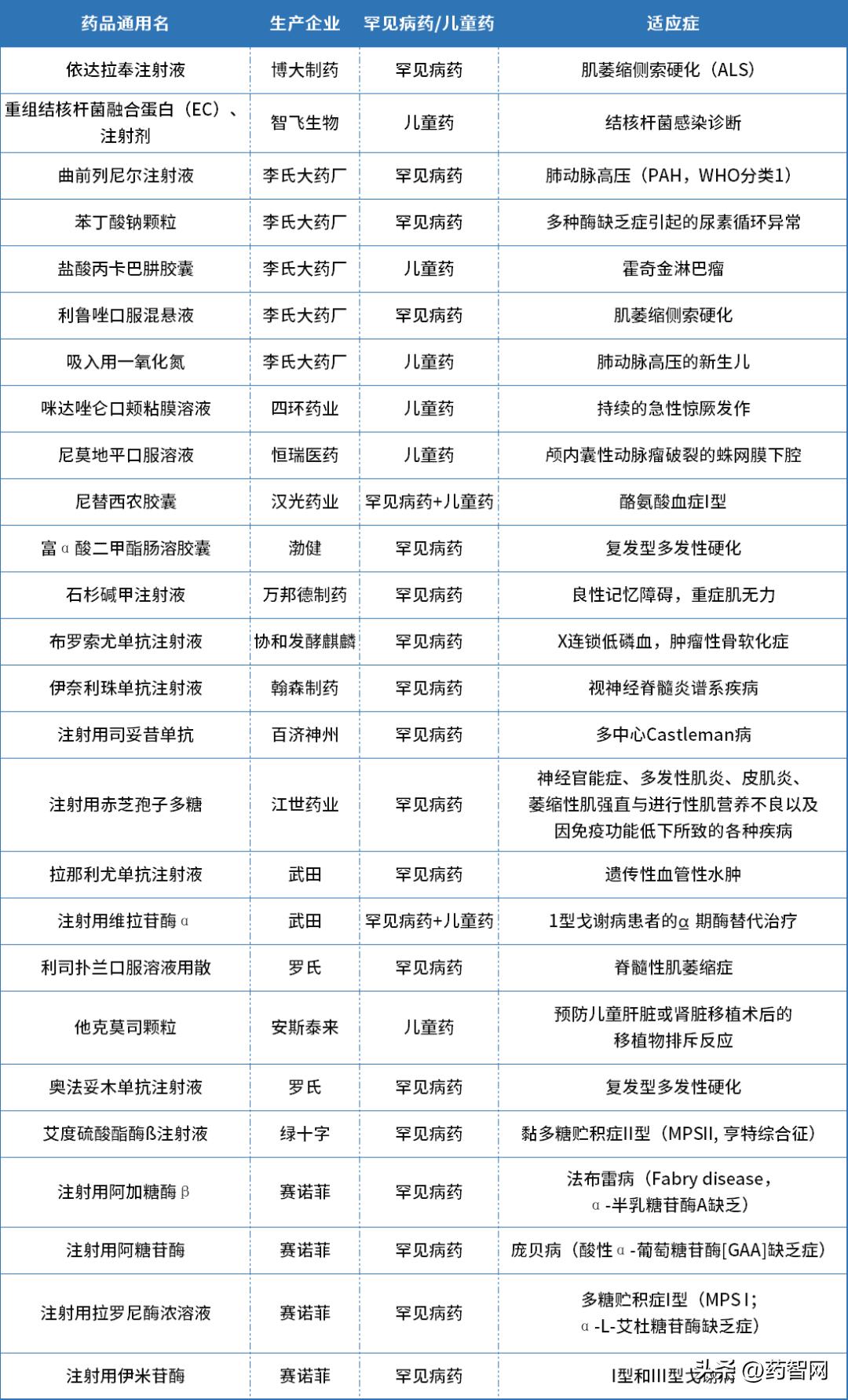
与去年相比,2022年医保目录调整新增了儿童药品、仿制药品等。对2022年6月30日前获批上市的鼓励仿制药品目录品种、鼓励研发申报儿童药品清单品种、罕见病用药品种均被明确列入医保调整范围,并且无2017年1月1日上市等条件限制,可见医保资金向儿童、罕见病患者等特殊弱势群体的进一步倾斜。根据9月份公布通过初步审查药品中,有鼓励的罕见病药物19个(其中2款同属鼓励儿童药),另有鼓励的儿童药6个。
表4 2022年医保谈判通过初步审查的罕见病药和儿童药

来源:中信证券
PD-(L)1三款新品过审,四大国产品种均申报新适应症
恒瑞PD-1单抗2020年医保谈判中有4项适应症入选医保,为国产PD-1之最,然而2021年却是颗粒无收,两项鼻咽癌新适应症没有准入,维持去年医保价水平;而其他三款国产品种(百济神州、信达生物、君实生物)的新增适应症全部纳入,适应症分别累计达到5项、4项和3项。
表5四大国产PD-1品种医保适应症

来源:中信证券
2021年7月1日到2022年6月30日,我国新上市6款PD-(L)1单抗或双抗产品,按上市先后顺序分别是康方生物的派安普利单抗、誉衡生物的赛帕利单抗、康宁杰瑞&先声药业的恩沃利单抗、复宏汉霖的斯鲁利单抗、基石药业的舒格利单抗和康方生物的卡度尼利单抗。最终恩沃利单抗(PD-L1)、斯鲁利单抗(PD-1)和的卡度尼利单抗(PD-1/CTLA-4)通过形式审查。

来源:中信证券
三代EGFR同台竞技
2021年12月和2022年6月,翰森制药的阿美替尼和艾力斯的伏美替尼相继获批一线NSCLC适应症,且均通过形式审查;奥希替尼新辅助治疗也通过审查,三款三代EGFR*制剂抑**将在一线适应症上展开角逐。
恒瑞多款重磅创新药参加本次医保谈判,其中包括 3 款一年以内新获批上市的自研创新药:首款国产 CDK4/6 *制剂抑**羟乙磺酸达尔西利片、恒瑞首款糖尿病创新药 SGLT-2 *制剂抑**脯氨酸恒格列净片、首个国产 AR *制剂抑**并获批 mHSPC 适应症的瑞维鲁胺片;以及另外 3 款有新增适应症的创新药, PD-1 注射用卡瑞利珠单抗、HER2 口服药马来酸吡咯替尼片、麻醉镇静药物注射用甲苯磺酸瑞马唑仑。

来源:中信证券
多个品种医保首谈和增加适应症
-
百济神州:司妥昔单抗、卡非佐米、贝林妥欧单抗首谈,地舒单抗、替雷利珠单抗新增适应症。
-
信达生物:奥雷巴替尼首谈,信迪利单抗新谈两项一线适应症,多款类似药续约。
-
石药集团:度维利塞㬵囊首谈,丁苯酞氯化钠注射液续约。
-
翰森制药:阿美替尼新增一线适应症,伊奈利珠单抗首谈。
-
荣昌生物:维迪西妥单抗ADC药物新增HER2过表达局部晚期或转移性UC二线治疗适应症。
-
复星医药:阿普米司特片和奈妥匹坦帕洛诺司琼㬵囊首次谈判,马来酸阿伐曲泊帕到期续约。
-
康方生物:卡度尼利单抗为首款获批上市的国产双抗,也是全球首款PD-1/CTLA-4双抗。获批适应症为既往接受过含铂化疗治疗失败的复发或转移性宫颈癌,目前年治疗费用约20万元。除卡度尼利单抗外,尚无治疗此适应症的药品进入医保目录。
总之,随着2022 年医保谈判政策稳定、政策预期边际回暖,国谈产品进入医保后总体销售额实现了高速稳定的增长,医保谈判仍然是创新药放量的关键里程碑。2022 年 9 月,国家医保局公布的通过形式审查的申报药品共计 343 个药品,目前医保局公告显示专家评审工作已结束,要求企业将确认参加谈判以及确认参加竞价的药品的相关数据和材料在11月3日17:00前送至国家医保局,按照去年时间推算估计一周以后将会正式进行谈判,谁将会在这场灵魂砍价中笑到最后,让我们拭目以待。
参考资料:
1. 《2022年国家基本医疗保险、工伤保险和生育保险药品目录调整工作方案》及相关文件的公告。
2. 国家医疗保障局关于2022年国家医保药品目录调整通过形式审查的申报药品专家评审阶段性结果的公告。
3. 哪些药品有望进医保?谈判药品如何续约?——2022年国家医保目录调整“划重点”。
4. 中信证券和国金证券等网上公开资料。