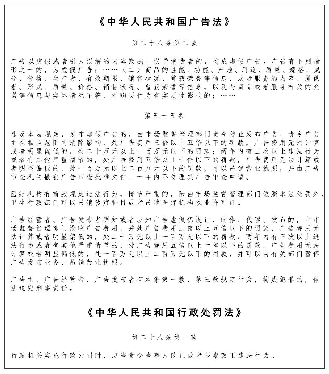
早已攻克癌症
甚至还可以
签订“完全治好晚癌协议书”
。
。
。
癌症都可以攻克了
这算是医学界的奇迹吗
……

如此夸张的说法,你信了吗?
信了你就遭了!

近日
成都市龙泉驿区市场监管局
对一家宣称“能完全治好晚癌”的
中医诊所作出处罚决定
当事人因发布虚假广告 被重罚60万元

↓↓↓
有群众举报称,龙泉驿区有家中医诊所宣称“可以完全治愈癌症”,龙泉驿区市场监管局执法人员接到举报后立即前往该诊所进行现场检查。
在该诊所门口的桌子上发现放置有宣传单,印有“2019中国肿瘤大会”“这里早已攻克癌症”“早已攻克癌症的中国医案”等字样。

随后,在该诊所的另一处接待场所内也发现有“早已攻克了癌症的中国医案”“治愈晚期癌症可签约有证书”“中医完全治好晚癌、中医治好疑难杂病”“……疗效超前全世界,晚期癌症完全治好后乃至终身不复发不转移,健康如常人……”“……晚期恶性肿瘤经治愈后九年以上乃至终身未发……”等宣传语。

对于诊所内关于癌症治疗的宣传内容,当事人无法提供相关依据。因涉嫌虚假宣传,龙泉驿区市场监管局对该诊所进行立案调查。
经查,当事人虚假宣传治疗癌症,且与部分病人签有“完全治好晚癌协议书”,执法人员表示,这样的行为不仅容易误导消费者,延误其正规治疗,而且 该诊所宣传影响人员较多,违法情节较重 。
法律法规 ↓↓↓

龙泉驿区市场监管局依据相关法律法规,作出如下处罚决定:
▲ 责令当事人改正上述违法行为, 停止发布虚假广告 ,在相应范围内消除影响;
▲ 并处以 罚款600000元 。
目前
成都市正在积极开展打击整治
养老诈骗专项行动
对于这些涉老领域的虚假宣传行为
我们将加大打击整治力度
严打重惩、打出声威、形成震慑
不给以谋取暴利为目的的
“神医”或医疗机构可乘之机

如果你或者你的家人遇到了
以“养老”为名的诈骗
别犹豫
随手送Ta一个举报

为确保全市打击整治养老诈骗工作
取得实效
现向社会公布举报方式
↓↓↓
举报须知
举报受理内容为涉及养老诈骗方面的线索。如举报其他方面的问题,请直接向有关部门反映;
举报人应当如实反映情况,对所举报内容的真实性负责。接受询问、配合调查时,应如实提供情况和证据。对于捏造事实、诬告陷害的,将依照有关规定严肃处理;
提倡实名举报,请提供真实姓名、身份信息以及准确联系方式等内容,受理机关将严格依法为举报人保密;
为保障举报人的合法权益,限制恶意重复举报和垃圾信息。为提高工作效率,请不要重复提交举报;
使用全国专项办12337平台举报时,请按照相关页面提示或指引进行线索举报。
成都市打击整治养老诈骗专项行动线索举报方式
举报信件请寄:
四川省成都市A408号邮政信箱
接收举报时间:
2022年4月29日至10月30日
举报电子信箱:
cdzxb408@163.com
四川省打击整治养老诈骗专项行动线索举报方式
举报信件请寄:
四川省成都市406号邮政信箱
举报电子信箱:
sczxb406@163.com
全国打击整治养老诈骗专项行动线索举报方式
请扫描下方二维码,或点击中国长安网、中央政法委长安剑微信公众号等链接,即可登录全国12337智能化举报平台反映问题。
